Suppr超能文献

ETS1/miR-23a-3p/ACSL4 轴通过表观遗传调控介导索拉非尼耐药在人肝癌中的作用。

Epigenetic regulation of ferroptosis via ETS1/miR-23a-3p/ACSL4 axis mediates sorafenib resistance in human hepatocellular carcinoma.

机构信息

School of Chinese Medicine, The University of Hong Kong, Hong Kong, China.

Centre for Chinese Herbal Medicine Drug Development, School of Chinese Medicine, Hong Kong Baptist University, Hong Kong, China.

出版信息

J Exp Clin Cancer Res. 2022 Jan 3;41(1):3. doi: 10.1186/s13046-021-02208-x.

Abstract

BACKGROUND

Drug resistance to sorafenib greatly limited the benefits of treatment in patients with hepatocellular carcinoma (HCC). MicroRNAs (miRNAs) participate in the development of drug resistance. The key miRNA regulators related to the clinical outcome of sorafenib treatment and their molecular mechanisms remain to be identified.

METHODS

The clinical significance of miRNA-related epigenetic changes in sorafenib-resistant HCC was evaluated by analyzing publicly available databases and in-house human HCC tissues. The biological functions of miR-23a-3p were investigated both in vitro and in vivo. Proteomics and bioinformatics analyses were conducted to identify the mechanisms that regulating miR-23a-3p. Luciferase reporter assay and chromatin immunoprecipitation (ChIP) assay were used to validate the binding relationship of miR-23a-3p and its targets.

RESULTS

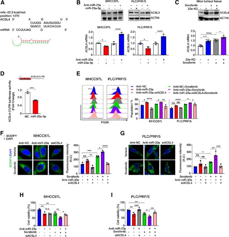
We found that miR-23a-3p was the most prominent miRNA in HCC, which was overexpressed in sorafenib non-responders and indicated poor survival and HCC relapse. Sorafenib-resistant cells exhibited increased miR-23a-3p transcription in an ETS Proto-Oncogene 1 (ETS1)-dependent manner. CRISPR-Cas9 knockout of miR-23a-3p improved sorafenib response in HCC cells as well as orthotopic HCC tumours. Proteomics analysis suggested that sorafenib-induced ferroptosis was the key pathway suppressed by miR-23a-3p with reduced cellular iron accumulation and lipid peroxidation. MiR-23a-3p directly targeted the 3'-untranslated regions (UTR) of ACSL4, the key positive regulator of ferroptosis. The miR-23a-3p inhibitor rescued ACSL4 expression and induced ferrotoptic cell death in sorafenib-treated HCC cells. The co-delivery of ACSL4 siRNA and miR-23a-3p inhibitor abolished sorafenib response.

CONCLUSION

Our study demonstrates that ETS1/miR-23a-3p/ACSL4 axis contributes to sorafenib resistance in HCC through regulating ferroptosis. Our findings suggest that miR-23a-3p could be a potential target to improve sorafenib responsiveness in HCC patients.

摘要

背景

索拉非尼耐药极大地限制了肝细胞癌(HCC)患者的治疗获益。微小 RNA(miRNA)参与耐药的发生。与索拉非尼治疗临床结局相关的关键 miRNA 调控因子及其分子机制仍有待确定。

方法

通过分析公共可用数据库和内部人 HCC 组织,评估 miRNA 相关表观遗传变化在索拉非尼耐药 HCC 中的临床意义。在体外和体内研究了 miR-23a-3p 的生物学功能。进行蛋白质组学和生物信息学分析以确定调节 miR-23a-3p 的机制。使用荧光素酶报告基因检测和染色质免疫沉淀(ChIP)检测验证 miR-23a-3p 与其靶标的结合关系。

结果

我们发现 miR-23a-3p 是 HCC 中最显著的 miRNA,在索拉非尼无应答者中过度表达,提示预后不良和 HCC 复发。索拉非尼耐药细胞以 ETS 原癌基因 1(ETS1)依赖性方式表现出 miR-23a-3p 转录增加。CRISPR-Cas9 敲除 miR-23a-3p 可改善 HCC 细胞以及原位 HCC 肿瘤对索拉非尼的反应。蛋白质组学分析表明,索拉非尼诱导的铁死亡是 miR-23a-3p 抑制的关键途径,可减少细胞内铁积累和脂质过氧化。miR-23a-3p 直接靶向铁死亡的关键正调控因子 ACSL4 的 3'非翻译区(UTR)。miR-23a-3p 抑制剂挽救了 ACSL4 的表达并诱导索拉非尼处理的 HCC 细胞发生铁死亡性细胞死亡。ACSL4 siRNA 和 miR-23a-3p 抑制剂的共递送消除了索拉非尼的反应。

结论

本研究表明,ETS1/miR-23a-3p/ACSL4 轴通过调节铁死亡促进 HCC 中的索拉非尼耐药。我们的研究结果表明,miR-23a-3p 可能是提高 HCC 患者索拉非尼反应性的潜在靶点。

https://cdn.ncbi.nlm.nih.gov/pmc/blobs/4ef0/8722264/5940ee27e5eb/13046_2021_2208_Fig1_HTML.jpg

文献AI研究员

20分钟写一篇综述,助力文献阅读效率提升50倍。

立即体验

用中文搜PubMed

大模型驱动的PubMed中文搜索引擎

马上搜索

文档翻译

学术文献翻译模型,支持多种主流文档格式。

立即体验