Suppr超能文献

环状PLK1上调ETS1以赋予三阴性乳腺癌对蒽环类药物的抗性。

CircPLK1 upregulates ETS1 to confer anthracycline resistance in triple-negative breast cancer.

作者信息

Dai Danian, Zhang Jinhui, Mo Yunxian, Song Cailu, Liu Lingrui, Chen Zhe-Sheng, Tang Hailin, Chen Bo

机构信息

Department of Plastic and Peripheral Vascular Surgery, Guangdong Provincial People's Hospital (Guangdong Academy of Medical Sciences), Southern Medical University, Guangzhou, Guangdong Province, China.

State Key Laboratory of Oncology in South China, Sun Yat-Sen University Cancer Center, Guangzhou, Guangdong Province, China.

出版信息

J Transl Int Med. 2025 Jun 20;13(3):267-280. doi: 10.1515/jtim-2025-0029. eCollection 2025 Jun.

Abstract

BACKGROUND AND OBJECTIVES

Circular RNAs play a vital role in developing triple-negative breast cancer (TNBC). Likewise, the function of circRNAs in TNBC resistance to chemotherapy remains largely unknown. Here, we aimed to investigate whether circPLK1 has a biological efect on anthracycline resistance in TNBC.

METHODS

We identified circPLK1-a circRNA-using a circRNA microarray in TNBC cells and paired TNBC samples. We assessed the role of circPLK1 in anthracycline resistance in TNBC. Cytotoxicity assay, colony formation assay, and flow cytometry were performed as functional experiments. Western blot analysis, qRT-PCR, hybridization, and immunohistochemistry were used to evaluate the expression of circPLK1, miR-940, and ETS1. RNA immunoprecipitation and luciferase reporter assay were conducted to evaluate the interaction among circPLK1, miR-940, and ETS1. We evaluated the prognosis value of circPLK1 and ETS1 in 240 TNBC patients.

RESULTS

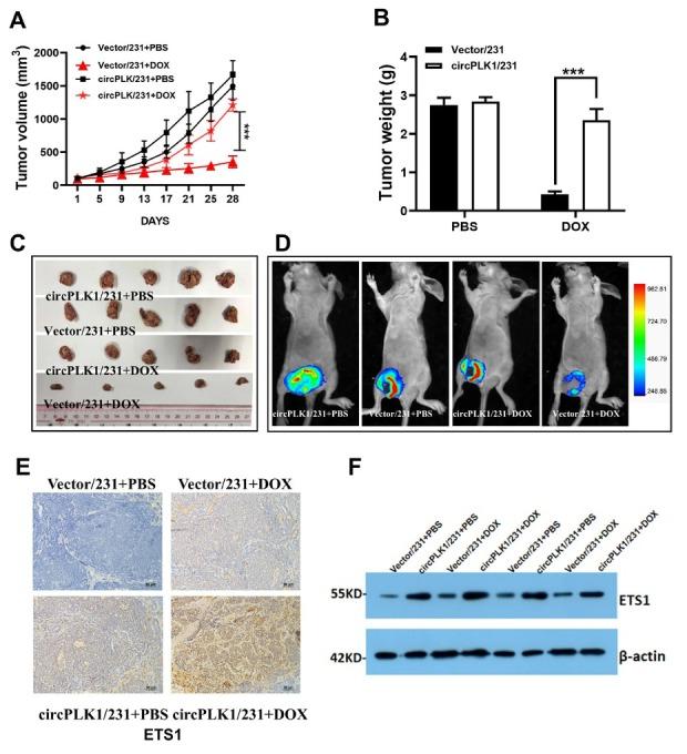
The upregulation of circPLK1 in non-pCR TNBC patients receiving anthracyclines-based neoadjuvant chemotherapy was significantly associated with aggressive characteristics. Colony formation and doxorubicin resistance of TNBC cells were promoted by circPLK1 overexpression but inhibited by circPLK1 knockdown . circPLK1 overexpression facilitated doxorubicin resistance of TNBC in the nude mouse xenograft model. We found that circPLK1 could promote ETS1 expression by sponging miR-940. High circPLK1 and ETS1 expression were significantly associated with reduced survival in TNBC.

CONCLUSION

circPLK1 plays a vital role in the resistance of TNBC to anthracycline and is associated with poor prognosis. The inhibition of circPLK1 may be a practical therapeutic approach to modulate anthracycline resistance in TNBC.

摘要

背景与目的

环状RNA在三阴性乳腺癌(TNBC)的发展过程中发挥着至关重要的作用。同样,环状RNA在TNBC对化疗的耐药性方面的功能仍 largely未知。在此,我们旨在研究环状PLK1是否对TNBC中的蒽环类药物耐药性具有生物学效应。

方法

我们在TNBC细胞和配对的TNBC样本中使用环状RNA微阵列鉴定了环状PLK1——一种环状RNA。我们评估了环状PLK1在TNBC对蒽环类药物耐药性中的作用。进行细胞毒性试验、集落形成试验和流式细胞术作为功能实验。使用蛋白质免疫印迹分析、qRT-PCR、杂交和免疫组织化学来评估环状PLK1、miR-940和ETS1的表达。进行RNA免疫沉淀和荧光素酶报告基因试验以评估环状PLK1、miR-940和ETS1之间的相互作用。我们评估了环状PLK1和ETS1在240例TNBC患者中的预后价值。

结果

接受基于蒽环类药物的新辅助化疗的非pCR TNBC患者中环状PLK1的上调与侵袭性特征显著相关。环状PLK1过表达促进了TNBC细胞的集落形成和对多柔比星的耐药性,但环状PLK1敲低则抑制了这些作用。环状PLK1过表达促进了裸鼠异种移植模型中TNBC对多柔比星的耐药性。我们发现环状PLK1可以通过海绵吸附miR-940来促进ETS1的表达。高环状PLK1和ETS1表达与TNBC患者生存率降低显著相关。

结论

环状PLK1在TNBC对蒽环类药物的耐药性中起重要作用,且与不良预后相关。抑制环状PLK1可能是调节TNBC中蒽环类药物耐药性的一种切实可行的治疗方法。

https://cdn.ncbi.nlm.nih.gov/pmc/blobs/7168/12392080/ae2842d778cb/j_jtim-2025-0029_fig_001.jpg

文献AI研究员

20分钟写一篇综述,助力文献阅读效率提升50倍。

立即体验

用中文搜PubMed

大模型驱动的PubMed中文搜索引擎

马上搜索

文档翻译

学术文献翻译模型,支持多种主流文档格式。

立即体验