Suppr超能文献

肿瘤相关巨噬细胞衍生的外泌体环状PLK1促进非小细胞肺癌对表皮生长因子受体抑制剂奥希替尼的耐药性。

Tumor-associated macrophages derived exosomal circPLK1 promotes resistance to EGFR inhibitor osimertinib in non-small cell lung cancer.

作者信息

Li Chuankui, Sun Xinyu, Wang Zuyi

机构信息

Department of Thoracic Surgery, the First Affiliated Hospital of Bengbu Medical University, No,287, Changhuai Road, Longzihu District, Bengbu City, 233000, Anhui Province, P.R. China.

Graduate school, Bengbu Medical University, Bengbu, 233000, Anhui, P.R. China.

出版信息

Discov Oncol. 2025 Jul 1;16(1):1196. doi: 10.1007/s12672-025-03025-w.

Abstract

BACKGROUND

Circular RNA (circRNA) is involved in the occurrence and development of many cancers. It has been reported that circRNA Polo like kinase 1 (PLK1) is up-regulated in non-small cell lung cancer (NSCLC), but the mechanism of circPLK1 in NSCLC remains to be further explored.

METHODS

THP-1 cells were induced to M2 macrophage polarization to obtain the exosomes from M2 macrophage (M2-Exo). The uptake of M2-Exo and its role in osimertinib (OSI) sensitivity, apoptosis, and activation of Epidermal growth factor receptor (EGFR) were detected. Next, circPLK1 expression and its role on the above mentioned indicators were also detected. The targets of circPLK1 were predicted by CircInteractome. Finally, the regulatory effects of circPLK1 on miRNA and pathways were verified.

RESULTS

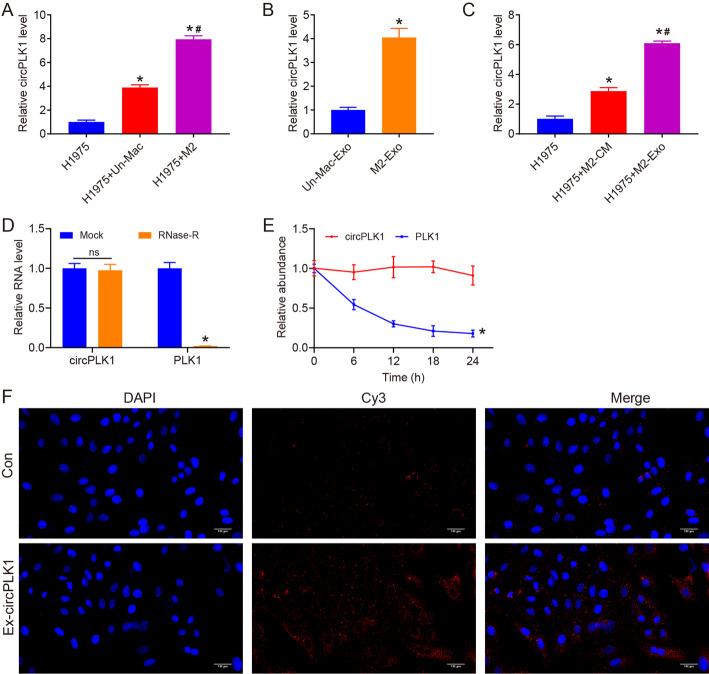
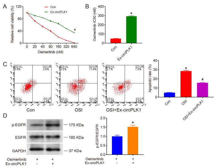
M2 macrophages induced OSI resistance and reduced apoptosis of NSCLC cells. circPLK1 was up-regulated in H1975 cells after co-culture with M2 and M2-Exo. CircPLK1 overexpression decreased OSI sensitivity, inhibited apoptosis, and increased phosphorylation of EGFR in NSCLC cells. miR-186 was a target of circPLK1, and its expression was decreased in M2-Exo and circPLK1 overexpressed NSCLC cells. Further, co-culture with M2-Exo increased the phosphorylation of EGFR, AKT, and extracellular signal-regulated kinase (ERK) in NSCLC cells. miR-186 mimic decreased the levels of phosphorylation of these proteins. In OSI-treated NSCLC cells, circPLK1 overexpression increased the phosphorylation of EGFR, AKT, and ERK in NSCLC cells. miR-186 mimic eliminated the effect of circPLK1 on these proteins in NSCLC cells.

CONCLUSION

circPLK1 in exosomes derived from M2-polarized macrophages promotes OSI resistance in NSCLC.

摘要

背景

环状RNA(circRNA)参与多种癌症的发生和发展。据报道,环状RNA波洛样激酶1(circPLK1)在非小细胞肺癌(NSCLC)中上调,但其在NSCLC中的作用机制仍有待进一步探索。

方法

诱导THP-1细胞向M2巨噬细胞极化,以获得来自M2巨噬细胞的外泌体(M2-Exo)。检测M2-Exo的摄取及其在奥希替尼(OSI)敏感性、细胞凋亡和表皮生长因子受体(EGFR)激活中的作用。接下来,还检测了circPLK1的表达及其对上述指标的作用。通过CircInteractome预测circPLK1的靶标。最后,验证circPLK1对miRNA和信号通路的调控作用。

结果

M2巨噬细胞诱导NSCLC细胞产生OSI抗性并减少细胞凋亡。与M2和M2-Exo共培养后,H1975细胞中circPLK1上调。circPLK1过表达降低了NSCLC细胞对OSI的敏感性,抑制细胞凋亡,并增加了EGFR的磷酸化。miR-186是circPLK1的靶标,其在M2-Exo和circPLK1过表达的NSCLC细胞中表达降低。此外,与M2-Exo共培养增加了NSCLC细胞中EGFR、AKT和细胞外信号调节激酶(ERK)的磷酸化。miR-186模拟物降低了这些蛋白的磷酸化水平。在OSI处理的NSCLC细胞中,circPLK1过表达增加了NSCLC细胞中EGFR、AKT和ERK的磷酸化。miR-186模拟物消除了circPLK1对NSCLC细胞中这些蛋白的影响。

结论

M2极化巨噬细胞来源的外泌体中的circPLK1促进NSCLC的OSI抗性。

https://cdn.ncbi.nlm.nih.gov/pmc/blobs/aac5/12214218/9681c5086894/12672_2025_3025_Fig1_HTML.jpg

文献AI研究员

20分钟写一篇综述,助力文献阅读效率提升50倍。

立即体验

用中文搜PubMed

大模型驱动的PubMed中文搜索引擎

马上搜索

文档翻译

学术文献翻译模型,支持多种主流文档格式。

立即体验