Suppr超能文献

环状 RNA NFIX 通过调节 miR-214-3p/TRIAP1 轴在非小细胞肺癌中发挥癌基因作用。

Circular RNA NFIX Functions as an Oncogene in Non-Small Cell Lung Cancer by Modulating the miR-214-3p/TRIAP1 Axis.

机构信息

Department of Respiratory and Critical Care Medicine, The Third Affiliated Hospital of Qiqihar Medical College, Qiqihar, China.

Department of Pediatrics, The Third Affiliated Hospital of Qiqihar Medical College, Qiqihar, China.

出版信息

Clin Respir J. 2024 Aug;18(8):e13801. doi: 10.1111/crj.13801.

Abstract

BACKGROUND

circRNA NFIX has been shown to exist as an oncogene in glioma. But its expression and role in NSCLC (non-small cell lung cancer) are still unclear. This research aimed to discover the expression and function of circRNA NFIX in NSCLC.

METHODS

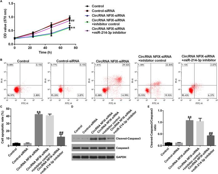
In this research, qRT-PCR was utilized to investigate the expression levels of circRNA NFIX, miRNA-214-3p, and TRIAP1 in NSCLC tissues and cell lines. The binding sites between circRNA NFIX/TRIAP1 and miRNA-214-3p were predicted using the Starbase. These interactions were further validated using a double luciferase reporter assay. Cell proliferation and apoptosis were assessed through MTT and flow cytometry, respectively. The expression of apoptosis-related proteins was measured by western blot assay.

RESULTS

miRNA-214-3p could link with circRNA NFIX. circRNA NFIX was upregulated, while miRNA-214-3p was downregulated in NSCLC cell lines and clinical samples. Besides, suppression of circRNA NFIX repressed cell proliferation and induced apoptosis in NSCLC cells by upregulating miRNA-214-3p expression. Besides, the data indicated that TRIAP1 was a target of miRNA-214-3p, and it was negatively regulated by miRNA-214-3p in NSCLC cells. The excessive expression of miRNA-214-3p suppressed NSCLC cell proliferation and increased apoptosis. In addition, overexpression of TRIAP1 significantly reversed the effects on NSCLC cells caused by miRNA-214-3p mimic.

CONCLUSION

circRNA NFIX silencing repressed the proliferation of NSCLC cells and induced cell apoptosis by regulating the miR-214-3p/TRIAP1 axis, which was a potential diagnostic and therapeutic target for NSCLC.

摘要

背景

circRNA NFIX 已被证明在神经胶质瘤中作为癌基因存在。但其在非小细胞肺癌(NSCLC)中的表达和作用尚不清楚。本研究旨在探讨 circRNA NFIX 在 NSCLC 中的表达和功能。

方法

本研究采用 qRT-PCR 检测 NSCLC 组织和细胞系中 circRNA NFIX、miRNA-214-3p 和 TRIAP1 的表达水平。利用 Starbase 预测 circRNA NFIX/TRIAP1 与 miRNA-214-3p 的结合位点。通过双荧光素酶报告基因实验进一步验证这些相互作用。通过 MTT 和流式细胞术分别评估细胞增殖和凋亡。通过 Western blot 检测凋亡相关蛋白的表达。

结果

miRNA-214-3p 可以与 circRNA NFIX 结合。miRNA-214-3p 在 NSCLC 细胞系和临床样本中下调,而 circRNA NFIX 上调。此外,抑制 circRNA NFIX 通过上调 miRNA-214-3p 的表达抑制 NSCLC 细胞的增殖并诱导其凋亡。此外,数据表明 TRIAP1 是 miRNA-214-3p 的靶基因,在 NSCLC 细胞中受 miRNA-214-3p 负调控。miRNA-214-3p 的过度表达抑制 NSCLC 细胞的增殖并增加其凋亡。此外,miRNA-214-3p 模拟物引起的 NSCLC 细胞的作用被 TRIAP1 过表达显著逆转。

结论

circRNA NFIX 沉默通过调节 miR-214-3p/TRIAP1 轴抑制 NSCLC 细胞的增殖并诱导细胞凋亡,这是非小细胞肺癌潜在的诊断和治疗靶点。

https://cdn.ncbi.nlm.nih.gov/pmc/blobs/dae4/11319089/27d6d4f0a117/CRJ-18-e13801-g006.jpg

文献AI研究员

20分钟写一篇综述,助力文献阅读效率提升50倍。

立即体验

用中文搜PubMed

大模型驱动的PubMed中文搜索引擎

马上搜索

文档翻译

学术文献翻译模型,支持多种主流文档格式。

立即体验