Suppr超能文献

环状 RNA hsa_circ_0000880 在高糖诱导的视网膜微血管内皮细胞凋亡中的作用。

Role of Hsa_circ_0000880 in the Regulation of High Glucose-Induced Apoptosis of Retinal Microvascular Endothelial Cells.

机构信息

Department of Ophthalmology, Qilu Hospital, Cheeloo College of Medicine, Shandong University, Jinan, China.

Department of Ophthalmology, The People's Hospital of Laoling City, Dezhou, Shandong, China.

出版信息

Transl Vis Sci Technol. 2024 Apr 2;13(4):12. doi: 10.1167/tvst.13.4.12.

Abstract

PURPOSE

Circular RNAs (circRNAs) have been verified to participate in multiple biological processes and disease progression. Yet, the role of circRNAs in the pathogenesis of diabetic retinopathy (DR) is still poorly understood and deserves further study. This study aimed to investigate the role of circRNAs in the regulation of high glucose (HG)-induced apoptosis of retinal microvascular endothelial cells (RMECs).

METHODS

Epiretinal membranes from patients with DR and nondiabetic patients with idiopathic macular epiretinal membrane were collected for this study. The circRNA microarrays were performed using high-throughput sequencing. Hierarchical clustering, functional enrichment, and network regulation analyses were used to analyze the data generated by high-throughput sequencing. Next, RMECs were subjected to HG (25 mM) conditions to induce RMECs apoptosis in vitro. A series of experiments, such as Transwell, the Scratch wound, and tube formation, were conducted to explore the regulatory effect of circRNA on RMECs. Fluorescence in situ hybridization (FISH), immunofluorescence staining, and Western blot were used to study the mechanism underlying circRNA-mediated regulation.

RESULTS

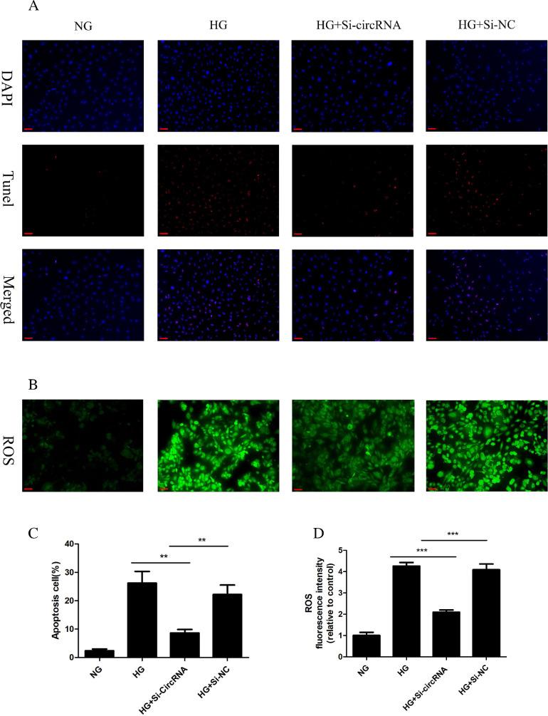
A total of 53 differentially expressed circRNAs were found in patients with DR. Among these, hsa_circ_0000880 was significantly upregulated in both the diabetic epiretinal membranes and in an in vitro DR model of HG-treated RMECs. Hsa_circ_0000880 knockout facilitated RMECs vitality and decreased the paracellular permeability of RMECs under hyperglycemia. More importantly, silencing of hsa_circ_0000880 significantly inhibited HG-induced ROS production and RMECs apoptosis. Hsa_circ_0000880 acted as an endogenous sponge for eukaryotic initiation factor 4A-III (EIF4A3). Knockout of hsa_circ_0000880 reversed HG-induced decrease in EIF4A3 protein level.

CONCLUSIONS

Our findings suggest that hsa_circ_0000880 is a novel circRNA can induce RMECs apoptosis in response to HG conditions by sponging EIF4A3, offering an innovative treatment approach against DR.

TRANSLATIONAL RELEVANCE

The circRNAs participate in the dysregulation of microvascular endothelial function induced by HG conditions, indicating a promising therapeutic target for DR.

摘要

目的

环状 RNA(circRNA)已被证实参与多种生物过程和疾病进展。然而,circRNA 在糖尿病视网膜病变(DR)发病机制中的作用仍知之甚少,值得进一步研究。本研究旨在探讨 circRNA 在调控高糖(HG)诱导的视网膜微血管内皮细胞(RMEC)凋亡中的作用。

方法

收集 DR 患者和非糖尿病特发性黄斑视网膜前膜患者的眼内细胞外膜进行本研究。使用高通量测序进行 circRNA 微阵列分析。使用层次聚类、功能富集和网络调控分析对高通量测序产生的数据进行分析。接下来,将 RMEC 置于 HG(25mM)条件下,在体外诱导 RMEC 凋亡。进行一系列实验,如 Transwell、划痕实验和管形成实验,以探讨 circRNA 对 RMEC 的调节作用。荧光原位杂交(FISH)、免疫荧光染色和 Western blot 用于研究 circRNA 介导调节的机制。

结果

在 DR 患者中发现了 53 个差异表达的 circRNA。其中,hsa_circ_0000880 在糖尿病性眼内细胞外膜和 HG 处理的 RMEC 体外 DR 模型中均显著上调。hsa_circ_0000880 敲除促进了 RMEC 的活力,并降低了高糖条件下 RMEC 的细胞旁通透性。更重要的是,沉默 hsa_circ_0000880 显著抑制了 HG 诱导的 ROS 产生和 RMEC 凋亡。hsa_circ_0000880 作为真核起始因子 4A-III(EIF4A3)的内源性海绵。hsa_circ_0000880 敲除逆转了 HG 诱导的 EIF4A3 蛋白水平降低。

结论

我们的研究结果表明,hsa_circ_0000880 是一种新型 circRNA,可通过海绵吸附 EIF4A3 诱导 RMEC 在 HG 条件下发生凋亡,为 DR 提供了一种新的治疗方法。

翻译是否准确,请根据你的专业知识判断。

https://cdn.ncbi.nlm.nih.gov/pmc/blobs/ed2c/11005064/d69e5916fce5/tvst-13-4-12-f001.jpg

文献AI研究员

20分钟写一篇综述,助力文献阅读效率提升50倍。

立即体验

用中文搜PubMed

大模型驱动的PubMed中文搜索引擎

马上搜索

文档翻译

学术文献翻译模型,支持多种主流文档格式。

立即体验