Suppr超能文献

一种包裹层状双氢氧化物的多功能纳米凝胶,通过保护软骨细胞和细胞外基质增强骨关节炎治疗效果。

A multifunctional nanogel encapsulating layered double hydroxide for enhanced osteoarthritis treatment via protection of chondrocytes and ECM.

作者信息

Liu Changxing, Sun Yawei, Li Dengju, Wang Fan, Wang Haojue, An Senbo, Sun Shui

机构信息

Department of Joint Surgery, Shandong Provincial Hospital, Shandong University, Jinan, Shandong, 250012, China.

Shandong Key Laboratory of Reproductive Medicine, Department of Obstetrics and Gynecology, Shandong Provincial Hospital Affiliated to Shandong First Medical University, Jinan, Shandong, 250021, China.

出版信息

Mater Today Bio. 2024 Mar 25;26:101034. doi: 10.1016/j.mtbio.2024.101034. eCollection 2024 Jun.

Abstract

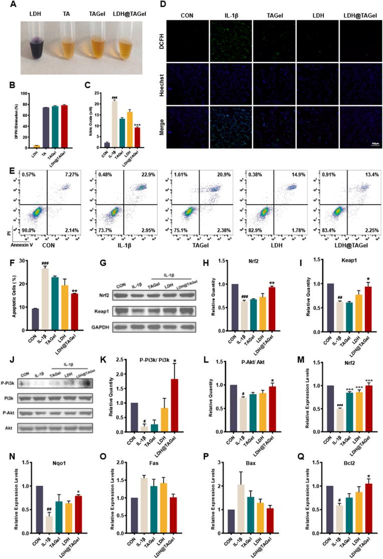
Osteoarthritis (OA) is characterized by progressive and irreversible damage to the articular cartilage and a consecutive inflammatory response. However, the majority of clinical drugs for OA treatment only alleviate symptoms without addressing the fundamental pathology. To mitigate this issue, we developed an inflammation-responsive carrier and encapsulated bioactive material, namely, LDH@TAGel. The LDH@TAGel was designed with anti-inflammatory and antioxidative abilities, aiming to directly address the pathology of cartilage damage. In particular, LDH was confirmed to restore the ECM secretion function of damaged chondrocytes and attenuate the expression of catabolic matrix metalloproteinases (Mmps). While TAGel showed antioxidant properties by scavenging ROS directly. In vitro evaluation revealed that the LDH@TAGel could protect chondrocytes from inflammation-induced oxidative stress and apoptosis via the Nrf2/Keap1 system and Pi3k-Akt pathway. In vivo experiments demonstrated that the LDH@TAGel could alleviated the degeneration and degradation of cartilage induced by anterior cruciate ligament transection (ACLT). The OARSI scores indicating OA severity decreased significantly after three weeks of intervention. Moreover, the IVIS image revealed that LDH@TAGel enhances the controlled release of LDH in a manner that can be customized according to the severity of OA, allowing adaptive, precise treatment. In summary, this novel design effectively alleviates the underlying pathological causes of OA-related cartilage damage and has emerged as a promising biomaterial for adaptive, cause-targeted OA therapies.

摘要

骨关节炎(OA)的特征是关节软骨的进行性和不可逆损伤以及随之而来的炎症反应。然而,大多数用于治疗OA的临床药物仅能缓解症状,而无法解决根本的病理问题。为了缓解这一问题,我们开发了一种炎症响应载体并封装了生物活性材料,即LDH@TAGel。LDH@TAGel被设计成具有抗炎和抗氧化能力,旨在直接解决软骨损伤的病理问题。特别地,已证实LDH可恢复受损软骨细胞的细胞外基质分泌功能,并减弱分解代谢基质金属蛋白酶(MMPs)的表达。而TAGel通过直接清除活性氧(ROS)表现出抗氧化特性。体外评估显示,LDH@TAGel可通过Nrf2/Keap1系统和Pi3k-Akt途径保护软骨细胞免受炎症诱导的氧化应激和细胞凋亡。体内实验表明,LDH@TAGel可减轻前交叉韧带横断(ACLT)诱导的软骨退变和降解。干预三周后,表明OA严重程度的OARSI评分显著降低。此外,IVIS图像显示,LDH@TAGel以一种可根据OA严重程度定制的方式增强了LDH的控释,从而实现适应性、精准治疗。总之,这种新颖的设计有效地缓解了OA相关软骨损伤的潜在病理原因,并已成为一种有前景的生物材料,用于适应性、针对病因的OA治疗。

https://cdn.ncbi.nlm.nih.gov/pmc/blobs/47f2/11002310/1706431162ce/ga1.jpg

文献AI研究员

20分钟写一篇综述,助力文献阅读效率提升50倍。

立即体验

用中文搜PubMed

大模型驱动的PubMed中文搜索引擎

马上搜索

文档翻译

学术文献翻译模型,支持多种主流文档格式。

立即体验