Suppr超能文献

体液外泌体表面蛋白谱分析及亚型鉴定揭示阿尔茨海默病的非 CSF 生物标志物。

Surface protein profiling and subtyping of extracellular vesicles in body fluids reveals non-CSF biomarkers of Alzheimer's disease.

机构信息

Department of Geriatrics, Shenzhen Institute of Translational Medicine, The First Affiliated Hospital of Shenzhen University, Shenzhen Second People's Hospital, Shenzhen, China.

Shenzhen Key Laboratory for Systemic Aging and Intervention, Health Science Center, Shenzhen University, Shenzhen, China.

出版信息

J Extracell Vesicles. 2024 Apr;13(4):e12432. doi: 10.1002/jev2.12432.

Abstract

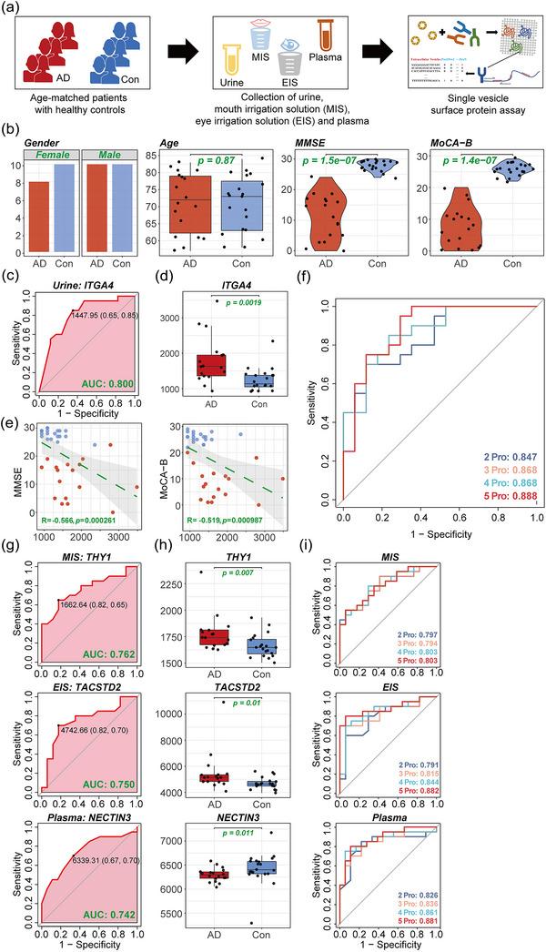
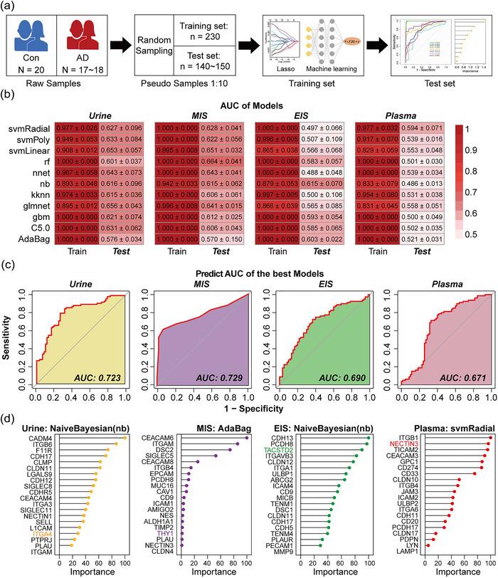
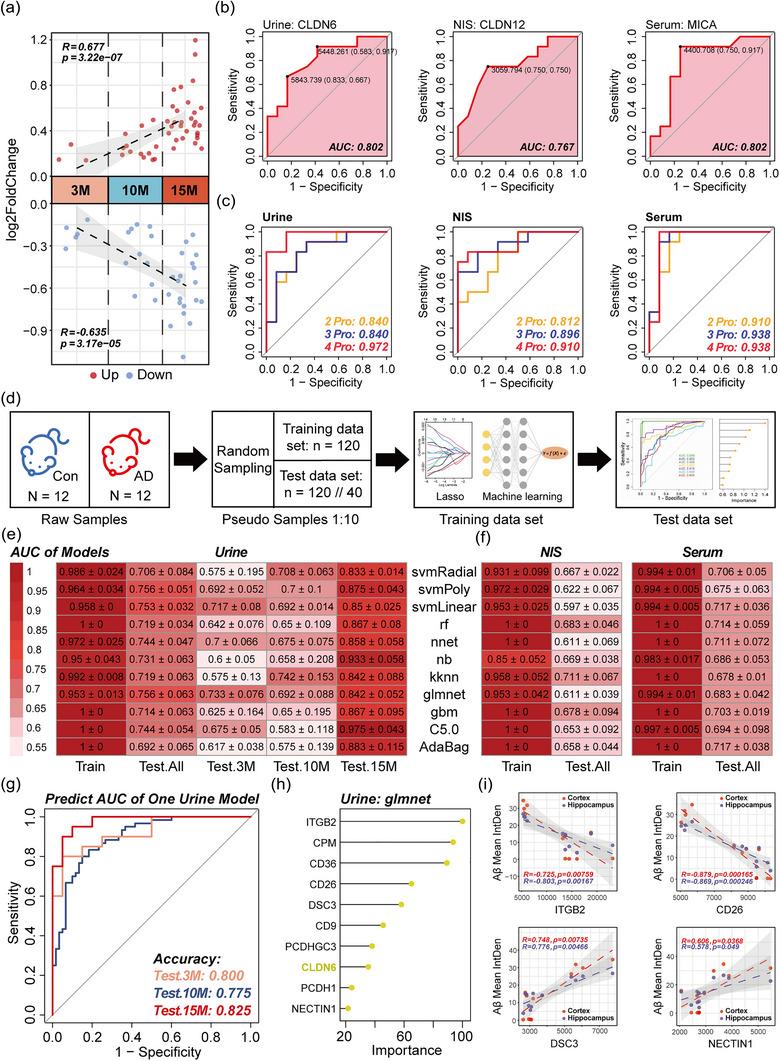
Noninvasive and effortless diagnosis of Alzheimer's disease (AD) remains challenging. Here we report the multiplexed profiling of extracellular vesicle (EV) surface proteins at the single EV level in five types of easily accessible body fluids using a proximity barcoding assay (PBA). A total of 183 surface proteins were detected on the EVs from body fluids collected from APP/PS1 transgenic mice and patients with AD. The AD-associated differentially expressed EV proteins could discriminate between the control and AD/AD model samples with high accuracy. Based on machine learning predictive models, urinary EV proteins exhibited the highest diagnostic potential compared to those on other biofluid EVs, both in mice and humans. Single EV analysis further revealed AD-associated EV subpopulations in the tested body fluids, and a urinary EV subpopulation with the signature proteins PLAU, ITGAX and ANXA1 could diagnose patients with AD in blinded datasets with 88% accuracy. Our results suggest that EVs and their subpopulations from noninvasive body fluids, particularly urine, are potential diagnostic biomarkers for AD.

摘要

非侵入性和无创性的阿尔茨海默病(AD)诊断仍然具有挑战性。在这里,我们报告了使用邻近条码分析(PBA)在五种易于获得的体液中单外泌体(EV)水平上对 EV 表面蛋白进行的多重分析。在从 APP/PS1 转基因小鼠和 AD 患者采集的体液中 EV 上共检测到 183 种表面蛋白。AD 相关差异表达的 EV 蛋白可以准确地区分对照和 AD/AD 模型样本。基于机器学习预测模型,与其他生物体液 EV 相比,尿液 EV 蛋白在小鼠和人类中均表现出最高的诊断潜力。单 EV 分析进一步揭示了测试体液中与 AD 相关的 EV 亚群,并且具有 PLAU、ITGAX 和 ANXA1 特征蛋白的尿 EV 亚群可以在盲数据集以 88%的准确率诊断 AD 患者。我们的研究结果表明,来自非侵入性体液,特别是尿液的 EV 及其亚群可能是 AD 的潜在诊断生物标志物。

https://cdn.ncbi.nlm.nih.gov/pmc/blobs/1a3f/11007802/a504819a6404/JEV2-13-e12432-g002.jpg

文献AI研究员

20分钟写一篇综述,助力文献阅读效率提升50倍。

立即体验

用中文搜PubMed

大模型驱动的PubMed中文搜索引擎

马上搜索

文档翻译

学术文献翻译模型,支持多种主流文档格式。

立即体验