Suppr超能文献

针对肝癌的纳米抗体的开发及基于纳米抗体的 CAR-T 技术的应用。

Development of nanobodies targeting hepatocellular carcinoma and application of nanobody-based CAR-T technology.

机构信息

Institute of Human Virology, Key Laboratory of Tropical Disease Control of Ministry of Education, Guangdong Engineering Research Center for Antimicrobial Agent and Immunotechnology, Zhongshan School of Medicine, Sun Yat-sen University, No. 74 Zhongshan Road 2, Yuexiu District, Guangzhou, Guangdong, 510080, People's Republic of China.

Department of Pathology, The First Affiliated Hospital, Sun Yat-sen University, Guangzhou, Guangdong, People's Republic of China.

出版信息

J Transl Med. 2024 Apr 12;22(1):349. doi: 10.1186/s12967-024-05159-x.

Abstract

BACKGROUND

Chimeric antigen receptor T (CAR-T) cell therapy, as an emerging anti-tumor treatment, has garnered extensive attention in the study of targeted therapy of multiple tumor-associated antigens in hepatocellular carcinoma (HCC). However, the suppressive microenvironment and individual heterogeneity results in downregulation of these antigens in certain patients' cancer cells. Therefore, optimizing CAR-T cell therapy for HCC is imperative.

METHODS

In this study, we administered FGFR4-ferritin (FGFR4-HPF) nanoparticles to the alpaca and constructed a phage library of nanobodies (Nbs) derived from alpaca, following which we screened for Nbs targeting FGFR4. Then, we conducted the functional validation of Nbs. Furthermore, we developed Nb-derived CAR-T cells and evaluated their anti-tumor ability against HCC through in vitro and in vivo validation.

RESULTS

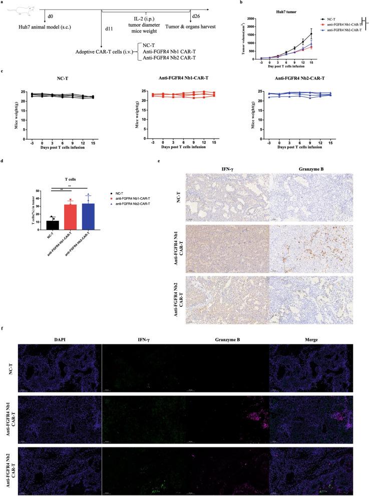
Our findings demonstrated that we successfully obtained high specificity and high affinity Nbs targeting FGFR4 after screening. And the specificity of Nbs targeting FGFR4 was markedly superior to their binding to other members of the FGFR family proteins. Furthermore, the Nb-derived CAR-T cells, targeting FGFR4, exhibited significantly enhanced anti-tumor efficacy in both experiments when in vitro and in vivo.

CONCLUSIONS

In summary, the results of this study suggest that the CAR-T cells derived from high specificity and high affinity Nbs, targeting FGFR4, exhibited significantly enhanced anti-tumor efficacy in vitro and in vivo. This is an exploration of FGFR4 in the field of Nb-derived CAR-T cell therapy for HCC, holding promise for enhancing safety and effectiveness in the clinical treatment of HCC in the future.

摘要

背景

嵌合抗原受体 T(CAR-T)细胞疗法作为一种新兴的抗肿瘤治疗方法,在肝癌(HCC)的多种肿瘤相关抗原靶向治疗研究中受到广泛关注。然而,抑制性微环境和个体异质性导致某些患者癌细胞中这些抗原的下调。因此,优化 HCC 的 CAR-T 细胞疗法势在必行。

方法

在这项研究中,我们给羊驼施用 FGFR4-铁蛋白(FGFR4-HPF)纳米颗粒,并构建了源自羊驼的噬菌体纳米抗体文库,随后筛选靶向 FGFR4 的纳米抗体。然后,我们对纳米抗体进行了功能验证。此外,我们开发了源自纳米抗体的 CAR-T 细胞,并通过体外和体内验证评估了它们对 HCC 的抗肿瘤能力。

结果

我们的研究结果表明,经过筛选,我们成功获得了针对 FGFR4 的高特异性和高亲和力的纳米抗体。并且,靶向 FGFR4 的纳米抗体的特异性明显优于其与 FGFR 家族蛋白其他成员的结合。此外,靶向 FGFR4 的源自纳米抗体的 CAR-T 细胞在体外和体内实验中均表现出显著增强的抗肿瘤功效。

结论

综上所述,本研究结果表明,源自高特异性和高亲和力纳米抗体的靶向 FGFR4 的 CAR-T 细胞在体外和体内均表现出显著增强的抗肿瘤功效。这是对 FGFR4 在纳米抗体衍生的 HCC CAR-T 细胞治疗领域的探索,有望提高 HCC 临床治疗的安全性和有效性。

https://cdn.ncbi.nlm.nih.gov/pmc/blobs/2488/11015683/a968a2c5d70a/12967_2024_5159_Fig1_HTML.jpg

文献AI研究员

20分钟写一篇综述,助力文献阅读效率提升50倍。

立即体验

用中文搜PubMed

大模型驱动的PubMed中文搜索引擎

马上搜索

文档翻译

学术文献翻译模型,支持多种主流文档格式。

立即体验