Suppr超能文献

PSAT1 增强了基于分期的透明细胞肾细胞癌预后评估列线图模型的疗效。

PSAT1 enhances the efficacy of the prognosis estimation nomogram model in stage-based clear cell renal cell carcinoma.

机构信息

Department of Urology, First Affiliated Hospital of Nanjing Medical University, Nanjing Medical University, Nanjing, 210008, China.

Department of Urology, Affiliated Hospital of Jiangnan University, Jiangnan University, Wuxi, 214122, China.

出版信息

BMC Cancer. 2024 Apr 13;24(1):463. doi: 10.1186/s12885-024-12183-z.

Abstract

BACKGROUND

Clear cell renal cell carcinoma (ccRCC) is associated with a high prevalence of cancer-related deaths. The survival rates of patients are significantly lower in late-stage ccRCC than in early-stage ccRCC, due to the spread and metastasis of late-stage ccRCC, surgery has not reached the goal of radical cure, and the effect of traditional radiotherapy and chemotherapy is poor. Thus, it is crucial to accurately assess the prognosis and provide personalized treatment at an early stage in ccRCC. This study aims to develop an efficient nomogram model for stratifying and predicting the survival of ccRCC patients based on tumor stage.

METHODS

We first analyzed the microarray expression data of ccRCC patients from the Gene Expression Omnibus (GEO) database and categorized them into two groups based on the disease stage (early and late stage). Subsequently, the GEO2R tool was applied to screen out the genes that were highly expressed in all GEO datasets. Finally, the clinicopathological data of the two patient groups were obtained from The Cancer Genome Atlas (TCGA) database, and the differences were compared between groups. Survival analysis was performed to evaluate the prognostic value of candidate genes (PSAT1, PRAME, and KDELR3) in ccRCC patients. Based on the screened gene PSAT1 and clinical parameters that were significantly associated with patient prognosis, we established a new nomogram model, which was further optimized to a single clinical variable-based model. The expression level of PSAT1 in ccRCC tissues was further verified by qRT-PCR, Western blotting, and immunohistochemical analysis.

RESULTS

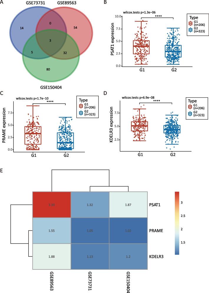
The datasets GSE73731, GSE89563, and GSE150404 identified a total of 22, 89, and 120 over-expressed differentially expressed genes (DEGs), respectively. Among these profiles, there were three genes that appeared in all three datasets based on different stage groups. The overall survival (OS) of late-stage patients was significantly shorter than that of early-stage patients. Among the three candidate genes (PSAT1, PRAME, and KDELR3), PSAT1 was shown to be associated with the OS of patients with late-stage ccRCC. Multivariate Cox regression analysis showed that age, tumor grade, neoadjuvant therapy, and PSAT1 level were significantly associated with patient prognosis. The concordance indices were 0.758 and 0.725 for the 3-year and 5-year OS, respectively. The new model demonstrated superior discrimination and calibration compared with the single clinical variable model. The enhancer PSAT1 used in the new model was shown to be significantly overexpressed in tissues from patients with late-stage ccRCC, as demonstrated by the mRNA level, protein level, and pathological evaluation.

CONCLUSION

The new prognostic prediction nomogram model of PSAT1 and clinicopathological variables combined was thus established, which may provide a new direction for individualized treatment for different-stage ccRCC patients.

摘要

背景

透明细胞肾细胞癌(ccRCC)与癌症相关的死亡率高有关。由于晚期 ccRCC 的扩散和转移,晚期 ccRCC 患者的生存率明显低于早期 ccRCC 患者,手术尚未达到根治的目标,传统放疗和化疗效果不佳。因此,在 ccRCC 早期准确评估预后并提供个性化治疗至关重要。本研究旨在建立一种有效的列线图模型,基于肿瘤分期对 ccRCC 患者进行分层和预测生存。

方法

我们首先分析了来自基因表达综合数据库(GEO)的 ccRCC 患者的微阵列表达数据,并根据疾病分期(早期和晚期)将其分为两组。随后,使用 GEO2R 工具筛选出所有 GEO 数据集均高表达的基因。最后,从癌症基因组图谱(TCGA)数据库中获取两组患者的临床病理数据,并对组间差异进行比较。对候选基因(PSAT1、PRAME 和 KDELR3)在 ccRCC 患者中的预后价值进行生存分析。基于筛选出的基因 PSAT1 和与患者预后显著相关的临床参数,我们建立了一个新的列线图模型,进一步优化为基于单一临床变量的模型。通过 qRT-PCR、Western blot 和免疫组织化学分析进一步验证了 PSAT1 在 ccRCC 组织中的表达水平。

结果

数据集 GSE73731、GSE89563 和 GSE150404 分别鉴定了 22、89 和 120 个差异表达基因(DEGs),这些基因中分别有三个基因基于不同的阶段组出现在所有三个数据集。晚期患者的总生存期(OS)明显短于早期患者。在三个候选基因(PSAT1、PRAME 和 KDELR3)中,PSAT1 与晚期 ccRCC 患者的 OS 相关。多变量 Cox 回归分析显示,年龄、肿瘤分级、新辅助治疗和 PSAT1 水平与患者预后显著相关。3 年和 5 年 OS 的一致性指数分别为 0.758 和 0.725。新模型与单一临床变量模型相比具有更好的区分度和校准度。新模型中使用的增强 PSAT1 在晚期 ccRCC 患者的组织中表现出明显过表达,这从 mRNA 水平、蛋白水平和病理评估中得到证实。

结论

因此,建立了 PSAT1 和临床病理变量联合的新预后预测列线图模型,为不同分期 ccRCC 患者的个体化治疗提供了新的方向。

https://cdn.ncbi.nlm.nih.gov/pmc/blobs/e8a7/11016215/0b6f5632ad03/12885_2024_12183_Fig1_HTML.jpg

文献AI研究员

20分钟写一篇综述,助力文献阅读效率提升50倍。

立即体验

用中文搜PubMed

大模型驱动的PubMed中文搜索引擎

马上搜索

文档翻译

学术文献翻译模型,支持多种主流文档格式。

立即体验