Suppr超能文献

鉴定一种免疫相关特征作为早期头颈部鳞状细胞癌患者的预后分类器。

Identification of an immune-related signature as a prognostic classifier for patients with early-stage head and neck squamous cell carcinoma.

作者信息

Wang Le, Zhang Yulin, Li Hongmin, Peng Jilin, Gao Changhui, Yu Qiuning, Gao Pei, Li Ling, Chen Kuisheng, Ye Fanglei

机构信息

Department of Otolaryngology Head and Neck Surgery, The First Affiliated Hospital of Zhengzhou University, Zhengzhou, China.

Biotherapy Center, The First Affiliated Hospital of Zhengzhou University, Zhengzhou, China.

出版信息

Transl Cancer Res. 2024 Mar 31;13(3):1367-1381. doi: 10.21037/tcr-23-1791. Epub 2024 Mar 27.

Abstract

BACKGROUND

Head and neck squamous cell carcinoma (HNSCC) is the most common type and accounts for 90% of all head and neck cancer cases. Despite advances in early diagnosis and treatment strategies-chemotherapy, surgical resection, and radiotherapy-5-year survival remains grim. For patients with early-stage HNSCC, accurately predicting clinical outcomes is challenging. Considering the pivotal role of the immune system in HNSCC, we developed a reliable immune-related gene signature (IRGS) and explored its predictive accuracy in patients with early-stage HNSCC.

METHODS

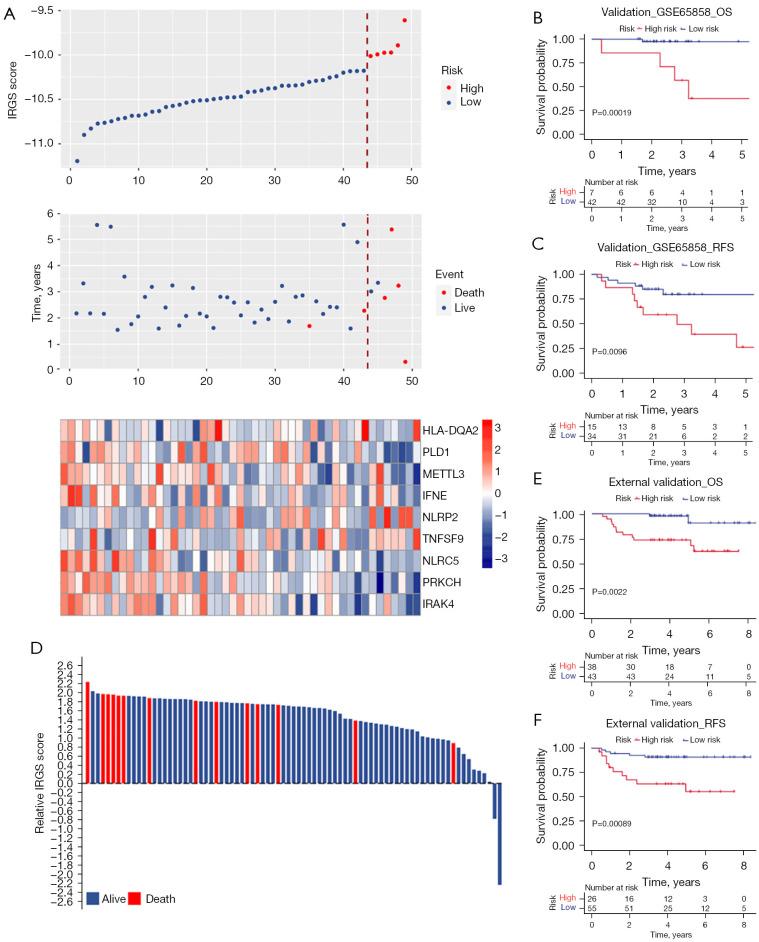
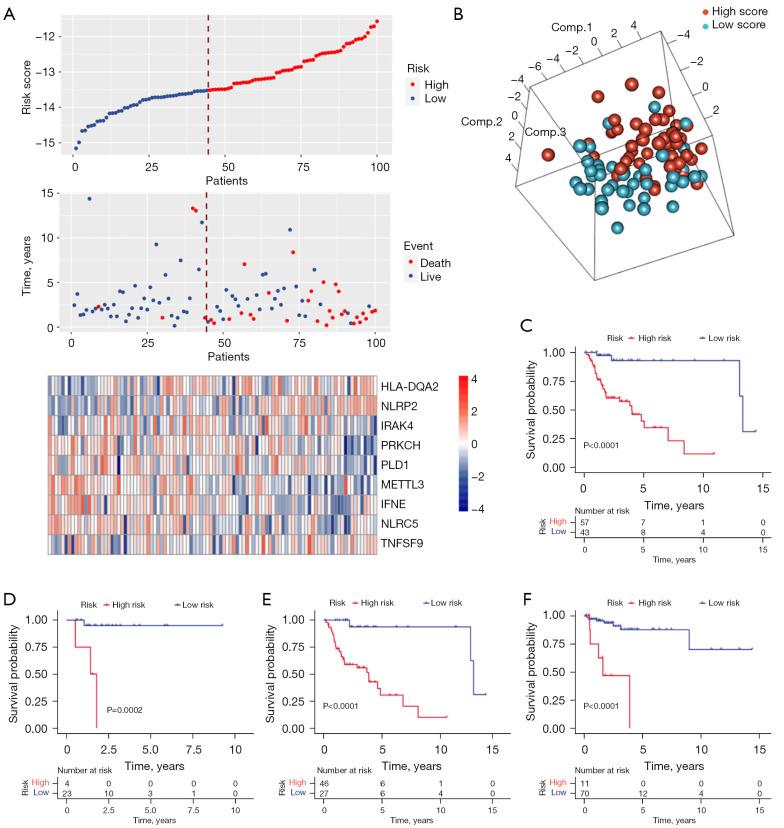
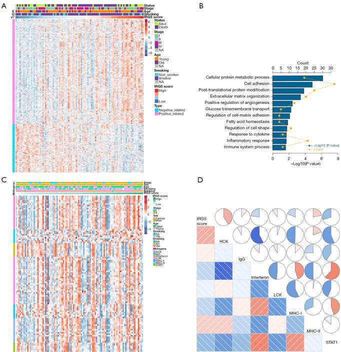
We examined immune gene expression profiles and clinical information from 230 early-stage HNSCC specimens, including 100 cases from The Cancer Genome Atlas (TCGA), 49 cases from the Gene Expression Omnibus (GEO; GSE65858), and 81 cases from an independent clinical cohort. The prognostic signature was constructed using Kaplan-Meier analysis and the least absolute shrinkage and selection operator (LASSO) Cox algorithm. We also explored the IRGS-related biological pathways and immune landscape using bioinformatics analysis.

RESULTS

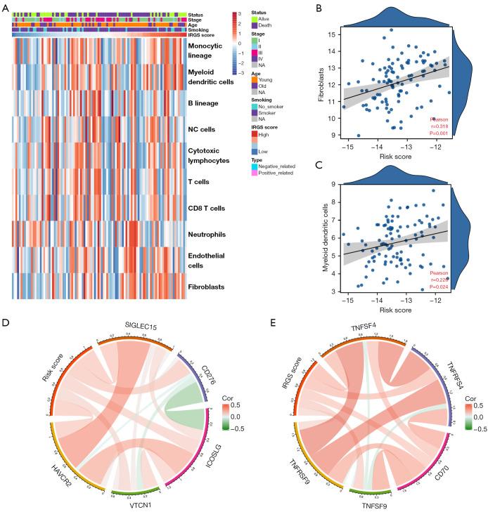
A nine-immune-gene signature was generated to significantly stratify patients into high and low-risk groups. High risk patients exhibited shorter survival time [hazard ratio (HR) =13.795, 95% confidence interval (CI): 3.275-58.109, P<0.001]. The signature demonstrated robust prognostic ability in the training and validation sets and could independently predict overall survival (OS) and relapse-free survival (RFS). Subsequently, the receiver operating characteristic (ROC) curve and C-index confirmed the signature's predictive accuracy compared to clinical parameters. Additionally, cases classified as low risk showed more immune cell infiltration than high-risk cases.

CONCLUSIONS

Our novel IRGS is a reliable and robust classifier for accurate patient stratification and prognostic evaluation. Future studies will attempt to affirm the signature's clinical application to early-stage HNSCC.

摘要

背景

头颈部鳞状细胞癌(HNSCC)是最常见的类型,占所有头颈部癌症病例的90%。尽管在早期诊断和治疗策略(化疗、手术切除和放疗)方面取得了进展,但5年生存率仍然很低。对于早期HNSCC患者,准确预测临床结果具有挑战性。考虑到免疫系统在HNSCC中的关键作用,我们开发了一种可靠的免疫相关基因特征(IRGS),并探讨了其在早期HNSCC患者中的预测准确性。

方法

我们检查了230例早期HNSCC标本的免疫基因表达谱和临床信息,其中包括来自癌症基因组图谱(TCGA)的100例、来自基因表达综合数据库(GEO;GSE65858)的49例以及来自一个独立临床队列的81例。使用Kaplan-Meier分析和最小绝对收缩和选择算子(LASSO)Cox算法构建预后特征。我们还使用生物信息学分析探索了与IRGS相关的生物学途径和免疫格局。

结果

生成了一个由九个免疫基因组成的特征,可将患者显著分为高风险和低风险组。高风险患者的生存时间较短[风险比(HR)=13.795,95%置信区间(CI):3.275 - 58.109,P<0.001]。该特征在训练集和验证集中显示出强大的预后能力,并且可以独立预测总生存期(OS)和无复发生存期(RFS)。随后,与临床参数相比,受试者工作特征(ROC)曲线和C指数证实了该特征的预测准确性。此外,分类为低风险的病例比高风险病例显示出更多的免疫细胞浸润。

结论

我们新的IRGS是一种可靠且强大的分类器,可用于准确的患者分层和预后评估。未来的研究将尝试确认该特征在早期HNSCC临床应用中的价值。

https://cdn.ncbi.nlm.nih.gov/pmc/blobs/c8d8/11009812/8ac804330e78/tcr-13-03-1367-f1.jpg

文献AI研究员

20分钟写一篇综述,助力文献阅读效率提升50倍。

立即体验

用中文搜PubMed

大模型驱动的PubMed中文搜索引擎

马上搜索

文档翻译

学术文献翻译模型,支持多种主流文档格式。

立即体验