Suppr超能文献

两种进化上不同的沙粒病毒载体的临床前评估,用于开发癌症治疗的新型免疫治疗联合策略。

Preclinical evaluation of two phylogenetically distant arenavirus vectors for the development of novel immunotherapeutic combination strategies for cancer treatment.

机构信息

Hookipa Pharma Inc, New York, NY, USA.

Vienna BioCenter Core Facilities GmbH (VBCF), Vienna, Austria.

出版信息

J Immunother Cancer. 2024 Apr 17;12(4):e008286. doi: 10.1136/jitc-2023-008286.

Abstract

BACKGROUND

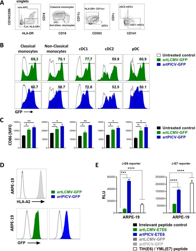
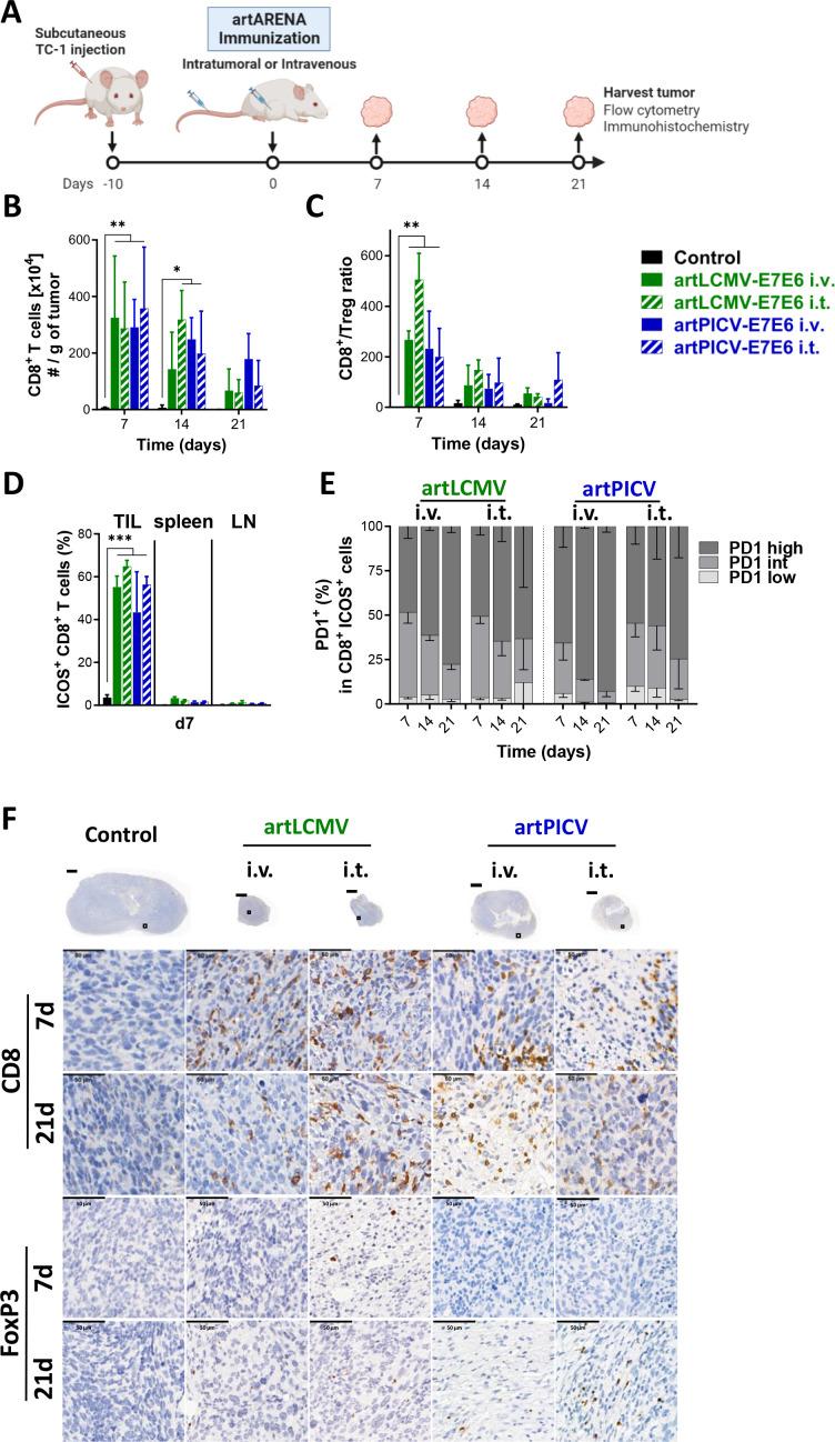
Engineered arenavirus vectors have recently been developed to leverage the body's immune system in the fight against chronic viral infections and cancer. Vectors based on Pichinde virus (artPICV) and lymphocytic choriomeningitis virus (artLCMV) encoding a non-oncogenic fusion protein of human papillomavirus (HPV)16 E6 and E7 are currently being tested in patients with HPV16+ cancer, showing a favorable safety and tolerability profile and unprecedented expansion of tumor-specific CD8 T cells. Although the strong antigen-specific immune response elicited by artLCMV vectors has been demonstrated in several preclinical models, PICV-based vectors are much less characterized.

METHODS

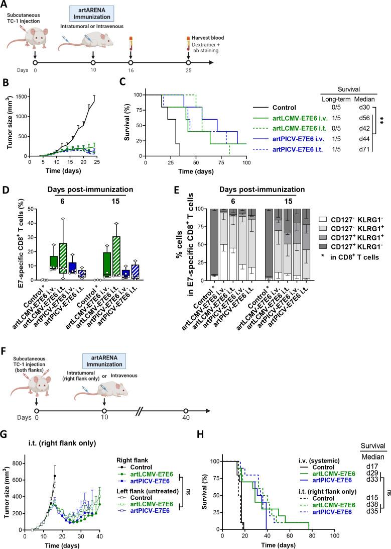
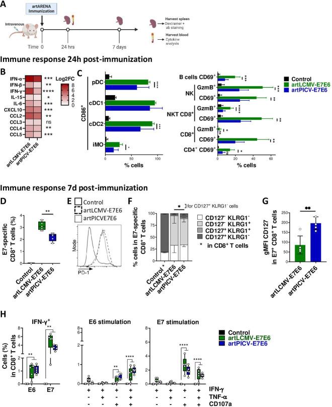
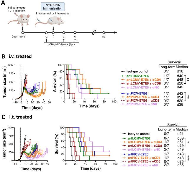
To advance our understanding of the immunobiology of these two vectors, we analyzed and compared their individual properties in preclinical in vivo and in vitro systems. Immunogenicity and antitumor effect of intratumoral or intravenous administration of both vectors, as well as combination with NKG2A blockade, were evaluated in naïve or TC-1 mouse tumor models. Flow cytometry, Nanostring, and histology analysis were performed to characterize the tumor microenvironment (TME) and T-cell infiltrate following treatment.

RESULTS

Despite being phylogenetically distant, both vectors shared many properties, including preferential infection and activation of professional antigen-presenting cells, and induction of potent tumor-specific CD8 T-cell responses. Systemic as well as localized treatment induced a proinflammatory shift in the TME, promoting the infiltration of inducible T cell costimulator (ICOS)CD8 T cells capable of mediating tumor regression and prolonging survival in a TC-1 mouse tumor model. Still, there was evidence of immunosuppression built-up over time, and increased expression of H2-T23 (ligand for NKG2A T cell inhibitory receptor) following treatment was identified as a potential contributing factor. NKG2A blockade improved the antitumor efficacy of artARENA vectors, suggesting a promising new combination approach. This demonstrates how detailed characterization of arenavirus vector-induced immune responses and TME modulation can inform novel combination therapies.

CONCLUSIONS

The artARENA platform represents a strong therapeutic vaccine approach for the treatment of cancer. The induced antitumor immune response builds the backbone for novel combination therapies, which warrant further investigation.

摘要

背景

最近已经开发出工程化的沙粒病毒载体,以利用机体免疫系统来对抗慢性病毒感染和癌症。以皮钦德病毒(artPICV)和淋巴细胞性脉络丛脑膜炎病毒(artLCMV)为基础的载体,编码人乳头瘤病毒(HPV)16 的非致癌融合蛋白 E6 和 E7,目前正在 HPV16+癌症患者中进行测试,显示出良好的安全性和耐受性,并以前所未有的方式扩增了肿瘤特异性 CD8 T 细胞。尽管 artLCMV 载体在多个临床前模型中已证明了强烈的抗原特异性免疫反应,但基于 PICV 的载体的特征要少得多。

方法

为了深入了解这两种载体的免疫生物学特性,我们在临床前体内和体外系统中分析和比较了它们各自的特性。在 naive 或 TC-1 小鼠肿瘤模型中,评估了两种载体经瘤内或静脉注射给药的免疫原性和抗肿瘤作用,以及与 NKG2A 阻断的联合作用。通过流式细胞术、Nanostring 和组织学分析来描述治疗后的肿瘤微环境(TME)和 T 细胞浸润。

结果

尽管这两种载体在系统发生上相距甚远,但它们具有许多共同特性,包括优先感染和激活专业抗原呈递细胞,以及诱导有效的肿瘤特异性 CD8 T 细胞反应。全身和局部治疗使 TME 发生促炎转变,促进了诱导型 T 细胞共刺激(ICOS)CD8 T 细胞的浸润,这些细胞能够介导 TC-1 小鼠肿瘤模型中的肿瘤消退并延长生存时间。尽管如此,随着时间的推移,仍有证据表明免疫抑制逐渐增强,并且在治疗后发现 H2-T23(NKG2A T 细胞抑制受体的配体)表达增加,这可能是一个潜在的促成因素。NKG2A 阻断改善了 artARENA 载体的抗肿瘤疗效,表明这是一种有前途的新联合治疗方法。这表明对沙粒病毒载体诱导的免疫反应和 TME 调节的详细特征分析如何为新的联合治疗提供信息。

结论

artARENA 平台代表了治疗癌症的强有力的治疗性疫苗方法。诱导的抗肿瘤免疫反应为新型联合治疗方法奠定了基础,值得进一步研究。

https://cdn.ncbi.nlm.nih.gov/pmc/blobs/7d42/11029282/59ab852432cb/jitc-2023-008286f01.jpg

文献AI研究员

20分钟写一篇综述,助力文献阅读效率提升50倍。

立即体验

用中文搜PubMed

大模型驱动的PubMed中文搜索引擎

马上搜索

文档翻译

学术文献翻译模型,支持多种主流文档格式。

立即体验