Suppr超能文献

基于 LCMV 的癌症免疫疗法的疗效是通过瘤内注射聚肌苷酸释放的。

Efficacy of LCMV-based cancer immunotherapies is unleashed by intratumoral injections of polyI:C.

机构信息

Program of Immunology and Immunotherapy, Cima Universidad de Navarra, Pamplona, Spain.

Hookipa Pharma Inc, New York, New York, USA.

出版信息

J Immunother Cancer. 2024 Apr 16;12(4):e008287. doi: 10.1136/jitc-2023-008287.

Abstract

BACKGROUND

Lymphocytic choriomeningitis virus (LCMV) belongs to the Arenavirus family known for inducing strong cytotoxic T-cell responses in both mice and humans. LCMV has been engineered for the development of cancer immunotherapies, currently undergoing evaluation in phase I/II clinical trials. Initial findings have demonstrated safety and an exceptional ability to activate and expand tumor-specific T lymphocytes. Combination strategies to maximize the antitumor effectiveness of LCMV-based immunotherapies are being explored.

METHODS

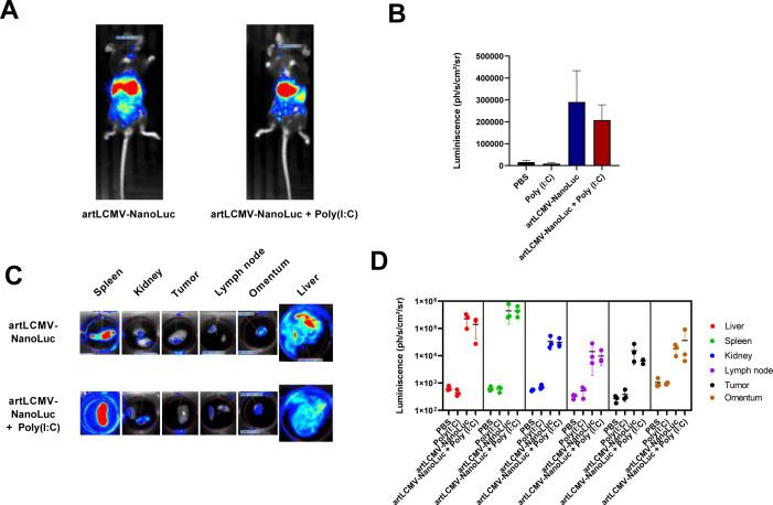
We assessed the antitumor therapeutic effects of intratumoral administration of polyinosinic:polycytidylic acid (poly(I:C)) and systemic vaccination using an LCMV-vector expressing non-oncogenic versions of the E6 and E7 antigens of human papillomavirus 16 (artLCMV-E7E6) in a bilateral model engrafting TC-1/A9 cells. This cell line, derived from the parental TC-1, exhibits low MHC class I expression and is highly immune-resistant. The mechanisms underlying the combination's efficacy were investigated through bulk RNA-seq, flow cytometry analyses of the tumor microenvironment, selective depletions using antibodies and clodronate liposomes, Batf3 deficient mice, and in vivo bioluminescence experiments. Finally, we assessed the antitumor effectiveness of the combination of artLCMV-E7E6 with BO-112, a GMP-grade poly(I:C) formulated in polyethyleneimine, currently under evaluation in clinical trials.

RESULTS

Intratumoral injection of poly(I:C) enhanced the antitumor efficacy of artLCMV-E7E6 in both injected and non-injected tumor lesions. The combined treatment resulted in a significant delay in tumor growth and often complete eradication of several tumor lesions, leading to significantly improved survival compared with monotherapies. While intratumoral administration of poly(I:C) did not impact LCMV vector biodistribution or transgene expression, it significantly modified leucocyte infiltrates within the tumor microenvironment and amplified systemic efficacy through proinflammatory cytokines/chemokines such as CCL3, CCL5, CXCL10, TNF, IFNα, and IL12p70. Upregulation of MHC on tumor cells and a reconfiguration of the gene expression programs related to tumor vasculature, leucocyte migration, and the activation profile of tumor-infiltrating CD8 T lymphocytes were observed. Indeed, the antitumor effect relied on the functions of CD8 T lymphocytes and macrophages. The synergistic efficacy of the combination was further confirmed when BO-112 was included.

CONCLUSION

Intratumoral injection of poly(I:C) sensitizes MHC tumors to the antitumor effects of artLCMV-E7E6, resulting in a potent therapeutic synergy.

摘要

背景

淋巴细胞性脉络丛脑膜炎病毒(LCMV)属于沙粒病毒科,该科病毒以在小鼠和人类中诱导强烈的细胞毒性 T 细胞反应而闻名。LCMV 已被用于开发癌症免疫疗法,目前正在进行 I/II 期临床试验评估。初步研究结果表明,该病毒具有安全性和极高的激活和扩增肿瘤特异性 T 淋巴细胞的能力。目前正在探索联合策略以最大限度地提高基于 LCMV 的免疫疗法的抗肿瘤效果。

方法

我们评估了经皮注射聚肌苷酸:聚胞苷酸(poly(I:C))和全身接种表达人乳头瘤病毒 16 非致癌型 E6 和 E7 抗原的 LCMV 载体(artLCMV-E7E6)在双侧植入 TC-1/A9 细胞的模型中的抗肿瘤治疗效果。该细胞系源自亲本 TC-1,表现出低 MHC Ⅰ类表达,且具有高度免疫抗性。通过 bulk RNA-seq、肿瘤微环境的流式细胞术分析、使用抗体和氯膦酸脂质体进行选择性耗竭、Batf3 缺陷小鼠和体内生物发光实验,研究了联合治疗的疗效机制。最后,我们评估了 artLCMV-E7E6 与目前正在临床试验中评估的 GMP 级聚肌苷酸 BO-112 的联合治疗的抗肿瘤效果。

结果

经皮注射 poly(I:C)增强了 artLCMV-E7E6 在注射和未注射肿瘤病变中的抗肿瘤疗效。联合治疗导致肿瘤生长明显延迟,并且经常完全消除多个肿瘤病变,与单独治疗相比显著提高了存活率。虽然经皮注射 poly(I:C)不影响 LCMV 载体的分布或转基因表达,但它显著改变了肿瘤微环境中的白细胞浸润,并通过 CCL3、CCL5、CXCL10、TNF、IFNα 和 IL12p70 等促炎细胞因子/趋化因子放大了系统疗效。观察到肿瘤细胞上 MHC 的上调以及与肿瘤血管生成、白细胞迁移和肿瘤浸润 CD8 T 淋巴细胞激活谱相关的基因表达程序的重新配置。事实上,抗肿瘤作用依赖于 CD8 T 淋巴细胞和巨噬细胞的功能。当包括 BO-112 时,联合治疗的协同疗效得到进一步证实。

结论

经皮注射 poly(I:C)使 MHC 肿瘤对 artLCMV-E7E6 的抗肿瘤作用敏感,从而产生强大的治疗协同作用。

https://cdn.ncbi.nlm.nih.gov/pmc/blobs/faa1/11029445/def0d959d725/jitc-2023-008287f01.jpg

文献AI研究员

20分钟写一篇综述,助力文献阅读效率提升50倍。

立即体验

用中文搜PubMed

大模型驱动的PubMed中文搜索引擎

马上搜索

文档翻译

学术文献翻译模型,支持多种主流文档格式。

立即体验