Suppr超能文献

SapM通过使Raptor去磷酸化来阻碍宿主自噬起始,从而促进细胞内杆菌的存活。

SapM hampers host autophagy initiation for intracellular bacillary survival via dephosphorylating Raptor.

作者信息

Zhang Wei, Dong Chunsheng, Xiong Sidong

机构信息

Jiangsu Key Laboratory of Infection and Immunity, Institutes of Biology and Medical Sciences, Suzhou Medical College of Soochow University, Suzhou 215123, China.

Key Laboratory of Geriatric Diseases and Immunology, Ministry of Education, Institutes of Biology and Medical Sciences, Suzhou Medical College of Soochow University, Suzhou 215123, China.

出版信息

iScience. 2024 Apr 5;27(5):109671. doi: 10.1016/j.isci.2024.109671. eCollection 2024 May 17.

Abstract

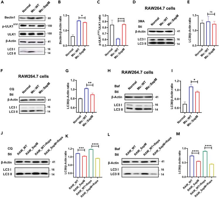
Secreted acid phosphatase (SapM) is an immunomodulator of and consequently plays a crucial role in disease onset and development upon infection. Importantly, the virulence of SapM has rendered SapM an attractive target for drug development. However, the mechanism underlying the role of SapM in facilitating bacillary survival remains to be fully elucidated. In this context, the present study demonstrated that SapM hampered cellular autophagy to facilitate bacillary survival in -infected macrophages. Mechanically, SapM interacted with Raptor and was localized to the subcellular lysosomal organelle, causing the dephosphorylation of Raptor at the Ser792 position, resulting in mTORC1 hyperactivity and the subsequent autophagy inhibition. Consistent with this, SapM blocked the autophagy initiation and mitigated lung pathology . These findings highlighted the role of Raptor as a significant substrate of SapM for inhibiting autophagy, which is a novel clue for developing a treatment against tuberculosis.

摘要

分泌型酸性磷酸酶(SapM)是一种免疫调节剂,因此在感染后的疾病发生和发展中起着关键作用。重要的是,SapM的毒力使其成为药物开发的一个有吸引力的靶点。然而,SapM促进细菌存活的作用机制仍有待充分阐明。在此背景下,本研究表明,SapM阻碍细胞自噬以促进结核分枝杆菌在感染的巨噬细胞中的存活。从机制上讲,SapM与Raptor相互作用并定位于亚细胞溶酶体细胞器,导致Raptor在Ser792位点去磷酸化,从而导致mTORC1过度活跃并随后抑制自噬。与此一致的是,SapM阻断自噬起始并减轻肺部病理变化。这些发现突出了Raptor作为SapM抑制自噬的重要底物的作用,这是开发结核病治疗方法的一个新线索。

https://cdn.ncbi.nlm.nih.gov/pmc/blobs/d207/11031826/bbf3ec552b9d/fx1.jpg

文献AI研究员

20分钟写一篇综述,助力文献阅读效率提升50倍。

立即体验

用中文搜PubMed

大模型驱动的PubMed中文搜索引擎

马上搜索

文档翻译

学术文献翻译模型,支持多种主流文档格式。

立即体验