Suppr超能文献

肠道微生物群与前列腺癌之间的相互作用受膳食多不饱和长链脂肪酸的调节。

The gut microbiome-prostate cancer crosstalk is modulated by dietary polyunsaturated long-chain fatty acids.

作者信息

Lachance Gabriel, Robitaille Karine, Laaraj Jalal, Gevariya Nikunj, Varin Thibault V, Feldiorean Andrei, Gaignier Fanny, Julien Isabelle Bourdeau, Xu Hui Wen, Hallal Tarek, Pelletier Jean-François, Bouslama Sidki, Boufaied Nadia, Derome Nicolas, Bergeron Alain, Ellis Leigh, Piccirillo Ciriaco A, Raymond Frédéric, Fradet Yves, Labbé David P, Marette André, Fradet Vincent

机构信息

Laboratoire d'Uro-Oncologie Expérimentale, Oncology Axis, Centre de recherche du CHU de Québec-Université Laval, Québec, QC, Canada.

Centre de recherche sur le Cancer de l'Université Laval, Québec, QC, Canada.

出版信息

Nat Commun. 2024 Apr 23;15(1):3431. doi: 10.1038/s41467-024-45332-w.

Abstract

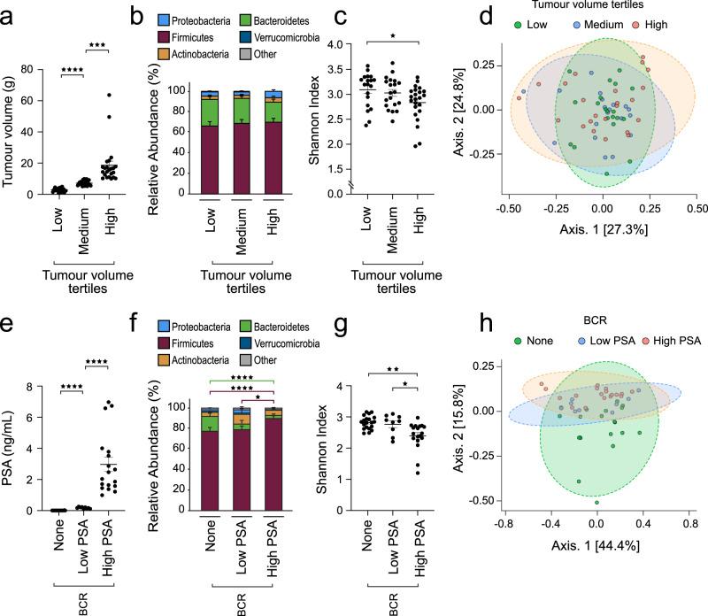
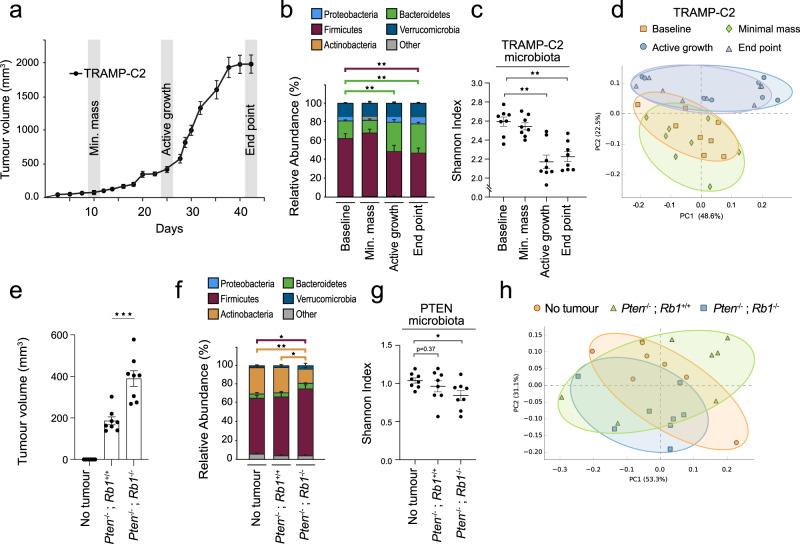
The gut microbiota modulates response to hormonal treatments in prostate cancer (PCa) patients, but whether it influences PCa progression remains unknown. Here, we show a reduction in fecal microbiota alpha-diversity correlating with increase tumour burden in two distinct groups of hormonotherapy naïve PCa patients and three murine PCa models. Fecal microbiota transplantation (FMT) from patients with high PCa volume is sufficient to stimulate the growth of mouse PCa revealing the existence of a gut microbiome-cancer crosstalk. Analysis of gut microbial-related pathways in mice with aggressive PCa identifies three enzymes responsible for the metabolism of long-chain fatty acids (LCFA). Supplementation with LCFA omega-3 MAG-EPA is sufficient to reduce PCa growth in mice and cancer up-grading in pre-prostatectomy PCa patients correlating with a reduction of gut Ruminococcaceae in both and fecal butyrate levels in PCa patients. This suggests that the beneficial effect of omega-3 rich diet is mediated in part by modulating the crosstalk between gut microbes and their metabolites in men with PCa.

摘要

肠道微生物群可调节前列腺癌(PCa)患者对激素治疗的反应,但它是否影响PCa进展仍不清楚。在这里,我们发现在两组不同的未经激素治疗的PCa患者和三种小鼠PCa模型中,粪便微生物群的α多样性降低与肿瘤负担增加相关。来自高PCa体积患者的粪便微生物群移植(FMT)足以刺激小鼠PCa的生长,揭示了肠道微生物群与癌症之间存在串扰。对侵袭性PCa小鼠肠道微生物相关途径的分析确定了三种负责长链脂肪酸(LCFA)代谢的酶。补充LCFAω-3 MAG-EPA足以减少小鼠的PCa生长,并降低前列腺切除术前PCa患者的癌症分级,这与两者中肠道瘤胃球菌科的减少以及PCa患者粪便丁酸盐水平的降低相关。这表明富含ω-3的饮食的有益作用部分是通过调节PCa男性患者肠道微生物与其代谢物之间的串扰来介导的。

https://cdn.ncbi.nlm.nih.gov/pmc/blobs/dba4/11039720/56e88a52f09f/41467_2024_45332_Fig1_HTML.jpg

文献AI研究员

20分钟写一篇综述,助力文献阅读效率提升50倍。

立即体验

用中文搜PubMed

大模型驱动的PubMed中文搜索引擎

马上搜索

文档翻译

学术文献翻译模型,支持多种主流文档格式。

立即体验