Suppr超能文献

给予可激活STING的透明质酸偶联物可启动抗胶质母细胞瘤免疫反应。

administration of STING-activating hyaluronic acid conjugate primes anti-glioblastoma immune response.

作者信息

Chellen Teenesha, Bausart Mathilde, Maus Pierre, Vanvarenberg Kevin, Limaye Nisha, Préat Véronique, Malfanti Alessio

机构信息

UCLouvain, Louvain Drug Research Institute, Advanced Drug Delivery and Biomaterials, Avenue Mounier 73 B1.73.12, 1200, Brussels, Belgium.

UCLouvain, de Duve Institute, Genetics of Autoimmune Diseases and Cancer, Brussels, Belgium.

出版信息

Mater Today Bio. 2024 Apr 16;26:101057. doi: 10.1016/j.mtbio.2024.101057. eCollection 2024 Jun.

Abstract

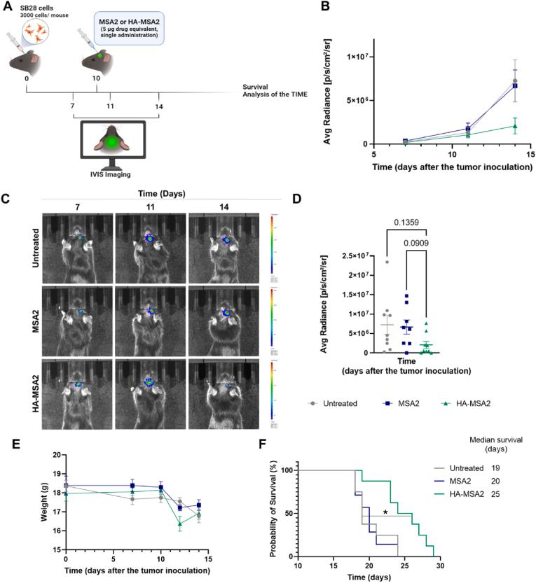
Glioblastoma (GBM) is an aggressive brain tumor, with a highly immunosuppressive tumor immune microenvironment (TIME). In this work, we investigated the use of the STimulator of INterferon Genes (STING) pathway as an effective means to remodel the GBM TIME through the recruitment of both innate and adaptive immune cell populations. Using hyaluronic acid (HA), we developed a novel polymer-drug conjugate of a non-nucleotide STING agonist (MSA2), called HA-MSA2 for the treatment of GBM. In JAWSII cells, HA-MSA2 exerted a greater increase of STING signaling and upregulation of STING-related downstream cyto-/chemokines in immune cells than the free drug. HA-MSA2 also elicited cancer cell-intrinsic immunostimulatory gene expression and promoted immunogenic cell death of GBM cells. In the SB28 GBM model, local delivery of HA-MSA2 induced a delay in tumor growth and a significant extension of survival. The analysis of the TIME showed a profound shift in the GBM immune landscape after HA-MSA2 treatment, with higher infiltration by innate and adaptive immune cells including dendritic, natural killer (NK) and CD8 T cell populations. The therapeutic potential of this novel polymer conjugate warrants further investigation, particularly with other chemo-immunotherapeutics or cancer vaccines as a promising combinatorial therapeutic approach.

摘要

胶质母细胞瘤(GBM)是一种侵袭性脑肿瘤,具有高度免疫抑制性的肿瘤免疫微环境(TIME)。在这项研究中,我们研究了使用干扰素基因刺激物(STING)通路作为一种有效手段,通过募集先天和适应性免疫细胞群体来重塑GBM的TIME。我们利用透明质酸(HA)开发了一种新型的非核苷酸STING激动剂(MSA2)的聚合物-药物偶联物,称为HA-MSA2,用于治疗GBM。在JAWSII细胞中,与游离药物相比,HA-MSA2在免疫细胞中引起的STING信号增强以及STING相关下游细胞因子/趋化因子的上调幅度更大。HA-MSA2还引发癌细胞内在的免疫刺激基因表达,并促进GBM细胞的免疫原性细胞死亡。在SB28 GBM模型中,局部递送HA-MSA2可诱导肿瘤生长延迟并显著延长生存期。对TIME的分析表明,HA-MSA2治疗后GBM免疫格局发生了深刻变化,包括树突状细胞、自然杀伤(NK)细胞和CD8 T细胞群体在内的先天和适应性免疫细胞浸润增加。这种新型聚合物偶联物的治疗潜力值得进一步研究,特别是与其他化学免疫疗法或癌症疫苗联合使用,作为一种有前景的联合治疗方法。

https://cdn.ncbi.nlm.nih.gov/pmc/blobs/8ad3/11040137/c83c4f6c2bb2/ga1.jpg

文献AI研究员

20分钟写一篇综述,助力文献阅读效率提升50倍。

立即体验

用中文搜PubMed

大模型驱动的PubMed中文搜索引擎

马上搜索

文档翻译

学术文献翻译模型,支持多种主流文档格式。

立即体验