Suppr超能文献

腺相关病毒 6 介导的神经干细胞祖细胞中 Gsx1 的表达促进神经发生,并在挫伤性脊髓损伤后恢复运动功能。

AAV6 mediated Gsx1 expression in neural stem progenitor cells promotes neurogenesis and restores locomotor function after contusion spinal cord injury.

机构信息

Department of Biomedical Engineering, Rutgers University, 599 Taylor Rd, Piscataway, NJ 08854, USA.

Department of Biomedical Engineering, Rutgers University, 599 Taylor Rd, Piscataway, NJ 08854, USA; University of California, Santa Barbara, CA 93106, USA.

出版信息

Neurotherapeutics. 2024 Jul;21(4):e00362. doi: 10.1016/j.neurot.2024.e00362. Epub 2024 Apr 24.

Abstract

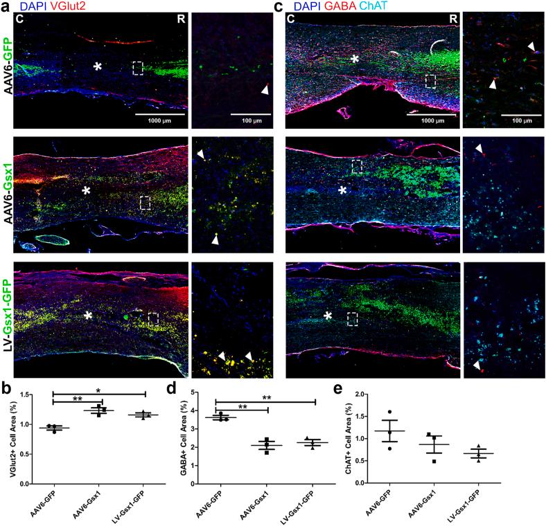
Genomic screened homeobox 1 (Gsx1 or Gsh1) is a neurogenic transcription factor required for the generation of excitatory and inhibitory interneurons during spinal cord development. In the adult, lentivirus (LV) mediated Gsx1 expression promotes neural regeneration and functional locomotor recovery in a mouse model of lateral hemisection spinal cord injury (SCI). The LV delivery method is clinically unsafe due to insertional mutations to the host DNA. In addition, the most common clinical case of SCI is contusion/compression. In this study, we identify that adeno-associated virus serotype 6 (AAV6) preferentially infects neural stem/progenitor cells (NSPCs) in the injured spinal cord. Using a rat model of contusion SCI, we demonstrate that AAV6 mediated Gsx1 expression promotes neurogenesis, increases the number of neuroblasts/immature neurons, restores excitatory/inhibitory neuron balance and serotonergic neuronal activity through the lesion core, and promotes locomotor functional recovery. Our findings support that AAV6 preferentially targets NSPCs for gene delivery and confirmed Gsx1 efficacy in clinically relevant rat model of contusion SCI.

摘要

基因组筛选同源盒 1(Gsx1 或 Gsh1)是一种神经发生转录因子,在脊髓发育过程中产生兴奋性和抑制性中间神经元。在成年期,慢病毒(LV)介导的 Gsx1 表达促进了横向半切脊髓损伤(SCI)小鼠模型中的神经再生和功能性运动恢复。由于宿主 DNA 的插入突变,LV 递送方法在临床上不安全。此外,SCI 最常见的临床病例是挫伤/压迫。在这项研究中,我们发现腺相关病毒血清型 6(AAV6)优先感染损伤脊髓中的神经干细胞/祖细胞(NSPCs)。使用挫伤 SCI 大鼠模型,我们证明 AAV6 介导的 Gsx1 表达通过损伤核心促进神经发生,增加神经母细胞/未成熟神经元的数量,恢复兴奋性/抑制性神经元平衡和 5-羟色胺能神经元活性,并促进运动功能恢复。我们的发现支持 AAV6 优先针对 NSPC 进行基因传递,并证实了 Gsx1 在挫伤 SCI 的临床相关大鼠模型中的功效。

https://cdn.ncbi.nlm.nih.gov/pmc/blobs/b015/11452562/4219d7c87322/ga1.jpg

文献AI研究员

20分钟写一篇综述,助力文献阅读效率提升50倍。

立即体验

用中文搜PubMed

大模型驱动的PubMed中文搜索引擎

马上搜索

文档翻译

学术文献翻译模型,支持多种主流文档格式。

立即体验