Suppr超能文献

白细胞介素-22 结合蛋白缺乏可增强肠道微生物群预防肠道病原体的能力。

Deficiency of IL-22-binding protein enhances the ability of the gut microbiota to protect against enteric pathogens.

机构信息

Department of Pathology and Immunology, Washington University School of Medicine, St Louis, MO 63110.

Department of Microbiology and Immunology, Stanford University School of Medicine, Stanford, CA 94305.

出版信息

Proc Natl Acad Sci U S A. 2024 May 7;121(19):e2321836121. doi: 10.1073/pnas.2321836121. Epub 2024 Apr 30.

Abstract

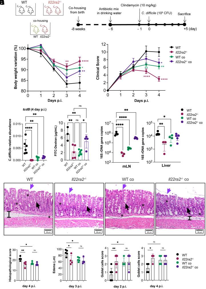
Interleukin 22 (IL-22) promotes intestinal barrier integrity, stimulating epithelial cells to enact defense mechanisms against enteric infections, including the production of antimicrobial peptides. IL-22 binding protein (IL-22BP) is a soluble decoy encoded by the gene that decreases IL-22 bioavailability, attenuating IL-22 signaling. The impact of IL-22BP on gut microbiota composition and functioning is poorly understood. We found that mice are better protected against and infections. This protection relied on IL-22-induced antimicrobial mechanisms before the infection occurred, rather than during the infection itself. Indeed, the gut microbiota of mice mitigated infection of wild-type (WT) mice when transferred via cohousing or by cecal microbiota transplantation. Indicator species analysis of WT and mice with and without cohousing disclosed that IL22BP deficiency yields a gut bacterial composition distinct from that of WT mice. Manipulation of dietary fiber content, measurements of intestinal short-chain fatty acids and oral treatment with acetate disclosed that resistance to infection is related to increased production of acetate by -associated microbiota. Together, these findings suggest that IL-22BP represents a potential therapeutic target for those at risk for or with already manifest infection with this and perhaps other enteropathogens.

摘要

白细胞介素 22(IL-22)促进肠道屏障完整性,刺激上皮细胞采取防御机制来对抗肠道感染,包括产生抗菌肽。白细胞介素 22 结合蛋白(IL-22BP)是一种由 基因编码的可溶性诱饵分子,可降低 IL-22 的生物利用度,减弱 IL-22 信号。IL-22BP 对肠道微生物群落组成和功能的影响知之甚少。我们发现 小鼠对 和 感染的保护作用更好。这种保护依赖于感染发生前 IL-22 诱导的抗菌机制,而不是在感染过程中。事实上,通过共栖或盲肠微生物移植将 小鼠的肠道微生物群转移给野生型(WT)小鼠时,可减轻 WT 小鼠的感染。对有和没有共栖的 WT 和 小鼠进行指示物种分析表明,IL22BP 缺乏导致肠道细菌组成与 WT 小鼠不同。膳食纤维含量的操纵、肠道短链脂肪酸的测量和口服乙酸处理表明,对 感染的抵抗力与相关微生物群产生更多的乙酸有关。总之,这些发现表明,IL-22BP 可能是那些有感染风险或已经表现出这种和其他肠道病原体感染的患者的潜在治疗靶点。

https://cdn.ncbi.nlm.nih.gov/pmc/blobs/a3c9/11087805/298e97628c3f/pnas.2321836121fig01.jpg

文献AI研究员

20分钟写一篇综述,助力文献阅读效率提升50倍。

立即体验

用中文搜PubMed

大模型驱动的PubMed中文搜索引擎

马上搜索

文档翻译

学术文献翻译模型,支持多种主流文档格式。

立即体验