Suppr超能文献

多模态近红外纳米颗粒的活细胞球体显微镜观察揭示了氧浓度梯度的差异。

Live Microscopy of Multicellular Spheroids with the Multimodal Near-Infrared Nanoparticles Reveals Differences in Oxygenation Gradients.

机构信息

Tissue Engineering and Biomaterials Group, Department of Human Structure and Repair, Faculty of Medicine and Health Sciences, Ghent University, C. Heymanslaan 10, 9000 Ghent, Belgium.

Ghent Light Microscopy Core, Ghent University, 9000 Ghent, Belgium.

出版信息

ACS Nano. 2024 May 14;18(19):12168-12186. doi: 10.1021/acsnano.3c12539. Epub 2024 Apr 30.

Abstract

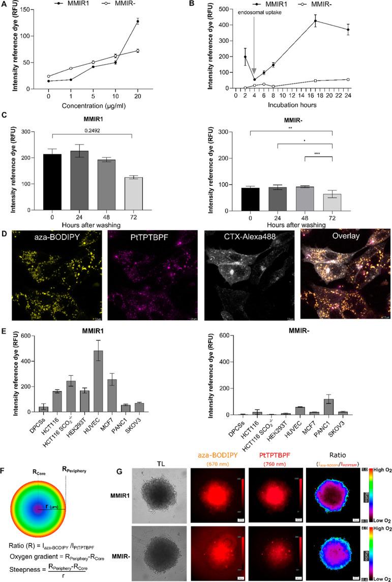
Assessment of hypoxia, nutrients, metabolite gradients, and other hallmarks of the tumor microenvironment within 3D multicellular spheroid and organoid models represents a challenging analytical task. Here, we report red/near-infrared (NIR) emitting cell staining with O-sensitive nanoparticles, which enable measurements of spheroid oxygenation on a conventional fluorescence microscope. Nanosensor probes, termed "MMIR" (multimodal infrared), incorporate an NIR O-sensitive metalloporphyrin (PtTPTBPF) and deep red aza-BODIPY reference dyes within a biocompatible polymer shell, allowing for oxygen gradient quantification via fluorescence ratio and phosphorescence lifetime readouts. We optimized staining techniques and evaluated the nanosensor probe characteristics and cytotoxicity. Subsequently, we applied nanosensors to the live spheroid models based on HCT116, DPSCs, and SKOV3 cells, at rest, and treated with drugs affecting cell respiration. We found that the growth medium viscosity, spheroid size, and formation method influenced spheroid oxygenation. Some spheroids produced from HCT116 and dental pulp stem cells exhibited "inverted" oxygenation gradients, with higher core oxygen levels than the periphery. This contrasted with the frequently encountered "normal" gradient of hypoxia toward the core caused by diffusion. Further microscopy analysis of spheroids with an "inverted" gradient demonstrated metabolic stratification of cells within spheroids: thus, autofluorescence FLIM of NAD(P)H indicated the formation of a glycolytic core and localization of OxPhos-active cells at the periphery. Collectively, we demonstrate a strong potential of NIR-emitting ratiometric nanosensors for advanced microscopy studies targeting live and quantitative real-time monitoring of cell metabolism and hypoxia in complex 3D tissue models.

摘要

评估 3D 多细胞球体和类器官模型中的缺氧、营养物质、代谢物梯度和其他肿瘤微环境特征是一项具有挑战性的分析任务。在这里,我们报告了使用氧敏感纳米粒子对红色/近红外(NIR)发射细胞进行染色,这使得可以在常规荧光显微镜上测量球体的氧合作用。纳米传感器探针,称为“MMIR”(多模式红外),在生物相容性聚合物壳内合并了近红外 O 敏感金属卟啉(PtTPTBPF)和深红色氮杂-BODIPY 参考染料,允许通过荧光比和磷光寿命读数来量化氧梯度。我们优化了染色技术,并评估了纳米传感器探针的特性和细胞毒性。随后,我们将纳米传感器应用于基于 HCT116、DPSCs 和 SKOV3 细胞的活球体模型,在休息时和用影响细胞呼吸的药物处理时。我们发现,生长培养基的粘度、球体的大小和形成方法影响球体的氧合作用。一些由 HCT116 和牙髓干细胞产生的球体表现出“倒置”的氧合梯度,核心的氧水平高于周围。这与通常遇到的由于扩散而导致的核心缺氧“正常”梯度形成对比。对具有“倒置”梯度的球体进行进一步的显微镜分析表明,球体内部的细胞存在代谢分层:因此,NAD(P)H 的自动荧光 FLIM 表明形成了糖酵解核心,并在周围定位了 OxPhos 活性细胞。总的来说,我们展示了 NIR 发射比率纳米传感器在针对复杂 3D 组织模型中的活细胞和定量实时监测细胞代谢和缺氧的高级显微镜研究中的强大潜力。

https://cdn.ncbi.nlm.nih.gov/pmc/blobs/326e/11100290/b1cbc44c1434/nn3c12539_0001.jpg

文献AI研究员

20分钟写一篇综述,助力文献阅读效率提升50倍。

立即体验

用中文搜PubMed

大模型驱动的PubMed中文搜索引擎

马上搜索

文档翻译

学术文献翻译模型,支持多种主流文档格式。

立即体验