Suppr超能文献

抑制GPR68可诱导多种癌细胞类型发生铁死亡并增强放射敏感性。

Inhibition of GPR68 induces ferroptosis and radiosensitivity in diverse cancer cell types.

作者信息

Neitzel Leif R, Fuller Daniela T, Cornell Jessica, Rea Samantha, de Aguiar Ferreira Carolina, Williams Charles H, Hong Charles C

机构信息

Department of Medicine, Michigan State University College of Human Medicine, East Lansing, MI, USA.

Henry Ford Health + Michigan State Health Sciences, Detroit, MI, USA.

出版信息

Sci Rep. 2025 Feb 3;15(1):4074. doi: 10.1038/s41598-025-88357-x.

Abstract

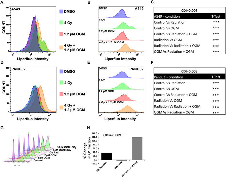
Radioresistance is thought to be a major consequence of tumor milieu acidification resulting from the Warburg effect. Previously, using ogremorphin (OGM), a small molecule inhibitor of GPR68, an extracellular proton sensing receptor, we demonstrated that GPR68 is a key pro-survival pathway in glioblastoma cells. Here, we demonstrate that GPR68 inhibition also induces ferroptosis in lung cell carcinoma (A549) and pancreatic ductal adenocarcinoma (Panc02) cells. Moreover, OGM synergized with ionizing radiation to induce lipid peroxidation, a hallmark of ferroptosis, as well as reduce colony size in 2D and 3D cell culture. GPR68 inhibition is not acutely detrimental but increases intracellular free ferrous iron, which is known to trigger reactive oxygen species (ROS) generation. In summary, GPR68 inhibition induces lipid peroxidation in cancer cells and sensitizes them to ionizing radiation in part through the mobilization of intracellular free ferrous iron. Our results suggest that GPR68 is a key mediator of cancer cell radioresistance activated by acidic tumor microenvironment.

摘要

放射抗性被认为是瓦伯格效应导致肿瘤微环境酸化的主要后果。此前,我们使用奥格雷莫啡(OGM),一种细胞外质子感应受体GPR68的小分子抑制剂,证明GPR68是胶质母细胞瘤细胞中关键的促生存途径。在此,我们证明GPR68抑制还可诱导肺癌细胞(A549)和胰腺导管腺癌细胞(Panc02)发生铁死亡。此外,OGM与电离辐射协同作用,诱导脂质过氧化(铁死亡的一个标志),并减小二维和三维细胞培养中的集落大小。GPR68抑制并非急性有害,但会增加细胞内游离亚铁离子,已知其会触发活性氧(ROS)生成。总之,GPR68抑制诱导癌细胞发生脂质过氧化,并使其对电离辐射敏感,部分原因是通过动员细胞内游离亚铁离子。我们的结果表明,GPR68是由酸性肿瘤微环境激活的癌细胞放射抗性的关键介质。

https://cdn.ncbi.nlm.nih.gov/pmc/blobs/7e73/11791087/c3b2c149dd97/41598_2025_88357_Fig1_HTML.jpg

文献AI研究员

20分钟写一篇综述,助力文献阅读效率提升50倍。

立即体验

用中文搜PubMed

大模型驱动的PubMed中文搜索引擎

马上搜索

文档翻译

学术文献翻译模型,支持多种主流文档格式。

立即体验