Suppr超能文献

耐辐射三阴性乳腺癌细胞释放含β-连环蛋白的细胞外囊泡以促进旁观者的癌症干细胞活性。

Radioresistant triple-negative breast cancer cells release β-catenin containing extracellular vesicles to promote cancer stem cell activity of bystanders.

作者信息

Lee Yueh-Chun, Chien Peng-Ju, Chang Yu-Ting, Huang Yu-Hao, Chang Chin-Fang, Li Shao-Ti, Chang Wen-Wei

机构信息

Department of Radiation Oncology, Chung Shan Medical University Hospital, Taichung, Taiwan.

School of Medicine, Chung Shan Medical University, Taichung, Taiwan.

出版信息

J Cancer. 2025 Jun 23;16(9):2890-2902. doi: 10.7150/jca.111555. eCollection 2025.

Abstract

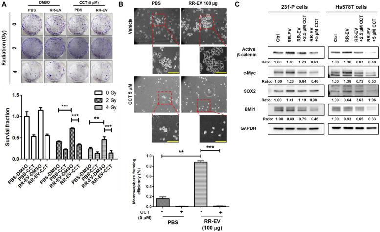
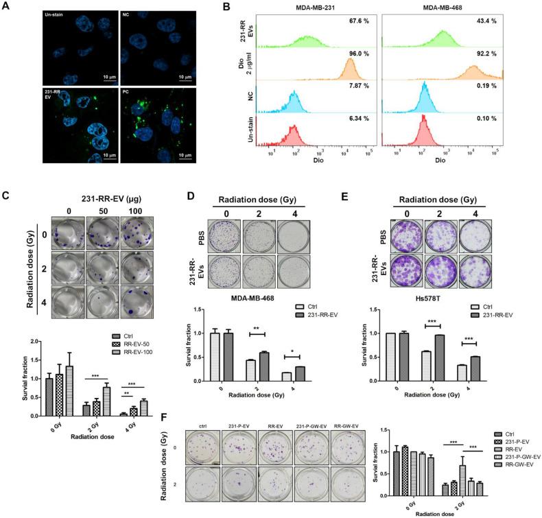
Triple-negative breast cancer (TNBC) frequently develops radioresistance, yet the mechanisms remain incompletely elucidated. This study is the first to investigate how β-catenin, transported by extracellular vesicles (EVs) from radioresistant TNBC cells, promotes radioresistance and enhances cancer stem cell (CSC) activity in recipient TNBC cells, offering a novel mechanism distinct from prior EV-related findings in other cancers. A radioresistant cell line (231-RR) was developed from MDA-MB-231 cells, and EVs were isolated for characterization. EVs from 231-RR cells decreased radiosensitivity in parental MDA-MB-231 and two other TNBC cell lines (MDA-MB-468 and Hs578T), as shown by clonogenic assay. These EVs also enhanced CSC activity in MDA-MB-231 and Hs578T cells, demonstrated through primary and secondary mammosphere formation. The effects were nullified when using EVs from 231-RR cells treated with the EV secretion inhibitor GW4869. 231-RR-derived EVs showed elevated β-catenin levels and increased active β-catenin and stemness proteins (c-Myc, OCT4, SOX2) in recipient TNBC cells. The β-catenin inhibitor CCT-031374 prevented EV-mediated enhancement of radioresistance and CSC activity. Public data analysis from breast cancer patients revealed post-radiotherapy upregulation of the β-catenin pathway, with elevated , , and expression, alongside reduced and levels, supporting clinical relevance. This study uniquely demonstrates that EVs from radioresistant TNBC cells transfer β-catenin to confer radioresistance and enhance CSC activity in recipient cells, a mechanism not previously reported in TNBC. These findings suggest the potential of EV-β-catenin derived as a novel biomarker for predicting radiotherapy outcomes and recurrence risk in TNBC patients, pending development of sensitive detection methods.

摘要

三阴性乳腺癌(TNBC)常常产生放射抗性,但其机制仍未完全阐明。本研究首次探究了由放射抗性TNBC细胞分泌的细胞外囊泡(EVs)所转运的β-连环蛋白如何促进放射抗性并增强受体TNBC细胞中的癌症干细胞(CSC)活性,提供了一种不同于先前在其他癌症中与EV相关研究结果的新机制。从MDA-MB-231细胞中建立了一种放射抗性细胞系(231-RR),并分离出EVs进行表征。克隆形成试验表明,来自231-RR细胞的EVs降低了亲本MDA-MB-231及另外两种TNBC细胞系(MDA-MB-468和Hs578T)的放射敏感性。通过原代和二代乳腺球形成试验证明,这些EVs还增强了MDA-MB-231和Hs578T细胞中的CSC活性。当使用经EV分泌抑制剂GW4869处理的231-RR细胞的EVs时,这些作用消失。源自231-RR的EVs在受体TNBC细胞中显示出β-连环蛋白水平升高,活性β-连环蛋白及干性蛋白(c-Myc、OCT4、SOX2)增加。β-连环蛋白抑制剂CCT-031374可阻止EV介导的放射抗性增强及CSC活性增强。对乳腺癌患者的公共数据分析显示,放疗后β-连环蛋白信号通路上调, 、 和 表达升高,同时 和 水平降低,支持了其临床相关性。本研究独特地证明,来自放射抗性TNBC细胞的EVs转移β-连环蛋白以赋予受体细胞放射抗性并增强CSC活性,这是TNBC中以前未报道的机制。这些发现表明,在开发出灵敏的检测方法之前,源自EV-β-连环蛋白有潜力作为预测TNBC患者放疗结果和复发风险的新型生物标志物。

https://cdn.ncbi.nlm.nih.gov/pmc/blobs/37e7/12243990/274a26f64469/jcav16p2890g001.jpg

文献AI研究员

20分钟写一篇综述,助力文献阅读效率提升50倍。

立即体验

用中文搜PubMed

大模型驱动的PubMed中文搜索引擎

马上搜索

文档翻译

学术文献翻译模型,支持多种主流文档格式。

立即体验