Suppr超能文献

急性髓系白血病中谷氨酰胺和丝氨酸代谢的双重靶向作用

Dual targeting of glutamine and serine metabolism in acute myeloid leukemia.

作者信息

Hameed Kanwal M, Bollino Dominique R, Shetty Amol C, Carter-Cooper Brandon, Lapidus Rena G, Emadi Ashkan

机构信息

School of Medicine, University of Maryland, Baltimore, Baltimore, MD, United States.

University of Maryland Marlene and Stewart Greenebaum Comprehensive Cancer Center, Baltimore, MD, United States.

出版信息

Front Oncol. 2024 Apr 16;14:1326754. doi: 10.3389/fonc.2024.1326754. eCollection 2024.

Abstract

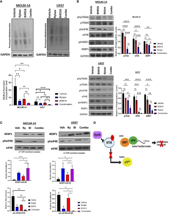
Acute myeloid leukemia (AML) is a heterogeneous hematological malignancy characterized by disrupted blood cell production and function. Recent investigations have highlighted the potential of targeting glutamine metabolism as a promising therapeutic approach for AML. Asparaginases, enzymes that deplete circulating glutamine and asparagine, are approved for the treatment of acute lymphoblastic leukemia, but are also under investigation in AML, with promising results. We previously reported an elevation in plasma serine levels following treatment with -derived asparaginase (also called crisantaspase). This led us to hypothesize that AML cells initiate the serine biosynthesis pathway in response to crisantaspase treatment and that inhibiting this pathway in combination with crisantaspase would enhance AML cell death. Here we report that in AML cell lines, treatment with the clinically available crisantaspase, Rylaze, upregulates the serine biosynthesis enzymes phosphoglycerate dehydrogenase (PHGDH) and phosphoserine aminotransferase (PSAT1) through activation of the Amino Acid Response (AAR) pathway, a cellular stress response mechanism that regulates amino acid metabolism and protein synthesis under conditions of nutrient limitation. Inhibition of serine biosynthesis through CRISPR--mediated knockout of PHGDH resulted in a ~250-fold reduction in the half-maximal inhibitory concentration (IC) for Rylaze, indicating heightened sensitivity to crisantaspase therapy. Treatment of AML cells with a combination of Rylaze and a small molecule inhibitor of PHGDH (BI4916) revealed synergistic anti-proliferative effects in both cell lines and primary AML patient samples. Rylaze-BI4916 treatment in AML cell lines led to the inhibition of cap-dependent mRNA translation and protein synthesis, as well as a marked decrease in intracellular glutathione levels, a critical cellular antioxidant. Collectively, our results highlight the clinical potential of targeting serine biosynthesis in combination with crisantaspase as a novel therapeutic strategy for AML.

摘要

急性髓系白血病(AML)是一种异质性血液系统恶性肿瘤,其特征是血细胞生成和功能紊乱。最近的研究强调了靶向谷氨酰胺代谢作为AML一种有前景的治疗方法的潜力。天冬酰胺酶是一种消耗循环谷氨酰胺和天冬酰胺的酶,已被批准用于治疗急性淋巴细胞白血病,但也正在AML中进行研究,结果令人鼓舞。我们之前报道过,用源自大肠杆菌的天冬酰胺酶(也称为crisantaspase)治疗后血浆丝氨酸水平会升高。这使我们推测,AML细胞会响应crisantaspase治疗而启动丝氨酸生物合成途径,并且与crisantaspase联合抑制该途径会增强AML细胞死亡。在此我们报告,在AML细胞系中,用临床可用的crisantaspase(Rylaze)治疗会通过激活氨基酸反应(AAR)途径上调丝氨酸生物合成酶磷酸甘油酸脱氢酶(PHGDH)和磷酸丝氨酸氨基转移酶(PSAT1),AAR途径是一种细胞应激反应机制,在营养限制条件下调节氨基酸代谢和蛋白质合成。通过CRISPR介导敲除PHGDH来抑制丝氨酸生物合成,导致Rylaze的半数最大抑制浓度(IC)降低了约250倍,表明对crisantaspase治疗的敏感性增强。用Rylaze和PHGDH的小分子抑制剂(BI4916)联合治疗AML细胞,在细胞系和原发性AML患者样本中均显示出协同抗增殖作用。在AML细胞系中进行Rylaze - BI4916治疗导致帽依赖性mRNA翻译和蛋白质合成受到抑制,以及细胞内关键的细胞抗氧化剂谷胱甘肽水平显著降低。总的来说,我们的结果突出了联合crisantaspase靶向丝氨酸生物合成作为AML一种新型治疗策略的临床潜力。

https://cdn.ncbi.nlm.nih.gov/pmc/blobs/b203/11059989/40d0a53dbf22/fonc-14-1326754-g001.jpg

文献AI研究员

20分钟写一篇综述,助力文献阅读效率提升50倍。

立即体验

用中文搜PubMed

大模型驱动的PubMed中文搜索引擎

马上搜索

文档翻译

学术文献翻译模型,支持多种主流文档格式。

立即体验