Suppr超能文献

通过生物信息学和实验验证鉴定结肠腺癌中的细胞外基质相关生物标志物。

Identification of extracellular matrix-related biomarkers in colon adenocarcinoma by bioinformatics and experimental validation.

机构信息

College of Life Science, Mudanjiang Medical University, Mudanjiang, China.

Department of Pathology, Xi'an No.3 Hospital, The Affiliated Hospital of Northwest University, Xi'an, China.

出版信息

Front Immunol. 2024 Apr 17;15:1371584. doi: 10.3389/fimmu.2024.1371584. eCollection 2024.

Abstract

BACKGROUNDS

Extracellular matrix (ECM) is an important component of tumor microenvironment, and its abnormal expression promotes tumor formation, progression and metastasis.

METHODS

Weighted gene co-expression network analysis (WGCNA) was used to identify ECM-related hub genes based on The Cancer Genome Atlas (TCGA) colon adenocarcinoma (COAD) data. COAD clinical samples were used to verify the expression of potential biomarkers in tumor tissues, and siRNA was used to explore the role of potential biomarkers in cell proliferation and epithelial-mesenchymal transition (EMT).

RESULTS

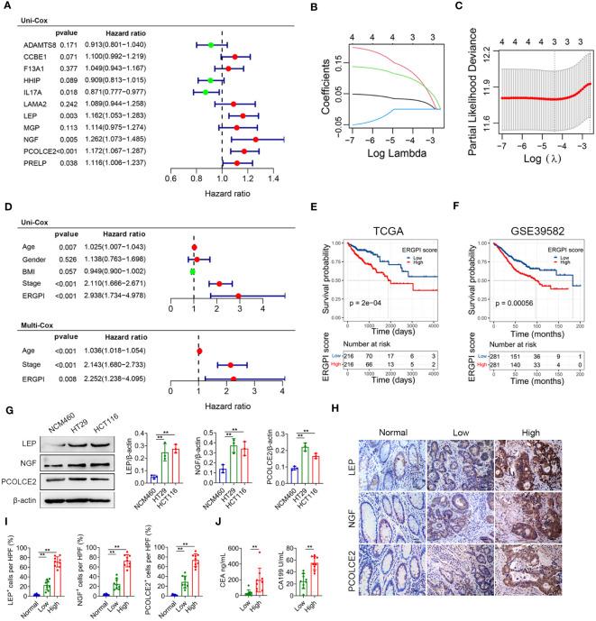
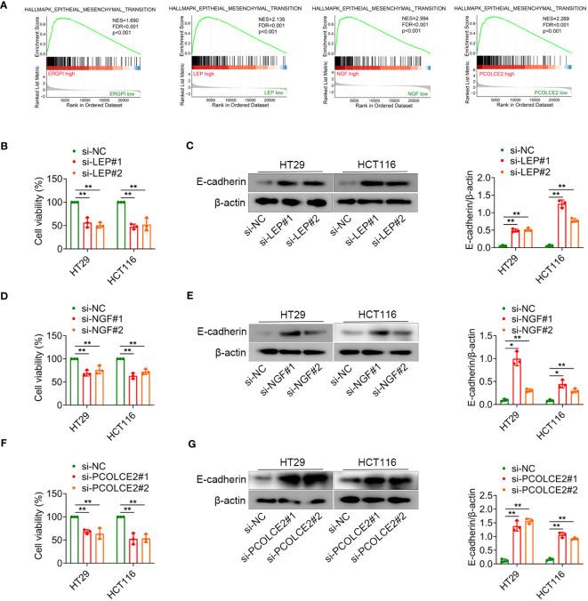
Three potential biomarkers (, and ) related to prognosis of COAD patients were identified and used to construct ERGPI. Immunohistochemical analysis of clinical samples showed that the three potential biomarkers were highly expressed in tumor tissues of COAD patients. Knockdown of , or inhibited COAD cell proliferation and EMT. Dictamnine inhibited tumor cell growth by binding to these three potential biomarkers based on molecular docking and transplanted tumor model.

CONCLUSION

The three biomarkers can provide new ideas for the diagnosis and targeted therapy of COAD patients.

摘要

背景

细胞外基质(ECM)是肿瘤微环境的重要组成部分,其异常表达促进肿瘤的形成、进展和转移。

方法

基于癌症基因组图谱(TCGA)结肠腺癌(COAD)数据,采用加权基因共表达网络分析(WGCNA)鉴定 ECM 相关的枢纽基因。使用 COAD 临床样本验证肿瘤组织中潜在生物标志物的表达情况,并用 siRNA 探讨潜在生物标志物在细胞增殖和上皮-间充质转化(EMT)中的作用。

结果

鉴定出 3 个与 COAD 患者预后相关的潜在生物标志物(、和),并构建 ERGPI。临床样本免疫组化分析表明,这 3 个潜在生物标志物在 COAD 患者的肿瘤组织中高表达。敲低、或抑制 COAD 细胞增殖和 EMT。基于分子对接和移植瘤模型,dictamnine 与这 3 个潜在生物标志物结合抑制肿瘤细胞生长。

结论

这 3 个生物标志物可为 COAD 患者的诊断和靶向治疗提供新的思路。

https://cdn.ncbi.nlm.nih.gov/pmc/blobs/a1ee/11061380/c419b24d8368/fimmu-15-1371584-g001.jpg

文献AI研究员

20分钟写一篇综述,助力文献阅读效率提升50倍。

立即体验

用中文搜PubMed

大模型驱动的PubMed中文搜索引擎

马上搜索

文档翻译

学术文献翻译模型,支持多种主流文档格式。

立即体验