Suppr超能文献

用于针对EBV相关上皮癌进行有效裂解诱导治疗的合成BZLF1靶向转录激活剂。

Synthetic BZLF1-targeted transcriptional activator for efficient lytic induction therapy against EBV-associated epithelial cancers.

作者信息

Wu Man, Hau Pok Man, Li Linxian, Tsang Chi Man, Yang Yike, Taghbalout Aziz, Chung Grace Tin-Yun, Hui Shin Yee, Tang Wing Chung, Jillette Nathaniel, Zhu Jacqueline Jufen, Lee Horace Hok Yeung, Kong Ee Ling, Chan Melissa Sue Ann, Chan Jason Ying Kuen, Ma Brigette Buig Yue, Chen Mei-Ru, Lee Charles, To Ka Fai, Cheng Albert Wu, Lo Kwok-Wai

机构信息

Department of Anatomical and Cellular Pathology, Prince of Wales Hospital, The Chinese University of Hong Kong, Hong Kong SAR, China.

State Key Laboratory of Translational Oncology, Sir YK Pao Centre for Cancer, The Chinese University of Hong Kong, Hong Kong SAR, China.

出版信息

Nat Commun. 2024 May 3;15(1):3729. doi: 10.1038/s41467-024-48031-8.

Abstract

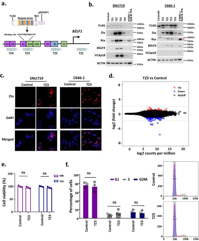
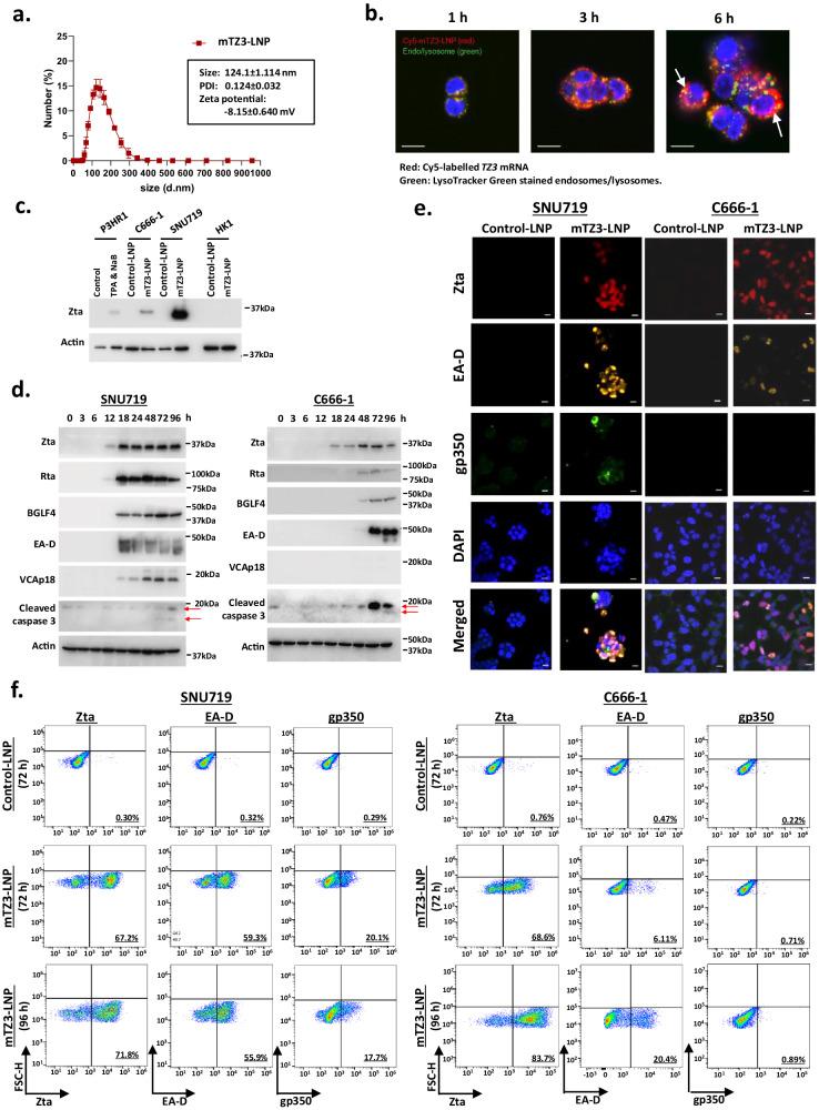
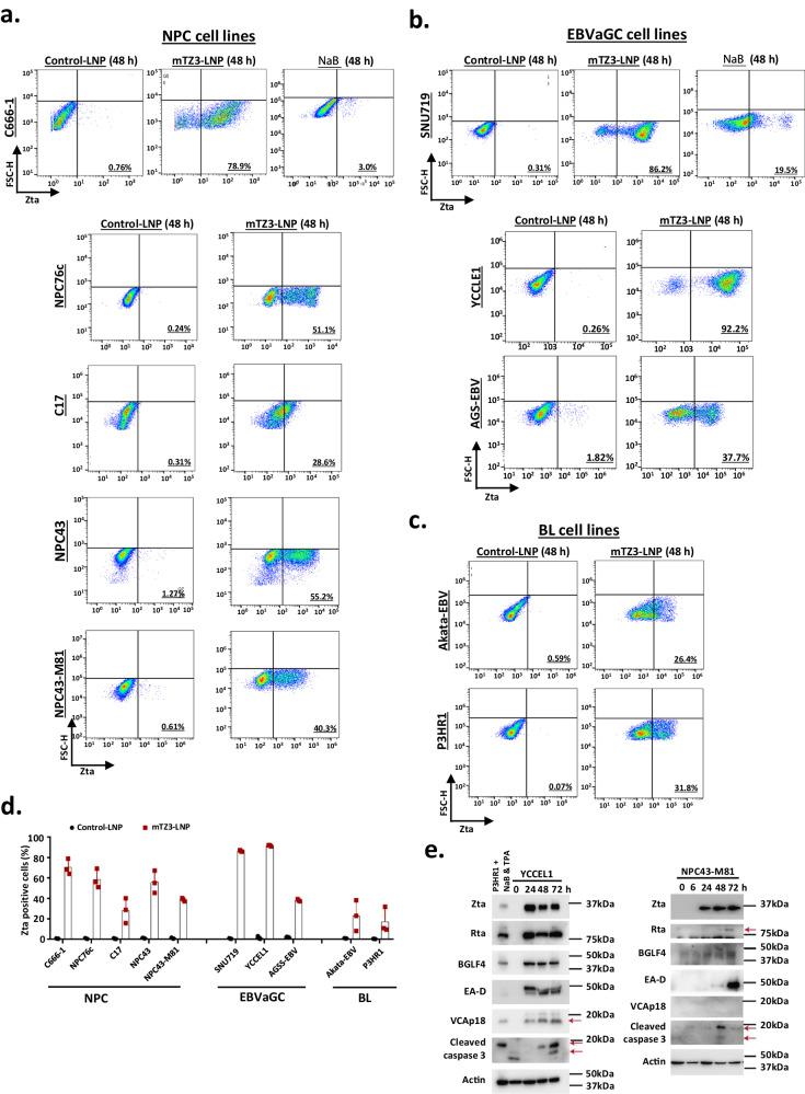
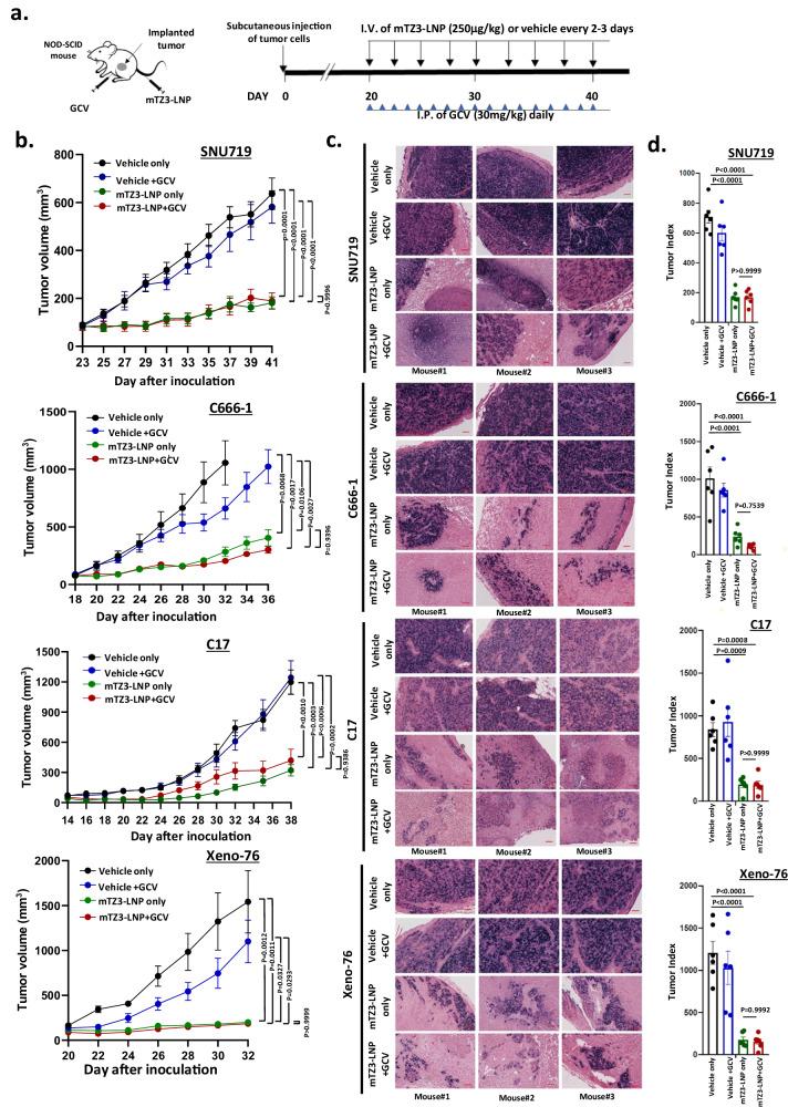
The unique virus-cell interaction in Epstein-Barr virus (EBV)-associated malignancies implies targeting the viral latent-lytic switch is a promising therapeutic strategy. However, the lack of specific and efficient therapeutic agents to induce lytic cycle in these cancers is a major challenge facing clinical implementation. We develop a synthetic transcriptional activator that specifically activates endogenous BZLF1 and efficiently induces lytic reactivation in EBV-positive cancer cells. A lipid nanoparticle encapsulating nucleoside-modified mRNA which encodes a BZLF1-specific transcriptional activator (mTZ3-LNP) is synthesized for EBV-targeted therapy. Compared with conventional chemical inducers, mTZ3-LNP more efficiently activates EBV lytic gene expression in EBV-associated epithelial cancers. Here we show the potency and safety of treatment with mTZ3-LNP to suppress tumor growth in EBV-positive cancer models. The combination of mTZ3-LNP and ganciclovir yields highly selective cytotoxic effects of mRNA-based lytic induction therapy against EBV-positive tumor cells, indicating the potential of mRNA nanomedicine in the treatment of EBV-associated epithelial cancers.

摘要

爱泼斯坦-巴尔病毒(EBV)相关恶性肿瘤中独特的病毒-细胞相互作用表明,靶向病毒的潜伏-裂解开关是一种很有前景的治疗策略。然而,缺乏在这些癌症中诱导裂解周期的特异性和高效治疗药物是临床应用面临的主要挑战。我们开发了一种合成转录激活剂,它能特异性激活内源性BZLF1并有效诱导EBV阳性癌细胞的裂解再激活。为了进行EBV靶向治疗,合成了一种脂质纳米颗粒,其包裹着编码BZLF1特异性转录激活剂的核苷修饰mRNA(mTZ3-LNP)。与传统化学诱导剂相比,mTZ3-LNP能更有效地激活EBV相关上皮癌中EBV的裂解基因表达。在此,我们展示了用mTZ3-LNP治疗在EBV阳性癌症模型中抑制肿瘤生长的效力和安全性。mTZ3-LNP与更昔洛韦联合使用,对基于mRNA的裂解诱导疗法产生了针对EBV阳性肿瘤细胞的高度选择性细胞毒性作用,表明mRNA纳米药物在治疗EBV相关上皮癌方面具有潜力。

https://cdn.ncbi.nlm.nih.gov/pmc/blobs/fb96/11068728/f28a428d0c86/41467_2024_48031_Fig1_HTML.jpg

文献AI研究员

20分钟写一篇综述,助力文献阅读效率提升50倍。

立即体验

用中文搜PubMed

大模型驱动的PubMed中文搜索引擎

马上搜索

文档翻译

学术文献翻译模型,支持多种主流文档格式。

立即体验