Suppr超能文献

基于 UHPLC-MS 检测血浆代谢物预测抗 PD-1/PD-L1 抑制剂治疗肝细胞癌的效果。

Predicting effect of anti-PD-1/PD-L1 inhibitors therapy for hepatocellular carcinoma by detecting plasma metabolite based on UHPLC-MS.

机构信息

State Key Laboratory of Inorganic Synthesis and Preparative Chemistry, College of Chemistry, Jilin University, Changchun, China.

The Cancer Center, The First Hospital of Jilin University, Changchun, China.

出版信息

Front Immunol. 2024 Apr 18;15:1370771. doi: 10.3389/fimmu.2024.1370771. eCollection 2024.

Abstract

INTRODUCTION

Anti-PD-1/PD-L1 inhibitors therapy has become a promising treatment for hepatocellular carcinoma (HCC), while the therapeutic efficacy varies significantly among effects for individual patients are significant difference. Unfortunately, specific predictive biomarkers indicating the degree of benefit for patients and thus guiding the selection of suitable candidates for immune therapy remain elusive.no specific predictive biomarkers are available indicating the degree of benefit for patients and thus screening the preferred population suitable for the immune therapy.

METHODS

Ultra-high-pressure liquid chromatography-mass spectrometry (UHPLC-MS) considered is an important method for analyzing biological samples, since it has the advantages of high rapid, high sensitivity, and high specificity. Ultra-high-pressure liquid chromatography-mass spectrometry (UHPLC-MS) has emerged as a pivotal method for analyzing biological samples due to its inherent advantages of rapidity, sensitivity, and specificity. In this study, potential metabolite biomarkers that can predict the therapeutic effect of HCC patients receiving immune therapy were identified by UHPLC-MS.

RESULTS

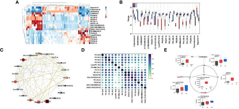
A partial least-squares discriminant analysis (PLS-DA) model was established using 14 glycerophospholipid metabolites mentioned above, and good prediction parameters (R2 = 0.823, Q2 = 0.615, prediction accuracy = 0.880 and p < 0.001) were obtained. The relative abundance of glycerophospholipid metabolite ions is closely related to the survival benefit of HCC patients who received immune therapy.

DISCUSSION

This study reveals that glycerophospholipid metabolites play a crucial role in predicting the efficacy of immune therapy for HCC.

摘要

简介

抗 PD-1/PD-L1 抑制剂治疗已成为治疗肝细胞癌 (HCC) 的一种有前途的方法,而其治疗效果在个体患者之间存在显著差异。不幸的是,目前仍缺乏能够指示患者获益程度并指导免疫治疗合适患者选择的特异性预测生物标志物。目前尚无特异性预测生物标志物可指示患者的获益程度,从而筛选适合免疫治疗的首选人群。

方法

超高效液相色谱-质谱联用 (UHPLC-MS) 被认为是分析生物样本的重要方法,因为它具有快速、灵敏、特异性高的优点。超高效液相色谱-质谱联用 (UHPLC-MS) 已成为分析生物样本的重要方法,因为它具有快速、灵敏、特异性高的固有优点。在这项研究中,通过 UHPLC-MS 鉴定了能够预测接受免疫治疗的 HCC 患者治疗效果的潜在代谢物生物标志物。

结果

使用上述 14 种甘油磷脂代谢物建立了偏最小二乘判别分析 (PLS-DA) 模型,获得了良好的预测参数(R2 = 0.823,Q2 = 0.615,预测准确性 = 0.880,p < 0.001)。甘油磷脂代谢物离子的相对丰度与接受免疫治疗的 HCC 患者的生存获益密切相关。

讨论

本研究表明,甘油磷脂代谢物在预测 HCC 患者免疫治疗疗效中起着至关重要的作用。

https://cdn.ncbi.nlm.nih.gov/pmc/blobs/1cda/11067499/6ebeeabe4930/fimmu-15-1370771-g001.jpg

文献AI研究员

20分钟写一篇综述,助力文献阅读效率提升50倍。

立即体验

用中文搜PubMed

大模型驱动的PubMed中文搜索引擎

马上搜索

文档翻译

学术文献翻译模型,支持多种主流文档格式。

立即体验