Suppr超能文献

TORC1 抑制的时机决定了 Pol III 参与寿命的长短。

Timing of TORC1 inhibition dictates Pol III involvement in longevity.

机构信息

https://ror.org/00xkeyj56 Division of Natural Sciences, School of Biosciences, University of Kent, Canterbury, Kent.

Institute of Biodiversity, Animal Health and Comparative Medicine, University of Glasgow, Glasgow, Scotland.

出版信息

Life Sci Alliance. 2024 May 13;7(7). doi: 10.26508/lsa.202402735. Print 2024 Jul.

Abstract

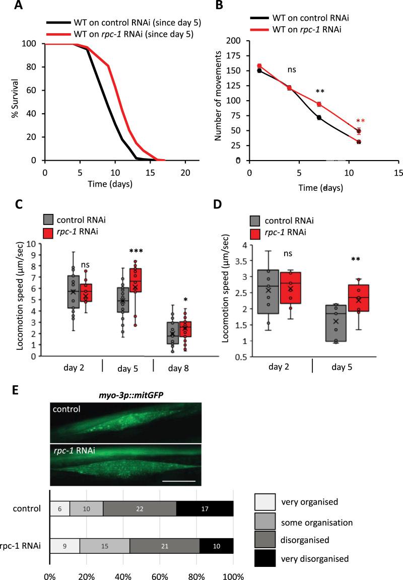
Organismal growth and lifespan are inextricably linked. Target of Rapamycin (TOR) signalling regulates protein production for growth and development, but if reduced, extends lifespan across species. Reduction in the enzyme RNA polymerase III, which transcribes tRNAs and 5S rRNA, also extends longevity. Here, we identify a temporal genetic relationship between TOR and Pol III in , showing that they collaborate to regulate progeny production and lifespan. Interestingly, the lifespan interaction between Pol III and TOR is only revealed when TOR signaling is reduced, specifically in adulthood, demonstrating the importance of timing to control TOR regulated developmental versus adult programs. In addition, we show that Pol III acts in muscle to promote both longevity and healthspan and that reducing Pol III even in late adulthood is sufficient to extend lifespan. This demonstrates the importance of Pol III for lifespan and age-related health in adult .

摘要

生物体的生长和寿命是紧密相连的。雷帕霉素靶蛋白(TOR)信号通路调节蛋白质的产生,以促进生长和发育,但如果减少,会延长多种物种的寿命。减少转录 tRNA 和 5S rRNA 的酶 RNA 聚合酶 III,也能延长寿命。在这里,我们在 中鉴定了 TOR 和 Pol III 之间的时间遗传关系,表明它们协同调节后代的产生和寿命。有趣的是,只有当 TOR 信号被降低时,即成年后,Pol III 和 TOR 之间的寿命相互作用才会显现出来,这表明控制 TOR 调节的发育与成人程序的时间至关重要。此外,我们还表明,Pol III 在 肌肉中发挥作用,既能延长寿命,又能延长健康寿命,即使在老年时减少 Pol III 也足以延长寿命。这表明 Pol III 对成年 的寿命和与年龄相关的健康至关重要。

https://cdn.ncbi.nlm.nih.gov/pmc/blobs/1944/11091362/0ae14768b626/LSA-2024-02735_Fig1.jpg

文献AI研究员

20分钟写一篇综述,助力文献阅读效率提升50倍。

立即体验

用中文搜PubMed

大模型驱动的PubMed中文搜索引擎

马上搜索

文档翻译

学术文献翻译模型,支持多种主流文档格式。

立即体验