Suppr超能文献

炎症小体相关基因特征作为骨肉瘤的预后生物标志物。

Inflammasome-related gene signatures as prognostic biomarkers in osteosarcoma.

机构信息

Department of Medical Oncology, China Coast Guard Hospital of the People's Armed Police Force, Zhejiang, China.

Department of Orthopaedic Surgery, Sir Run Run Shaw Hospital, Zhejiang University School of Medicine, Zhejiang, China.

出版信息

J Cell Mol Med. 2024 May;28(9):e18286. doi: 10.1111/jcmm.18286.

Abstract

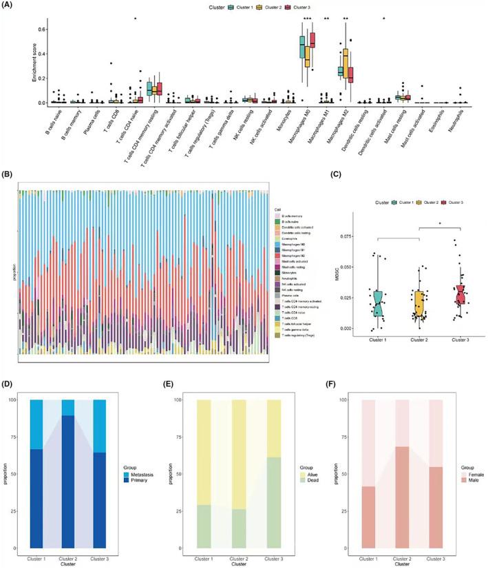
Osteosarcoma, the primary bone cancer in adolescents and young adults, is notorious for its aggressive growth and metastatic potential. Our study delved into the prognostic impact of inflammasome-related gene signatures in osteosarcoma patients, employing comprehensive genetic profiling to uncover signatures linked with patient outcomes. We identified three patient subgroups through consensus clustering, with one showing worse survival rates correlated with high FGFR3 and RARB expressions. Immune profiling revealed significant immune cell infiltration differences among these subgroups, affecting survival. Utilising advanced machine learning, including StepCox and gradient boosting machine algorithms, we developed a prognostic model with a notable c-index of 0.706, highlighting CD36 and MYD88 as key genes. Higher inflammasome risk scores from our model were associated with poorer survival, corroborated across datasets. In vitro experiments validated CD36 and MYD88's roles in promoting osteosarcoma cell proliferation, invasion and migration, emphasising their therapeutic potential. This research offers new insights into inflammasomes' role in osteosarcoma, introducing novel biomarkers for risk assessment and potential therapeutic targets. Our findings suggest a pathway towards personalised treatment strategies, potentially improving patient outcomes in osteosarcoma.

摘要

骨肉瘤是青少年和年轻人中主要的骨癌,以其侵袭性生长和转移潜能而臭名昭著。我们的研究深入探讨了炎症小体相关基因特征在骨肉瘤患者中的预后影响,采用全面的遗传分析来揭示与患者结局相关的特征。我们通过共识聚类确定了三个患者亚组,其中一个亚组的生存曲线显示出与 FGFR3 和 RARB 高表达相关的生存率较差。免疫分析揭示了这些亚组之间显著的免疫细胞浸润差异,影响了生存。我们利用先进的机器学习,包括 StepCox 和梯度提升机算法,开发了一个具有显著 c 指数为 0.706 的预后模型,突出了 CD36 和 MYD88 作为关键基因。我们的模型中的炎症小体风险评分较高与生存率较差相关,在多个数据集上得到了验证。体外实验验证了 CD36 和 MYD88 在促进骨肉瘤细胞增殖、侵袭和迁移中的作用,强调了它们的治疗潜力。这项研究为炎症小体在骨肉瘤中的作用提供了新的见解,为风险评估和潜在治疗靶点引入了新的生物标志物。我们的研究结果表明,个性化治疗策略的途径可能改善骨肉瘤患者的预后。

https://cdn.ncbi.nlm.nih.gov/pmc/blobs/0785/11092527/d907bbfd7edf/JCMM-28-e18286-g002.jpg

文献AI研究员

20分钟写一篇综述,助力文献阅读效率提升50倍。

立即体验

用中文搜PubMed

大模型驱动的PubMed中文搜索引擎

马上搜索

文档翻译

学术文献翻译模型,支持多种主流文档格式。

立即体验