Suppr超能文献

SARS-CoV-2 变异感染后急性神经系统后遗症的小鼠模型。

A murine model of post-acute neurological sequelae following SARS-CoV-2 variant infection.

机构信息

Department of Microbiology and Immunology, University of Texas Medical Branch, Galveston, TX, United States.

Department of Neuroscience, Cell Biology and Anatomy, University of Texas Medical Branch, Galveston, TX, United States.

出版信息

Front Immunol. 2024 May 3;15:1384516. doi: 10.3389/fimmu.2024.1384516. eCollection 2024.

Abstract

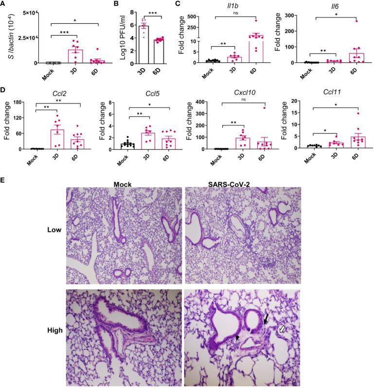
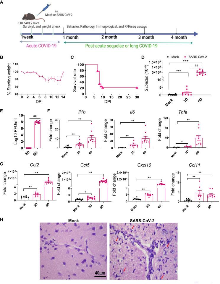
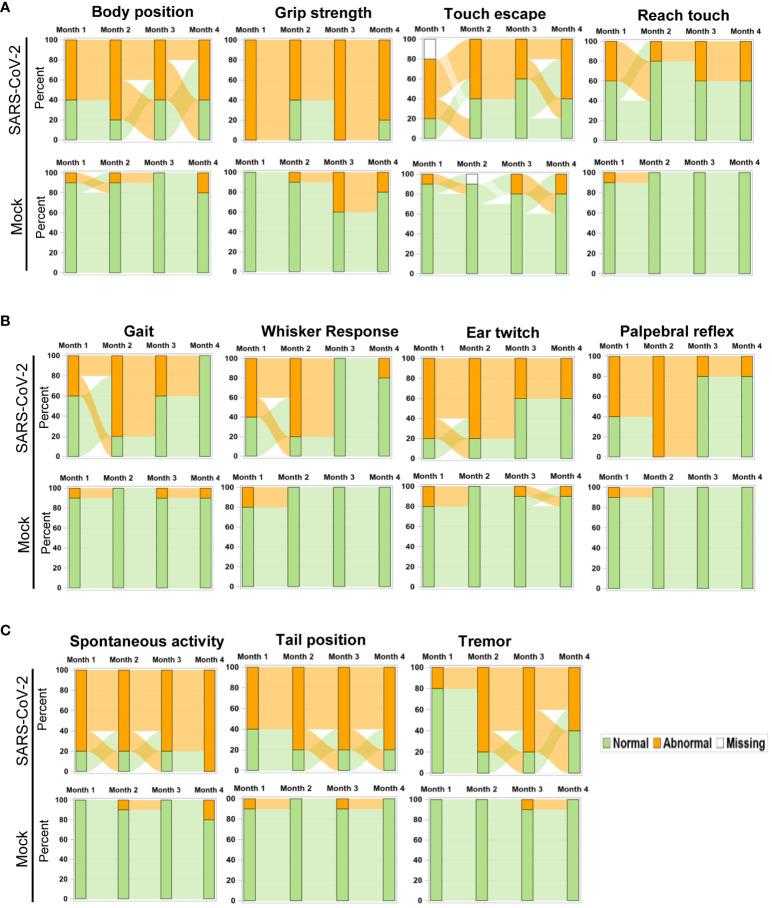
Viral variant is one known risk factor associated with post-acute sequelae of COVID-19 (PASC), yet the pathogenesis is largely unknown. Here, we studied SARS-CoV-2 Delta variant-induced PASC in K18-hACE2 mice. The virus replicated productively, induced robust inflammatory responses in lung and brain tissues, and caused weight loss and mortality during the acute infection. Longitudinal behavior studies in surviving mice up to 4 months post-acute infection revealed persistent abnormalities in neuropsychiatric state and motor behaviors, while reflex and sensory functions recovered over time. In the brain, no detectable viral RNA and minimal residential immune cell activation was observed in the surviving mice post-acute infection. Transcriptome analysis revealed persistent activation of immune pathways, including humoral responses, complement, and phagocytosis, and gene expression levels associated with ataxia telangiectasia, impaired cognitive function and memory recall, and neuronal dysfunction and degeneration. Furthermore, surviving mice maintained potent systemic T helper 1 prone cellular immune responses and strong sera neutralizing antibodies against Delta and Omicron variants months post-acute infection. Overall, our findings suggest that infection in K18-hACE2 mice recapitulates the persistent clinical symptoms reported in long-COVID patients and provides new insights into the role of systemic and brain residential immune factors in PASC pathogenesis.

摘要

病毒变异是与 COVID-19(长新冠)后后遗症相关的已知风险因素之一,但发病机制在很大程度上尚不清楚。在这里,我们研究了 K18-hACE2 小鼠中的 SARS-CoV-2 Delta 变异株引起的长新冠。病毒在肺和脑组织中产生了大量复制,导致急性感染期间体重减轻和死亡率。对存活小鼠进行长达 4 个月的纵向行为研究表明,在神经精神状态和运动行为方面存在持续异常,而反射和感觉功能随着时间的推移而恢复。在急性感染后存活的小鼠的大脑中,未检测到可检测的病毒 RNA 和最小的驻留免疫细胞激活。转录组分析显示持续激活免疫途径,包括体液反应、补体和吞噬作用,以及与共济失调毛细血管扩张症、认知功能和记忆召回受损以及神经元功能障碍和退化相关的基因表达水平。此外,存活的小鼠在急性感染后数月仍保持强烈的全身性 T 辅助 1 倾向的细胞免疫反应和针对 Delta 和奥密克戎变异株的血清中和抗体。总体而言,我们的研究结果表明,在 K18-hACE2 小鼠中发生的感染再现了长新冠患者报告的持续临床症状,并为全身性和脑驻留免疫因素在长新冠发病机制中的作用提供了新的见解。

https://cdn.ncbi.nlm.nih.gov/pmc/blobs/c395/11099216/90b6e3afcfa9/fimmu-15-1384516-g001.jpg

文献AI研究员

20分钟写一篇综述,助力文献阅读效率提升50倍。

立即体验

用中文搜PubMed

大模型驱动的PubMed中文搜索引擎

马上搜索

文档翻译

学术文献翻译模型,支持多种主流文档格式。

立即体验