Suppr超能文献

包裹于缓释可注射水凝胶中的小干扰RNA持续沉默DNA损伤诱导转录本4,并通过活性氧/硫氧还蛋白相互作用蛋白/NLRP3轴调节髓核细胞焦亡,以减轻椎间盘退变。

siRNA incorporated in slow-release injectable hydrogel continuously silences DDIT4 and regulates nucleus pulposus cell pyroptosis through the ROS/TXNIP/NLRP3 axis to alleviate intervertebral disc degeneration.

作者信息

Ma Miao, Zhang Chongjing, Zhong Zeyuan, Wang Yajun, He Xuegang, Zhu Daxue, Qian Zhi, Yu Baoqing, Kang Xuewen

机构信息

The Second Clinical Medical College, Lanzhou University, Lanzhou, China.

Department of Orthopaedics, Lanzhou University Second Hospital, Lanzhou, China.

出版信息

Bone Joint Res. 2024 May 21;13(5):247-260. doi: 10.1302/2046-3758.135.BJR-2023-0320.R1.

Abstract

AIMS

In this investigation, we administered oxidative stress to nucleus pulposus cells (NPCs), recognized DNA-damage-inducible transcript 4 (DDIT4) as a component in intervertebral disc degeneration (IVDD), and devised a hydrogel capable of conveying small interfering RNA (siRNA) to IVDD.

METHODS

An in vitro model for oxidative stress-induced injury in NPCs was developed to elucidate the mechanisms underlying the upregulation of DDIT4 expression, activation of the reactive oxygen species (ROS)-thioredoxin-interacting protein (TXNIP)-NLRP3 signalling pathway, and nucleus pulposus pyroptosis. Furthermore, the mechanism of action of small interfering DDIT4 (siDDIT4) on NPCs in vitro was validated. A triplex hydrogel named siDDIT4@G5-P-HA was created by adsorbing siDDIT4 onto fifth-generation polyamidoamine (PAMAM) dendrimer using van der Waals interactions, and then coating it with hyaluronic acid (HA). In addition, we established a rat puncture IVDD model to decipher the hydrogel's mechanism in IVDD.

RESULTS

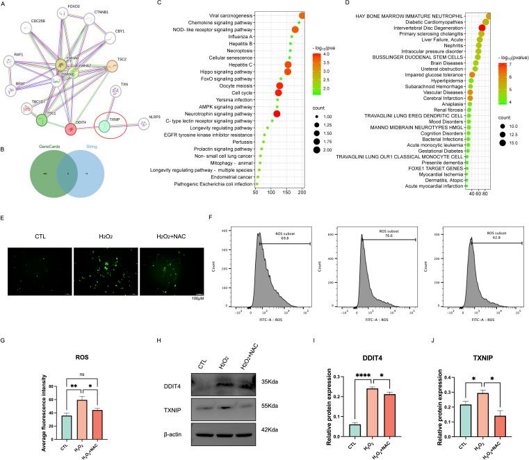
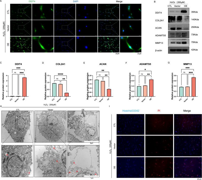
A correlation between DDIT4 expression levels and disc degeneration was shown with human nucleus pulposus and needle-punctured rat disc specimens. We confirmed that DDIT4 was responsible for activating the ROS-TXNIP-NLRP3 axis during oxidative stress-induced pyroptosis in rat nucleus pulposus in vitro. Mitochondria were damaged during oxidative stress, and DDIT4 contributed to mitochondrial damage and ROS production. In addition, siDDIT4@G5-P-HA hydrogels showed good delivery activity of siDDIT4 to NPCs. In vitro studies illustrated the potential of the siDDIT4@G5-P-HA hydrogel for alleviating IVDD in rats.

CONCLUSION

DDIT4 is a key player in mediating pyroptosis and IVDD in NPCs through the ROS-TXNIP-NLRP3 axis. Additionally, siDDIT4@G5-P-HA hydrogel has been found to relieve IVDD in rats. Our research offers an innovative treatment option for IVDD.

摘要

目的

在本研究中,我们对髓核细胞(NPCs)施加氧化应激,确认DNA损伤诱导转录本4(DDIT4)是椎间盘退变(IVDD)的一个组成部分,并设计了一种能够向IVDD输送小干扰RNA(siRNA)的水凝胶。

方法

建立了一种体外氧化应激诱导NPCs损伤的模型,以阐明DDIT4表达上调、活性氧(ROS)-硫氧还蛋白相互作用蛋白(TXNIP)-NLRP3信号通路激活以及髓核细胞焦亡的潜在机制。此外,还验证了小干扰DDIT4(siDDIT4)在体外对NPCs的作用机制。通过范德华相互作用将siDDIT4吸附到第五代聚酰胺-胺(PAMAM)树枝状大分子上,然后用透明质酸(HA)包被,制备了一种名为siDDIT4@G5-P-HA的三元水凝胶。此外,我们建立了大鼠穿刺IVDD模型,以解读该水凝胶在IVDD中的作用机制。

结果

在人髓核和针刺大鼠椎间盘标本中,显示出DDIT4表达水平与椎间盘退变之间存在相关性。我们证实,在体外大鼠髓核氧化应激诱导的焦亡过程中,DDIT4负责激活ROS-TXNIP-NLRP3轴。氧化应激期间线粒体受损,DDIT4导致线粒体损伤和ROS产生。此外,siDDIT4@G5-P-HA水凝胶对NPCs显示出良好的siDDIT4递送活性。体外研究表明siDDIT4@G5-P-HA水凝胶具有缓解大鼠IVDD的潜力。

结论

DDIT4是通过ROS-TXNIP-NLRP3轴介导NPCs焦亡和IVDD的关键因子。此外,已发现siDDIT4@G5-P-HA水凝胶可缓解大鼠IVDD。我们的研究为IVDD提供了一种创新的治疗选择。

https://cdn.ncbi.nlm.nih.gov/pmc/blobs/16ea/11107476/2590658b5f00/BJR-2023-0320.R1-galleyfig1.jpg

文献AI研究员

20分钟写一篇综述,助力文献阅读效率提升50倍。

立即体验

用中文搜PubMed

大模型驱动的PubMed中文搜索引擎

马上搜索

文档翻译

学术文献翻译模型,支持多种主流文档格式。

立即体验