Suppr超能文献

蝎毒素抗菌肽衍生物 BmKn2-T5 抑制病毒生命周期早期的肠道病毒 71 。

Scorpion Venom Antimicrobial Peptide Derivative BmKn2-T5 Inhibits Enterovirus 71 in the Early Stages of the Viral Life Cycle .

机构信息

Center for Evolution and Conservation Biology, Southern Marine Science and Engineering Guangdong Laboratory (Guangzhou), Guangzhou 511458, China.

State Key Laboratory of Virology, College of Life Sciences, Wuhan University, Wuhan 430072, China.

出版信息

Biomolecules. 2024 May 1;14(5):545. doi: 10.3390/biom14050545.

Abstract

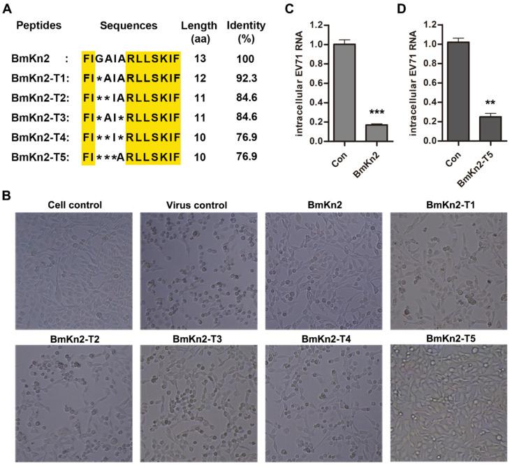
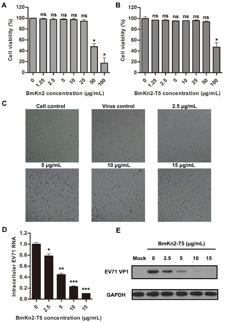
Enterovirus 71 (EV71), a typical representative of unenveloped RNA viruses, is the main pathogenic factor responsible for hand, foot, and mouth disease (HFMD) in infants. This disease seriously threatens the health and lives of humans worldwide, especially in the Asia-Pacific region. Numerous animal antimicrobial peptides have been found with protective functions against viruses, bacteria, fungi, parasites, and other pathogens, but there are few studies on the use of scorpion-derived antimicrobial peptides against unenveloped viruses. Here, we investigated the antiviral activities of scorpion venom antimicrobial peptide BmKn2 and five derivatives, finding that BmKn2 and its derivative BmKn2-T5 exhibit a significant inhibitory effect on EV71. Although both peptides exhibit characteristics typical of amphiphilic α-helices in terms of their secondary structure, BmKn2-T5 displayed lower cellular cytotoxicity than BmKn2. BmKn2-T5 was further found to inhibit EV71 in a dose-dependent manner in vitro. Moreover, time-of-drug-addition experiments showed that BmKn2-T5 mainly restricts EV71, but not its virion or replication, at the early stages of the viral cycle. Interestingly, BmKn2-T5 was also found to suppress the replication of the enveloped viruses DENV, ZIKV, and HSV-1 in the early stages of the viral cycle, which suggests they may share a common early infection step with EV71. Together, the results of our study identified that the scorpion-derived antimicrobial peptide BmKn2-T5 showed valuable antiviral properties against EV71 , but also against other enveloped viruses, making it a potential new candidate therapeutic molecule.

摘要

肠道病毒 71 型(EV71)是无包膜 RNA 病毒的典型代表,是引起婴幼儿手足口病(HFMD)的主要致病因素。这种疾病严重威胁着全球人类的健康和生命,尤其是在亚太地区。已经发现了许多具有抗病毒、细菌、真菌、寄生虫和其他病原体保护功能的动物抗菌肽,但关于利用蝎子来源的抗菌肽对抗无包膜病毒的研究很少。在这里,我们研究了蝎子毒液抗菌肽 BmKn2 和五个衍生物对 EV71 的抗病毒活性,发现 BmKn2 和其衍生物 BmKn2-T5 对 EV71 具有显著的抑制作用。虽然这两种肽都表现出二级结构中典型的两亲性α-螺旋特征,但 BmKn2-T5 的细胞毒性比 BmKn2 低。进一步发现 BmKn2-T5 在体外以剂量依赖的方式抑制 EV71。此外,加药时间实验表明,BmKn2-T5 主要在病毒周期的早期阶段限制 EV71,但不限制其病毒粒子或复制。有趣的是,还发现 BmKn2-T5 抑制包膜病毒 DENV、ZIKV 和 HSV-1 在病毒周期的早期阶段的复制,这表明它们可能与 EV71 共享一个共同的早期感染步骤。总之,我们的研究结果表明,从蝎子中提取的抗菌肽 BmKn2-T5 对 EV71 具有有价值的抗病毒特性,但也对其他包膜病毒具有抗病毒特性,因此它可能是一种有前途的新型治疗候选分子。

https://cdn.ncbi.nlm.nih.gov/pmc/blobs/8561/11117539/77b3f0f6517a/biomolecules-14-00545-g001.jpg

文献AI研究员

20分钟写一篇综述,助力文献阅读效率提升50倍。

立即体验

用中文搜PubMed

大模型驱动的PubMed中文搜索引擎

马上搜索

文档翻译

学术文献翻译模型,支持多种主流文档格式。

立即体验