Suppr超能文献

多民族人类端粒长度荟萃分析关联信号的验证确定了 POP5 和 KBTBD6 为人类端粒长度调节基因。

Validation of human telomere length multi-ancestry meta-analysis association signals identifies POP5 and KBTBD6 as human telomere length regulation genes.

机构信息

Department of Biomedical Engineering, Johns Hopkins University, Baltimore, MD, USA.

Department of Molecular Biology and Genetics, Johns Hopkins University, Baltimore, MD, USA.

出版信息

Nat Commun. 2024 May 24;15(1):4417. doi: 10.1038/s41467-024-48394-y.

Abstract

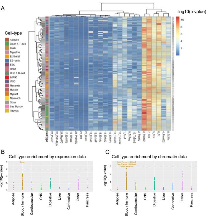
Genome-wide association studies (GWAS) have become well-powered to detect loci associated with telomere length. However, no prior work has validated genes nominated by GWAS to examine their role in telomere length regulation. We conducted a multi-ancestry meta-analysis of 211,369 individuals and identified five novel association signals. Enrichment analyses of chromatin state and cell-type heritability suggested that blood/immune cells are the most relevant cell type to examine telomere length association signals. We validated specific GWAS associations by overexpressing KBTBD6 or POP5 and demonstrated that both lengthened telomeres. CRISPR/Cas9 deletion of the predicted causal regions in K562 blood cells reduced expression of these genes, demonstrating that these loci are related to transcriptional regulation of KBTBD6 and POP5. Our results demonstrate the utility of telomere length GWAS in the identification of telomere length regulation mechanisms and validate KBTBD6 and POP5 as genes affecting telomere length regulation.

摘要

全基因组关联研究(GWAS)已成为检测与端粒长度相关的基因座的有力工具。然而,以前没有研究验证过 GWAS 提名的基因在端粒长度调控中的作用。我们对 211369 个人进行了多血统荟萃分析,确定了五个新的关联信号。染色质状态和细胞类型遗传力的富集分析表明,血液/免疫细胞是最相关的细胞类型,可用于研究端粒长度关联信号。我们通过过表达 KBTBD6 或 POP5 验证了特定的 GWAS 关联,并证明这两种方法都能延长端粒。在 K562 血细胞中使用 CRISPR/Cas9 敲除预测的因果区域,降低了这些基因的表达,表明这些基因座与 KBTBD6 和 POP5 的转录调控有关。我们的研究结果表明,端粒长度 GWAS 可用于鉴定端粒长度调控机制,并验证 KBTBD6 和 POP5 是影响端粒长度调控的基因。

https://cdn.ncbi.nlm.nih.gov/pmc/blobs/94df/11126610/e287164b33bc/41467_2024_48394_Fig1_HTML.jpg

文献AI研究员

20分钟写一篇综述,助力文献阅读效率提升50倍。

立即体验

用中文搜PubMed

大模型驱动的PubMed中文搜索引擎

马上搜索

文档翻译

学术文献翻译模型,支持多种主流文档格式。

立即体验