Suppr超能文献

外侧臂旁核 FoxP2 神经元调节对高碳酸血症的呼吸反应。

Lateral parabrachial FoxP2 neurons regulate respiratory responses to hypercapnia.

机构信息

Department of Neurology, Division of Sleep Medicine, and Program in Neuroscience, Beth Israel Deaconess Medical Center, Harvard Medical School, Boston, MA, USA.

出版信息

Nat Commun. 2024 May 25;15(1):4475. doi: 10.1038/s41467-024-48773-5.

Abstract

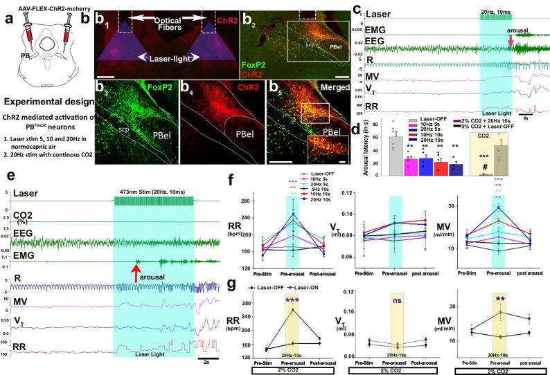
About half of the neurons in the parabrachial nucleus (PB) that are activated by CO are located in the external lateral (el) subnucleus, express calcitonin gene-related peptide (CGRP), and cause forebrain arousal. We report here, in male mice, that most of the remaining CO-responsive neurons in the adjacent central lateral (PBcl) and Kölliker-Fuse (KF) PB subnuclei express the transcription factor FoxP2 and many of these neurons project to respiratory sites in the medulla. PBcl neurons show increased intracellular calcium during wakefulness and REM sleep and in response to elevated CO during NREM sleep. Photo-activation of the PBcl neurons increases respiration, whereas either photo-inhibition of PBcl or genetic deletion of PB/KF neurons reduces the respiratory response to CO stimulation without preventing awakening. Thus, augmenting the PBcl/KF response to CO in patients with sleep apnea in combination with inhibition of the PBel neurons may avoid hypoventilation and minimize EEG arousals.

摘要

约半数在延脑臂旁核(PB)中被 CO 激活的神经元位于外部外侧亚核(el)中,表达降钙素基因相关肽(CGRP),并引起大脑觉醒。我们在此报告,在雄性小鼠中,相邻的中央外侧亚核(PBcl)和 Kölliker-Fuse(KF)PB 亚核中剩余的大部分 CO 反应性神经元表达转录因子 FoxP2,并且这些神经元中的许多投射到延髓中的呼吸部位。在清醒和 REM 睡眠期间以及在 NREM 睡眠期间升高 CO 时,PBcl 神经元显示细胞内钙增加。光激活 PBcl 神经元可增加呼吸,而光抑制 PBcl 或遗传删除 PB/KF 神经元可减少对 CO 刺激的呼吸反应,而不会阻止觉醒。因此,在睡眠呼吸暂停患者中增强 PBcl/KF 对 CO 的反应能力,同时抑制 PBel 神经元,可以避免通气不足并最大程度地减少 EEG 唤醒。

https://cdn.ncbi.nlm.nih.gov/pmc/blobs/561a/11128025/4fe69d47a785/41467_2024_48773_Fig1_HTML.jpg

文献AI研究员

20分钟写一篇综述,助力文献阅读效率提升50倍。

立即体验

用中文搜PubMed

大模型驱动的PubMed中文搜索引擎

马上搜索

文档翻译

学术文献翻译模型,支持多种主流文档格式。

立即体验