Suppr超能文献

建立与二硫化物诱导细胞焦亡相关的长链非编码RNA特征作为结肠腺癌的生物标志物

Establishment of disulfidptosis-related LncRNA signature as biomarkers in colon adenocarcinoma.

作者信息

Yao Hongfei, Liu Peng, Yao Linli, Li Xiao

机构信息

State Key Laboratory of Oncogenes and Related Genes, Department of Biliary-Pancreatic Surgery, Ren Ji Hospital, Shanghai Jiao Tong University School of Medicine, Shanghai, 200127, People's Republic of China.

Department of Radiotherapy, The Affiliated Yantai Yuhuangding Hospital of Qingdao University, Yantai, 264000, China.

出版信息

Cancer Cell Int. 2024 May 27;24(1):183. doi: 10.1186/s12935-024-03374-6.

Abstract

PURPOSE

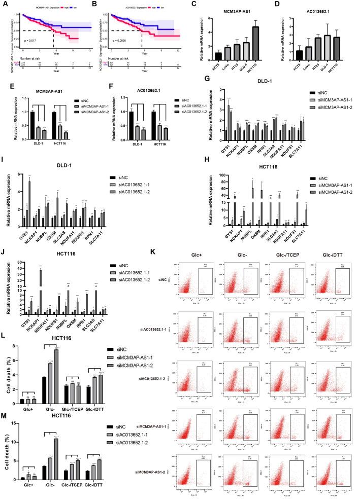
Metabolic reprogramming is a hallmark of cancer and plays a key role in precision oncology treatment. Long non-coding RNAs (lncRNAs) regulate cancer cell behavior, including metabolism. Disulfidptosis, a newly identified form of regulated cell death triggered by glucose starvation, has yet to be fully understood in colon adenocarcinoma (COAD). This study aimed to confirm the existence and role of disulfidptosis in COAD and identify disulfidptosis-related lncRNAs that may be targeted to induce disulfidptosis in COAD.

METHODS

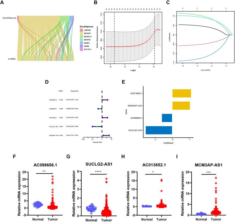
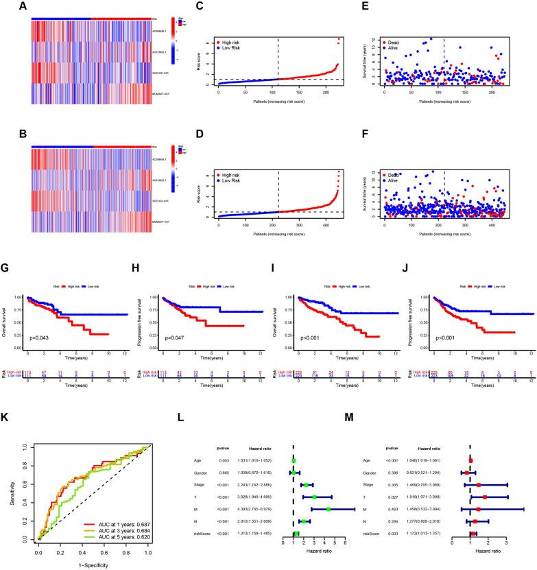
PI and F-actin staining were used to observe disulfidptosis in COAD cell lines. Disulfidptosis-related lncRNAs were identified based on the expression of disulfidptosis-associated genes in the TCGA-COAD database. A four-lncRNA signature for disulfidptosis was established. Subsequently, loss-of-function assays explored the roles of AC013652.1 and MCM3AP-AS1 in disulfidptosis.

RESULTS

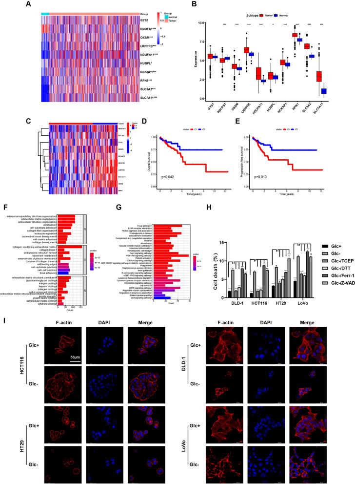
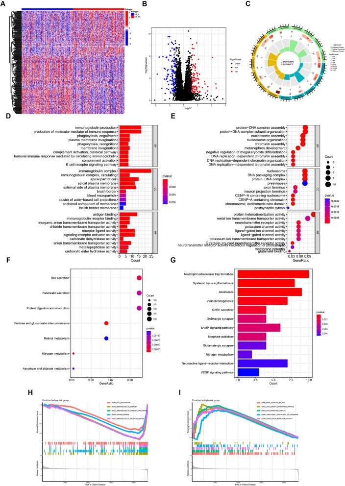
Disulfidptosis was observed in COAD cells under glucose starvation and could be reversed by agents that prevent disulfide stress, such as dithiothreitol (DTT) and tris-(2-carboxyethyl)-phosphine (TCEP). The prognostic value of disulfidptosis-associated genes in COAD patients was confirmed, with higher expression indicating longer survival. A disulfidptosis-related lncRNA signature comprising four lncRNAs was established based on the expression of these genes. Among these, AC013652.1 and MCM3AP-AS1 predicted worse prognoses. Furthermore, inhibiting AC013652.1 or MCM3AP-AS1 increased disulfidptosis-associated gene expression and cellular death, which could be reversed by DTT and TCEP.

CONCLUSIONS

This study provides hitherto undocumented evidence of the existence of disulfidptosis and the prognostic value of disulfidptosis-associated genes in COAD. Importantly, we identified lncRNAs AC013652.1 and MCM3AP-AS1, which suppress disulfidptosis and may serve as potential therapeutic targets for COAD.

摘要

目的

代谢重编程是癌症的一个标志,在精准肿瘤治疗中起关键作用。长链非编码RNA(lncRNA)调节癌细胞行为,包括代谢。二硫化物诱导的细胞死亡是一种新发现的由葡萄糖饥饿引发的调节性细胞死亡形式,在结肠腺癌(COAD)中尚未完全明确。本研究旨在证实二硫化物诱导的细胞死亡在COAD中的存在及作用,并鉴定可能靶向诱导COAD中二硫化物诱导的细胞死亡的二硫化物诱导的细胞死亡相关lncRNA。

方法

采用碘化丙啶(PI)和F-肌动蛋白染色观察COAD细胞系中的二硫化物诱导的细胞死亡。基于TCGA-COAD数据库中二硫化物诱导的细胞死亡相关基因的表达鉴定二硫化物诱导的细胞死亡相关lncRNA。建立了一个用于二硫化物诱导的细胞死亡的四lncRNA特征。随后,功能丧失实验探究了AC013652.1和MCM3AP-AS1在二硫化物诱导的细胞死亡中的作用。

结果

在葡萄糖饥饿条件下,COAD细胞中观察到二硫化物诱导的细胞死亡,并且可以被防止二硫键应激的试剂如二硫苏糖醇(DTT)和三(2-羧乙基)膦(TCEP)逆转。证实了二硫化物诱导的细胞死亡相关基因在COAD患者中的预后价值,较高的表达表明生存期更长。基于这些基因的表达建立了一个由四个lncRNA组成的二硫化物诱导的细胞死亡相关lncRNA特征。其中,AC013652.1和MCM3AP-AS1预测预后较差。此外,抑制AC013652.1或MCM3AP-AS1可增加二硫化物诱导的细胞死亡相关基因的表达和细胞死亡,这可被DTT和TCEP逆转。

结论

本研究提供了迄今未记录的证据,证明二硫化物诱导的细胞死亡在COAD中的存在以及二硫化物诱导的细胞死亡相关基因的预后价值。重要的是,我们鉴定出lncRNAs AC013652.1和MCM~AP-AS1,它们抑制二硫化物诱导的细胞死亡,可能作为COAD的潜在治疗靶点。

https://cdn.ncbi.nlm.nih.gov/pmc/blobs/1109/11131243/2dcac249f6c3/12935_2024_3374_Fig1_HTML.jpg

文献AI研究员

20分钟写一篇综述,助力文献阅读效率提升50倍。

立即体验

用中文搜PubMed

大模型驱动的PubMed中文搜索引擎

马上搜索

文档翻译

学术文献翻译模型,支持多种主流文档格式。

立即体验