Suppr超能文献

LACS 家族在植物进化过程中的进化起源和逐渐积累。

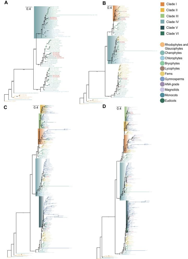
Evolutionary origin and gradual accumulation with plant evolution of the LACS family.

机构信息

State Key Laboratory of Crop Genetics & Germplasm Enhancement and Utilization, Sanya Institute of Nanjing Agricultural University, Nanjing Agricultural University, Nanjing, 210095, China.

出版信息

BMC Plant Biol. 2024 May 31;24(1):481. doi: 10.1186/s12870-024-05194-2.

Abstract

BACKGROUND

LACS (long-chain acyl-CoA synthetase) genes are widespread in organisms and have multiple functions in plants, especially in lipid metabolism. However, the origin and evolutionary dynamics of the LACS gene family remain largely unknown.

RESULTS

Here, we identified 1785 LACS genes in the genomes of 166 diverse plant species and identified the clades (I, II, III, IV, V, VI) of six clades for the LACS gene family of green plants through phylogenetic analysis. Based on the evolutionary history of plant lineages, we found differences in the origins of different clades, with Clade IV originating from chlorophytes and representing the origin of LACS genes in green plants. The structural characteristics of different clades indicate that clade IV is relatively independent, while the relationships between clades (I, II, III) and clades (V, VI) are closer. Dispersed duplication (DSD) and transposed duplication (TRD) are the main forces driving the evolution of plant LACS genes. Network clustering analysis further grouped all LACS genes into six main clusters, with genes within each cluster showing significant co-linearity. Ka/Ks results suggest that LACS family genes underwent purifying selection during evolution. We analyzed the phylogenetic relationships and characteristics of six clades of the LACS gene family to explain the origin, evolutionary history, and phylogenetic relationships of different clades and proposed a hypothetical evolutionary model for the LACS family of genes in plants.

CONCLUSIONS

Our research provides genome-wide insights into the evolutionary history of the LACS gene family in green plants. These insights lay an important foundation for comprehensive functional characterization in future research.

摘要

背景

LACS(长链酰基辅酶 A 合成酶)基因广泛存在于生物中,在植物中具有多种功能,特别是在脂质代谢中。然而,LACS 基因家族的起源和进化动态在很大程度上仍是未知的。

结果

在这里,我们在 166 种不同植物物种的基因组中鉴定了 1785 个 LACS 基因,并通过系统发育分析鉴定了六个分支(I、II、III、IV、V、VI)的分支。基于植物谱系的进化历史,我们发现不同分支的起源存在差异,分支 IV 起源于绿藻,代表了 LACS 基因在绿色植物中的起源。不同分支的结构特征表明分支 IV 相对独立,而分支(I、II、III)和分支(V、VI)之间的关系更为密切。分散复制(DSD)和转位复制(TRD)是驱动植物 LACS 基因进化的主要力量。网络聚类分析进一步将所有 LACS 基因分为六个主要簇,每个簇内的基因具有显著的共线性。Ka/Ks 结果表明,LACS 家族基因在进化过程中经历了纯化选择。我们分析了 LACS 基因家族六个分支的系统发育关系和特征,以解释不同分支的起源、进化历史和系统发育关系,并提出了植物 LACS 基因家族的假设进化模型。

结论

我们的研究为绿色植物中 LACS 基因家族的进化历史提供了全基因组的见解。这些见解为未来研究中全面的功能特征分析奠定了重要基础。

https://cdn.ncbi.nlm.nih.gov/pmc/blobs/8699/11140897/04eb09a0a352/12870_2024_5194_Fig1_HTML.jpg

文献AI研究员

20分钟写一篇综述,助力文献阅读效率提升50倍。

立即体验

用中文搜PubMed

大模型驱动的PubMed中文搜索引擎

马上搜索

文档翻译

学术文献翻译模型,支持多种主流文档格式。

立即体验