Suppr超能文献

阿魏酸通过靶向 p53 信号通路轴逆转肝癌细胞的上皮-间充质转化。

Amentoflavone reverses epithelial-mesenchymal transition in hepatocellular carcinoma cells by targeting p53 signalling pathway axis.

机构信息

Hunan University of Chinese Medicine, Hunan, China.

Hunan Provincial Hospital of Integrated Traditional Chinese and Western, Cancer Research Institute of Hunan Academy of Traditional Chinese Medicine, Hunan Academy of Chinese Medicine, Hunan, China.

出版信息

J Cell Mol Med. 2024 Jun;28(11):e18442. doi: 10.1111/jcmm.18442.

Abstract

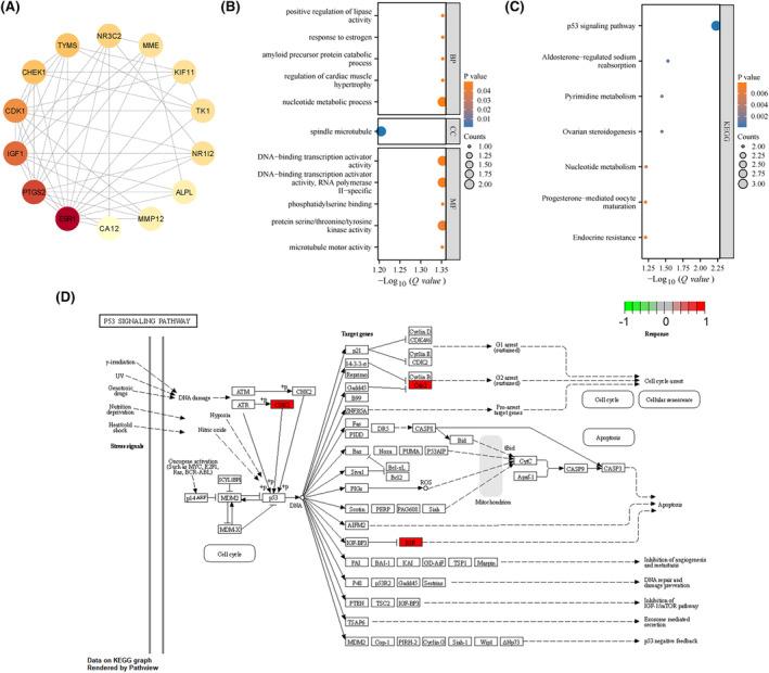
Epithelial-mesenchymal transition (EMT) and its reversal process are important potential mechanisms in the development of HCC. Selaginella doederleinii Hieron is widely used in Traditional Chinese Medicine for the treatment of various tumours and Amentoflavone is its main active ingredient. This study investigates the mechanism of action of Amentoflavone on EMT in hepatocellular carcinoma from the perspective of bioinformatics and network pharmacology. Bioinformatics was used to screen Amentoflavone-regulated EMT genes that are closely related to the prognosis of HCC, and a molecular prediction model was established to assess the prognosis of HCC. The network pharmacology was used to predict the pathway axis regulated by Amentoflavone. Molecular docking of Amentoflavone with corresponding targets was performed. Detection and evaluation of the effects of Amentoflavone on cell proliferation, migration, invasion and apoptosis by CCK-8 kit, wound healing assay, Transwell assay and annexin V-FITC/propidium iodide staining. Eventually three core genes were screened, inculding NR1I2, CDK1 and CHEK1. A total of 590 GO enrichment entries were obtained, and five enrichment results were obtained by KEGG pathway analysis. Genes were mainly enriched in the p53 signalling pathway. The outcomes derived from both the wound healing assay and Transwell assay demonstrated significant inhibition of migration and invasion in HCC cells upon exposure to different concentrations of Amentoflavone. The results of Annexin V-FITC/PI staining assay showed that different concentrations of Amentoflavone induces apoptosis in HCC cells. This study revealed that the mechanism of Amentoflavone reverses EMT in hepatocellular carcinoma, possibly by inhibiting the expression of core genes and blocking the p53 signalling pathway axis to inhibit the migration and invasion of HCC cells.

摘要

上皮间质转化(EMT)及其逆转过程是肝癌发生发展的重要潜在机制。翠云草在中药中被广泛用于治疗各种肿瘤,而穗花杉双黄酮是其主要的活性成分。本研究从生物信息学和网络药理学的角度探讨了穗花杉双黄酮对肝癌 EMT 的作用机制。利用生物信息学筛选与 HCC 预后密切相关的穗花杉双黄酮调控 EMT 基因,并建立分子预测模型评估 HCC 的预后。利用网络药理学预测穗花杉双黄酮调控的通路轴。进行穗花杉双黄酮与相应靶点的分子对接。通过 CCK-8 试剂盒、划痕愈合实验、Transwell 实验和 Annexin V-FITC/PI 染色检测和评价穗花杉双黄酮对细胞增殖、迁移、侵袭和凋亡的影响。最终筛选出三个核心基因,包括 NR1I2、CDK1 和 CHEK1。共获得 590 个 GO 富集条目,通过 KEGG 通路分析得到 5 个富集结果。基因主要富集在 p53 信号通路。划痕愈合实验和 Transwell 实验的结果均表明,不同浓度的穗花杉双黄酮显著抑制 HCC 细胞的迁移和侵袭。Annexin V-FITC/PI 染色实验的结果表明,不同浓度的穗花杉双黄酮诱导 HCC 细胞凋亡。本研究揭示了穗花杉双黄酮逆转肝癌 EMT 的机制,可能是通过抑制核心基因的表达和阻断 p53 信号通路轴来抑制 HCC 细胞的迁移和侵袭。

https://cdn.ncbi.nlm.nih.gov/pmc/blobs/ade6/11154840/23b7cebd0a2b/JCMM-28-e18442-g007.jpg

文献AI研究员

20分钟写一篇综述,助力文献阅读效率提升50倍。

立即体验

用中文搜PubMed

大模型驱动的PubMed中文搜索引擎

马上搜索

文档翻译

学术文献翻译模型,支持多种主流文档格式。

立即体验