Suppr超能文献

江南卷柏治疗鼻咽癌的多靶点作用机制:网络药理学与多组学分析

The multi-target mechanism of action of Selaginella doederleinii Hieron in the treatment of nasopharyngeal carcinoma: a network pharmacology and multi-omics analysis.

作者信息

Liang Huaguo, Fang Caifu, Qiu Meng

机构信息

State Key Laboratory of Oncology in South China, Guangdong Key Laboratory of Nasopharyngeal Carcinoma Diagnosis and Therapy, Guangdong Provincial Clinical Research Center for Cancer, Sun Yat-Sen University Cancer Center, Guangzhou, 510060, People's Republic of China.

出版信息

Sci Rep. 2025 Jan 2;15(1):159. doi: 10.1038/s41598-024-83921-3.

Abstract

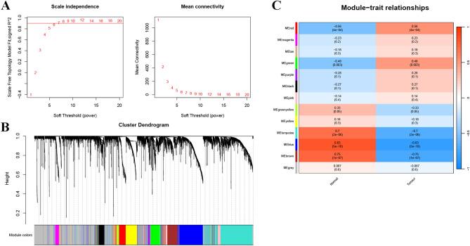
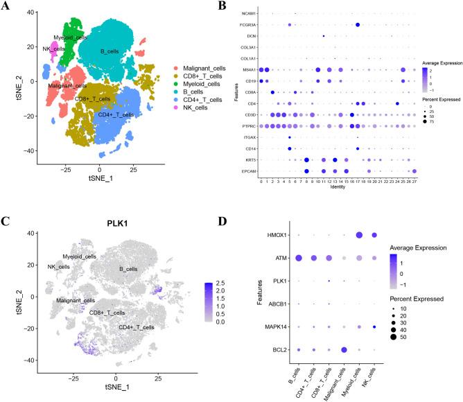
Nasopharyngeal carcinoma (NPC) presents significant treatment challenges due to its complex etiology and late-stage diagnosis. The traditional Chinese medicine Selaginella doederleinii Hieron (S. doederleinii) has shown potentiality in NPC treatment due to its multi-target, multi-pathway anti-cancer mechanisms. First, we identified NPC related target genes from databases like GeneCards, OMIM, and DisGeNET, and performed WGCNA analysis on the GSE53819 dataset to identify several important gene modules related to NPC. Active components and their targets in S. doederleinii were screened from the TCMSP and other databases, identifying 32 overlapping genes. Gene Ontology (GO) and Kyoto Encyclopedia of Genes and Genomes (KEGG) pathway analysis revealed that these genes are primarily involved in critical biological processes like protein phosphorylation and cell cycle regulation. A protein-protein interaction network was constructed, and cytoHubba identified six key genes (BCL2, MAPK14, ABCB1, PLK1, ATM, HMOX1). Kaplan-Meier analysis and immune infiltration analysis further showed that these key genes are closely related to the prognosis and immune microenvironment of NPC patients. Single-cell RNA sequencing analysis revealed the expression distribution of key genes across different immune cell types and explored their roles in the differentiation process of malignant cells through pseudotime trajectory analysis. Molecular docking and dynamics simulation results indicated that the Berberine-MAPK14 and Matairesinol-PLK1 complexes have high binding affinity and stability. Binding free energy calculations confirmed the stability of these complexes. Based on our comprehensive multi-level analysis, the active components of S. doederleinii may play a significant role in the treatment of NPC through multi-pathway and multi-target synergistic effects.

摘要

鼻咽癌(NPC)因其复杂的病因和晚期诊断而面临重大的治疗挑战。传统中药蛇足石杉(S. doederleinii)由于其多靶点、多途径的抗癌机制,在鼻咽癌治疗中显示出潜力。首先,我们从GeneCards、OMIM和DisGeNET等数据库中鉴定出与鼻咽癌相关的靶基因,并对GSE53819数据集进行加权基因共表达网络分析(WGCNA),以确定几个与鼻咽癌相关的重要基因模块。从中药系统药理学数据库(TCMSP)和其他数据库中筛选出蛇足石杉中的活性成分及其靶点,鉴定出32个重叠基因。基因本体论(GO)和京都基因与基因组百科全书(KEGG)通路分析表明,这些基因主要参与蛋白质磷酸化和细胞周期调控等关键生物学过程。构建了蛋白质-蛋白质相互作用网络,通过CytoHubba鉴定出六个关键基因(BCL2、MAPK14、ABCB1、PLK1、ATM、HMOX1)。Kaplan-Meier分析和免疫浸润分析进一步表明,这些关键基因与鼻咽癌患者的预后和免疫微环境密切相关。单细胞RNA测序分析揭示了关键基因在不同免疫细胞类型中的表达分布,并通过伪时间轨迹分析探索了它们在恶性细胞分化过程中的作用。分子对接和动力学模拟结果表明,小檗碱-MAPK14和罗汉松脂素-PLK1复合物具有高结合亲和力和稳定性。结合自由能计算证实了这些复合物的稳定性。基于我们全面的多层次分析,蛇足石杉的活性成分可能通过多途径、多靶点协同作用在鼻咽癌治疗中发挥重要作用。

https://cdn.ncbi.nlm.nih.gov/pmc/blobs/6f32/11695685/ec63566b07cf/41598_2024_83921_Fig1_HTML.jpg

文献AI研究员

20分钟写一篇综述,助力文献阅读效率提升50倍。

立即体验

用中文搜PubMed

大模型驱动的PubMed中文搜索引擎

马上搜索

文档翻译

学术文献翻译模型,支持多种主流文档格式。

立即体验