Suppr超能文献

线粒体脂质组是组织特异性的——低胆固醇含量与 UCP1 活性有关。

Mitochondrial lipidomes are tissue specific - low cholesterol contents relate to UCP1 activity.

机构信息

Institute of Clinical Chemistry and Laboratory Medicine, University Hospital Regensburg, Regensburg, Germany.

https://ror.org/02kkvpp62 ZIEL Institute for Food & Health, Research Group Lipid Metabolism, Technical University of Munich, Freising, Germany.

出版信息

Life Sci Alliance. 2024 Jun 6;7(8). doi: 10.26508/lsa.202402828. Print 2024 Aug.

Abstract

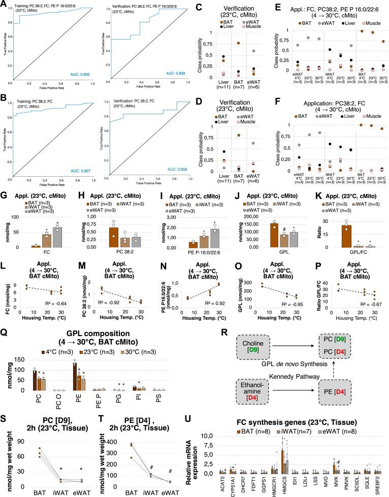
Lipid composition is conserved within sub-cellular compartments to maintain cell function. Lipidomic analyses of liver, muscle, white and brown adipose tissue (BAT) mitochondria revealed substantial differences in their glycerophospholipid (GPL) and free cholesterol (FC) contents. The GPL to FC ratio was 50-fold higher in brown than white adipose tissue mitochondria. Their purity was verified by comparison of proteomes with ER and mitochondria-associated membranes. A lipid signature containing PC and FC, calculated from the lipidomic profiles, allowed differentiation of mitochondria from BAT of mice housed at different temperatures. Elevating FC in BAT mitochondria prevented uncoupling protein (UCP) 1 function, whereas increasing GPL boosted it. Similarly, overexpression facilitating mitochondrial FC import inhibited UCP1 function in primary brown adipocytes, whereas a knockdown promoted it. We conclude that the mitochondrial GPL/FC ratio is key for BAT function and propose that targeting it might be a promising strategy to promote UCP1 activity.

摘要

脂质组成在亚细胞隔室中保持保守,以维持细胞功能。对肝脏、肌肉、白色和棕色脂肪组织(BAT)线粒体的脂质组学分析显示,它们的甘油磷脂(GPL)和游离胆固醇(FC)含量存在显著差异。棕色脂肪组织线粒体的 GPL 与 FC 比值比白色脂肪组织高 50 倍。通过与内质网和线粒体相关膜的蛋白质组比较,验证了它们的纯度。从脂质组学图谱计算出的含有 PC 和 FC 的脂质特征,可以区分不同温度下饲养的小鼠的 BAT 线粒体。BAT 线粒体中 FC 的增加会阻止解偶联蛋白 1(UCP1)的功能,而 GPL 的增加则会促进其功能。同样,促进线粒体 FC 摄取的过表达会抑制原代棕色脂肪细胞中的 UCP1 功能,而敲低则会促进其功能。我们得出结论,线粒体的 GPL/FC 比值是 BAT 功能的关键,并提出靶向该比值可能是促进 UCP1 活性的有前途的策略。

https://cdn.ncbi.nlm.nih.gov/pmc/blobs/3fde/11157264/9c98a910d1de/LSA-2024-02828_Fig1.jpg

文献AI研究员

20分钟写一篇综述,助力文献阅读效率提升50倍。

立即体验

用中文搜PubMed

大模型驱动的PubMed中文搜索引擎

马上搜索

文档翻译

学术文献翻译模型,支持多种主流文档格式。

立即体验