Suppr超能文献

PDE3A-SLFN12 分子胶在 TKI 耐药胃肠间质瘤中显示出显著的抗肿瘤活性。

A PDE3A-SLFN12 Molecular Glue Exhibits Significant Antitumor Activity in TKI-Resistant Gastrointestinal Stromal Tumors.

机构信息

Department of Medical Innovations, Osaka Research Center for Drug Discovery, Otsuka Pharmaceutical Co., Ltd., Minoh, Japan.

Fujii Memorial Research Institute, Otsuka Pharmaceutical Co., Ltd., Otsu, Japan.

出版信息

Clin Cancer Res. 2024 Aug 15;30(16):3603-3621. doi: 10.1158/1078-0432.CCR-24-0096.

Abstract

PURPOSE

Gastrointestinal stromal tumor (GIST), the most common mesenchymal tumor with KIT or PDGFRA driver mutations, is typically treated with tyrosine kinase inhibitors (TKI). However, resistance to TKIs due to secondary mutations is a common challenge in advanced GISTs. In addition, there are currently no effective therapies for several other molecular subtypes, such as succinate dehydrogenase-deficient GISTs. Therefore, novel therapeutic strategies are needed.

EXPERIMENTAL DESIGN

To address this need, we tested the efficacy of a novel non-TKI compound, OPB-171775, using patient-derived xenograft models of GISTs. In parallel, we sought to elucidate the mechanism of action of the compound.

RESULTS

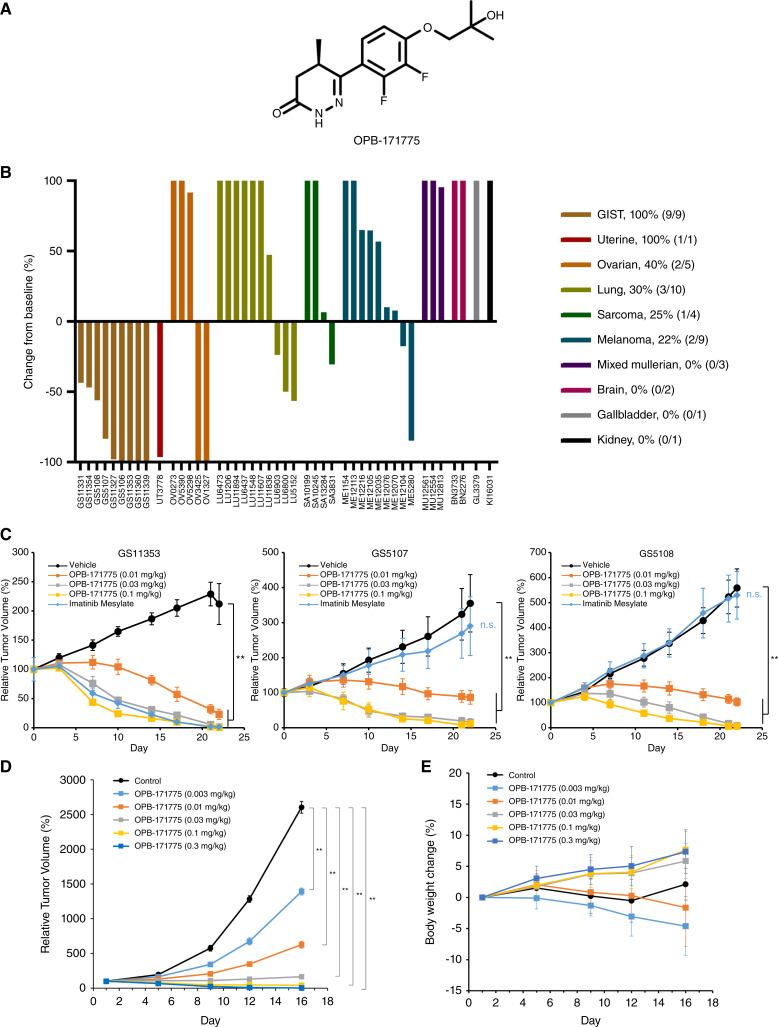
Our study revealed that OPB-171775 exhibited significant efficacy against GISTs regardless of their KIT mutation status by inducing complex formation between phosphodiesterase 3A (PDE3A) and Schlafen family member 12 (SLFN12), which are highly expressed in GISTs, leading to SLFN12 RNase-mediated cell death. Furthermore, we identified the activation of general control non-derepressible 2 and its downstream response as an effector pathway of SLFN12 in mediating anticancer activity and revealed potential pharmacodynamic markers.

CONCLUSIONS

These findings suggest that OPB-171775, with its significant efficacy, could potentially serve as a novel and effective treatment option for advanced GISTs, particularly those resistant to TKIs.

摘要

目的

胃肠道间质瘤(GIST)是最常见的具有 KIT 或 PDGFRA 驱动突变的间叶性肿瘤,通常采用酪氨酸激酶抑制剂(TKI)进行治疗。然而,由于继发突变导致的 TKI 耐药是晚期 GIST 的常见挑战。此外,目前对于其他几种分子亚型,如琥珀酸脱氢酶缺陷型 GIST,尚无有效的治疗方法。因此,需要新的治疗策略。

实验设计

为满足这一需求,我们使用 GIST 患者来源的异种移植模型测试了新型非 TKI 化合物 OPB-171775 的疗效。同时,我们试图阐明该化合物的作用机制。

结果

我们的研究表明,OPB-171775 通过诱导高度表达于 GIST 中的磷酸二酯酶 3A(PDE3A)和 Schlafen 家族成员 12(SLFN12)之间的复合物形成,对 GIST 表现出显著疗效,而无论其 KIT 突变状态如何,从而导致 SLFN12 RNA 酶介导的细胞死亡。此外,我们确定了普遍控制非阻遏物 2 的激活及其下游反应作为 SLFN12 介导抗癌活性的效应途径,并揭示了潜在的药效动力学标志物。

结论

这些发现表明,OPB-171775 具有显著的疗效,可能成为晚期 GIST 的一种新型有效治疗选择,特别是那些对 TKI 耐药的 GIST。

https://cdn.ncbi.nlm.nih.gov/pmc/blobs/1394/11325149/7c7f0bd45097/ccr-24-0096_f1.jpg

文献AI研究员

20分钟写一篇综述,助力文献阅读效率提升50倍。

立即体验

用中文搜PubMed

大模型驱动的PubMed中文搜索引擎

马上搜索

文档翻译

学术文献翻译模型,支持多种主流文档格式。

立即体验