Suppr超能文献

CBioProfiler:用于癌症生物标志物和亚型特征分析的网络和独立管道。

CBioProfiler: A Web and Standalone Pipeline for Cancer Biomarker and Subtype Characterization.

机构信息

Department of Urology, Zhongnan Hospital of Wuhan University, Wuhan 430071, China.

Department of Pathology, Zhongnan Hospital of Wuhan University, Wuhan 430071, China.

出版信息

Genomics Proteomics Bioinformatics. 2024 Sep 13;22(3). doi: 10.1093/gpbjnl/qzae045.

Abstract

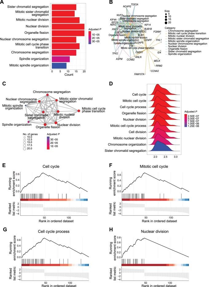
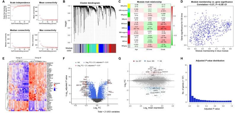
Cancer is a leading cause of death worldwide, and the identification of biomarkers and subtypes that can predict the long-term survival of cancer patients is essential for their risk stratification, treatment, and prognosis. However, there are currently no standardized tools for exploring cancer biomarkers or subtypes. In this study, we introduced Cancer Biomarker and subtype Profiler (CBioProfiler), a web server and standalone application that includes two pipelines for analyzing cancer biomarkers and subtypes. The cancer biomarker pipeline consists of five modules for identifying and annotating cancer survival-related biomarkers using multiple survival-related machine learning algorithms. The cancer subtype pipeline includes three modules for data preprocessing, subtype identification using multiple unsupervised machine learning methods, and subtype evaluation and validation. CBioProfiler also includes CuratedCancerPrognosisData, a novel R package that integrates reviewed and curated gene expression and clinical data from 268 studies. These studies cover 43 common blood and solid tumors and draw upon 47,686 clinical samples. The web server is available at https://www.cbioprofiler.com/ and https://cbioprofiler.znhospital.cn/CBioProfiler/, and the standalone app and source code can be found at https://github.com/liuxiaoping2020/CBioProfiler.

摘要

癌症是全球主要的死亡原因,确定能够预测癌症患者长期生存的生物标志物和亚型对于其风险分层、治疗和预后至关重要。然而,目前还没有用于探索癌症生物标志物或亚型的标准化工具。在这项研究中,我们引入了癌症生物标志物和亚型分析器(CBioProfiler),这是一个网络服务器和独立应用程序,其中包含用于分析癌症生物标志物和亚型的两个管道。癌症生物标志物管道由五个模块组成,用于使用多种与生存相关的机器学习算法识别和注释与癌症生存相关的生物标志物。癌症亚型管道包括三个模块,用于使用多种无监督机器学习方法进行数据预处理、亚型识别以及亚型评估和验证。CBioProfiler 还包括 CuratedCancerPrognosisData,这是一个新的 R 包,其中集成了来自 268 项研究的经过审查和整理的基因表达和临床数据。这些研究涵盖了 43 种常见的血液和实体肿瘤,涉及 47686 个临床样本。网络服务器可在 https://www.cbioprofiler.com/https://cbioprofiler.znhospital.cn/CBioProfiler/ 上访问,独立应用程序和源代码可在 https://github.com/liuxiaoping2020/CBioProfiler 上找到。

https://cdn.ncbi.nlm.nih.gov/pmc/blobs/9a28/11464420/1365d4168e10/qzae045f1.jpg

文献AI研究员

20分钟写一篇综述,助力文献阅读效率提升50倍。

立即体验

用中文搜PubMed

大模型驱动的PubMed中文搜索引擎

马上搜索

文档翻译

学术文献翻译模型,支持多种主流文档格式。

立即体验