Suppr超能文献

肾上腺巨噬细胞通过 Trem2 和 TGF-β 调节糖皮质激素的产生。

Adrenal gland macrophages regulate glucocorticoid production through Trem2 and TGF-β.

机构信息

Center for Immunology and.

Department of Integrative Biology and Physiology, University of Minnesota, Minneapolis, Minnesota, USA.

出版信息

JCI Insight. 2024 Jun 13;9(14):e174746. doi: 10.1172/jci.insight.174746.

Abstract

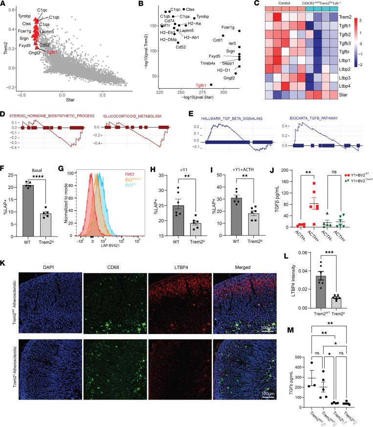
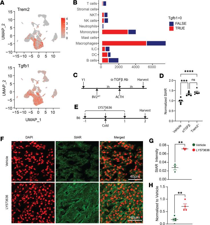
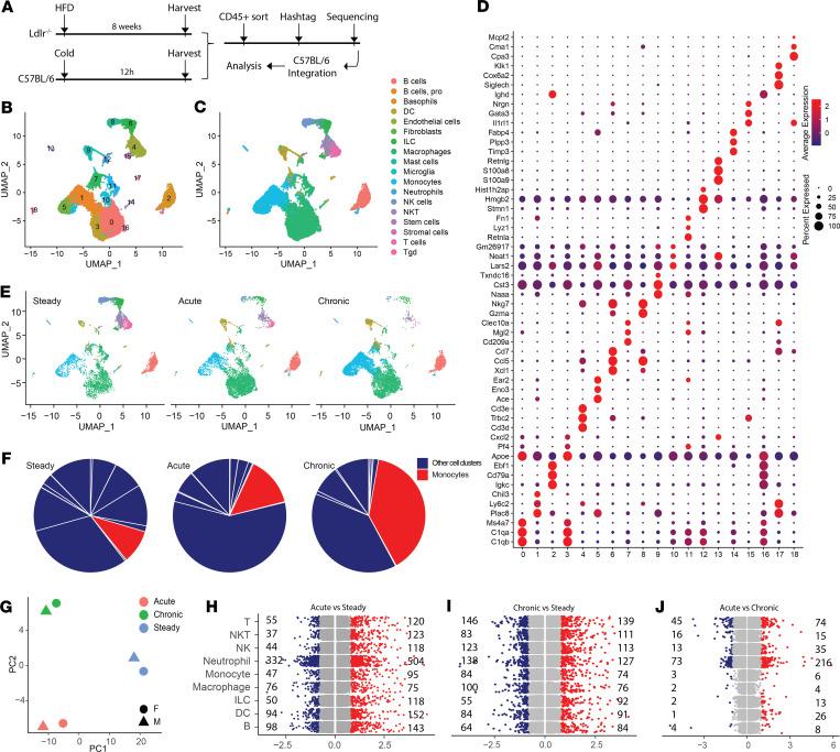
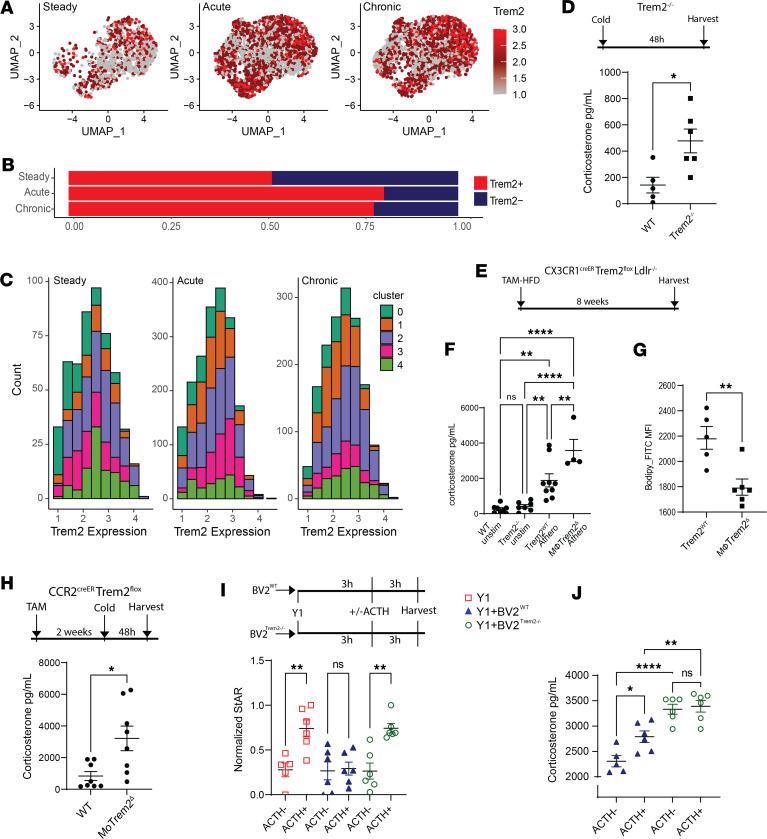
Glucocorticoid synthesis by adrenal glands (AGs) is regulated by the hypothalamic-pituitary-adrenal axis to facilitate stress responses when the host is exposed to stimuli. Recent studies implicate macrophages as potential steroidogenic regulators, but the molecular mechanisms by which AG macrophages exert such influence remain unclear. In this study, we investigated the role of AG macrophages in response to cold challenge or atherosclerotic inflammation as physiologic models of acute or chronic stress. Using single-cell RNA sequencing, we observed dynamic AG macrophage polarization toward classical activation and lipid-associated phenotypes following acute or chronic stimulation. Among transcriptional alterations induced in macrophages, triggering receptor expressed on myeloid cells 2 (Trem2) was highlighted because of its upregulation following stress. Conditional deletion of macrophage Trem2 revealed a protective role in stress responses. Mechanistically, Trem2 deletion led to increased AG macrophage death, abolished the TGF-β-producing capacity of AG macrophages, and resulted in enhanced glucocorticoid production. In addition, enhanced glucocorticoid production was replicated by blockade of TGF-β signaling. Together, these observations suggest that AG macrophages restrict steroidogenesis through Trem2 and TGF-β, which opens potential avenues for immunotherapeutic interventions to resolve stress-related disorders.

摘要

肾上腺 (AG) 的糖皮质激素合成受下丘脑-垂体-肾上腺轴的调节,以促进宿主暴露于刺激时的应激反应。最近的研究表明巨噬细胞可能是潜在的类固醇生成调节剂,但 AG 巨噬细胞施加这种影响的分子机制尚不清楚。在这项研究中,我们研究了 AG 巨噬细胞在冷应激或动脉粥样硬化炎症反应中的作用,这两种模型分别模拟了急性或慢性应激。通过单细胞 RNA 测序,我们观察到在急性或慢性刺激后,AG 巨噬细胞向经典激活和与脂质相关的表型发生动态极化。在巨噬细胞中诱导的转录变化中,髓样细胞表达的触发受体 2 (Trem2) 因其在应激后上调而受到关注。条件性敲除巨噬细胞 Trem2 显示出在应激反应中的保护作用。在机制上,Trem2 缺失导致 AG 巨噬细胞死亡增加,AG 巨噬细胞产生 TGF-β 的能力被废除,导致糖皮质激素产生增强。此外,TGF-β 信号的阻断也复制了增强的糖皮质激素产生。综上所述,这些观察结果表明,AG 巨噬细胞通过 Trem2 和 TGF-β 来限制类固醇生成,这为解决与应激相关的疾病的免疫治疗干预提供了潜在途径。

https://cdn.ncbi.nlm.nih.gov/pmc/blobs/db56/11383592/d97c2d2a377a/jciinsight-9-174746-g066.jpg

文献AI研究员

20分钟写一篇综述,助力文献阅读效率提升50倍。

立即体验

用中文搜PubMed

大模型驱动的PubMed中文搜索引擎

马上搜索

文档翻译

学术文献翻译模型,支持多种主流文档格式。

立即体验