Suppr超能文献

慢性阻塞性肺疾病“频繁急性加重表型”患者的血清代谢组学分析。

Serum metabolomics analysis of patients with chronic obstructive pulmonary disease and 'frequent exacerbator' phenotype.

机构信息

College of Traditional Chinese Medicine, Anhui University of Chinese Medicine, Hefei, Anhui 230012, P.R. China.

Department of Respiratory Medicine, The First Affiliated Hospital of Anhui University of Chinese Medicine, Hefei, Anhui 230012, P.R. China.

出版信息

Mol Med Rep. 2024 Aug;30(2). doi: 10.3892/mmr.2024.13261. Epub 2024 Jun 14.

Abstract

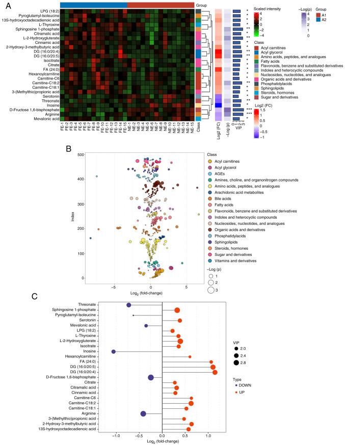
Chronic obstructive pulmonary disease (COPD) exacerbations accelerate loss of lung function and increased mortality. The complex nature of COPD presents challenges in accurately predicting and understanding frequent exacerbations. The present study aimed to assess the metabolic characteristics of the frequent exacerbation of COPD (COPD‑FE) phenotype, identify potential metabolic biomarkers associated with COPD‑FE risk and evaluate the underlying pathogenic mechanisms. An internal cohort of 30 stable patients with COPD was recruited. A widely targeted metabolomics approach was used to detect and compare serum metabolite expression profiles between patients with COPD‑FE and patients with non‑frequent exacerbation of COPD (COPD‑NE). Bioinformatics analysis was used for pathway enrichment analysis of the identified metabolites. Spearman's correlation analysis assessed the associations between metabolites and clinical indicators, while receiver operating characteristic (ROC) analysis evaluated the ability of metabolites to distinguish between two groups. An external cohort of 20 patients with COPD validated findings from the internal cohort. Out of the 484 detected metabolites, 25 exhibited significant differences between COPD‑FE and COPD‑NE. Metabolomic analysis revealed differences in lipid, energy, amino acid and immunity pathways. Spearman's correlation analysis demonstrated associations between metabolites and clinical indicators of acute exacerbation risk. ROC analysis demonstrated that the area under the curve (AUC) values for D‑fructose 1,6‑bisphosphate (AUC=0.871), arginine (AUC=0.836), L‑2‑hydroxyglutarate (L‑2HG; AUC=0.849), diacylglycerol (DG) (16:0/20:5) (AUC=0.827), DG (16:0/20:4) (AUC=0.818) and carnitine‑C18:2 (AUC=0.804) were >0.8, highlighting their discriminative capacity between the two groups. External validation results demonstrated that DG (16:0/20:5), DG (16:0/20:4), carnitine‑C18:2 and L‑2HG were significantly different between patients with COPD‑FE and those with COPD‑NE. In conclusion, the present study offers insights into early identification, mechanistic understanding and personalized management of the COPD‑FE phenotype.

摘要

慢性阻塞性肺疾病(COPD)加重会加速肺功能丧失和死亡率增加。COPD 的复杂性质在准确预测和理解频繁加重方面带来了挑战。本研究旨在评估 COPD 频繁加重(COPD-FE)表型的代谢特征,确定与 COPD-FE 风险相关的潜在代谢生物标志物,并评估潜在的发病机制。招募了 30 名稳定期 COPD 患者的内部队列。采用广泛靶向代谢组学方法检测和比较 COPD-FE 患者和非频繁 COPD 加重(COPD-NE)患者的血清代谢物表达谱。生物信息学分析用于鉴定代谢物的途径富集分析。Spearman 相关性分析评估了代谢物与临床指标之间的相关性,而接收者操作特征(ROC)分析评估了代谢物区分两组的能力。20 名 COPD 患者的外部队列验证了内部队列的发现。在检测到的 484 种代谢物中,有 25 种在 COPD-FE 和 COPD-NE 之间存在显著差异。代谢组学分析显示脂质、能量、氨基酸和免疫途径存在差异。Spearman 相关性分析表明代谢物与急性加重风险的临床指标之间存在关联。ROC 分析表明,D-果糖 1,6-二磷酸(AUC=0.871)、精氨酸(AUC=0.836)、L-2-羟基戊二酸(L-2HG;AUC=0.849)、二酰基甘油(DG)(16:0/20:5)(AUC=0.827)、DG(16:0/20:4)(AUC=0.818)和肉碱-C18:2(AUC=0.804)的 AUC 值>0.8,突出了它们在两组之间的区分能力。外部验证结果表明,DG(16:0/20:5)、DG(16:0/20:4)、肉碱-C18:2 和 L-2HG 在 COPD-FE 患者和 COPD-NE 患者之间存在显著差异。总之,本研究为 COPD-FE 表型的早期识别、机制理解和个体化管理提供了新的见解。

https://cdn.ncbi.nlm.nih.gov/pmc/blobs/961e/11200052/c59e7e56d3b0/mmr-30-02-13261-g00.jpg

文献AI研究员

20分钟写一篇综述,助力文献阅读效率提升50倍。

立即体验

用中文搜PubMed

大模型驱动的PubMed中文搜索引擎

马上搜索

文档翻译

学术文献翻译模型,支持多种主流文档格式。

立即体验