Suppr超能文献

在原代T细胞中通过多重基因编辑实现嵌合抗原受体的非病毒表达。

Non-viral expression of chimeric antigen receptors with multiplex gene editing in primary T cells.

作者信息

Cappabianca Dan, Li Jingling, Zheng Yueting, Tran Cac, Kasparek Kassandra, Mendez Pedro, Thu Ricky, Maures Travis, Capitini Christian M, Deans Robert, Saha Krishanu

机构信息

Department of Biomedical Engineering, University of Wisconsin-Madison, Madison, WI, United States.

Synthego Corporation, Redwood City, CA, United States.

出版信息

Front Bioeng Biotechnol. 2024 May 31;12:1379900. doi: 10.3389/fbioe.2024.1379900. eCollection 2024.

Abstract

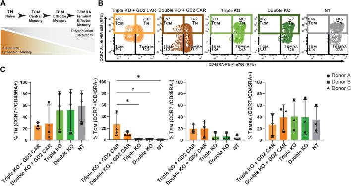
Efficient engineering of T cells to express exogenous tumor-targeting receptors such as chimeric antigen receptors (CARs) or T-cell receptors (TCRs) is a key requirement of effective adoptive cell therapy for cancer. Genome editing technologies, such as CRISPR/Cas9, can further alter the functional characteristics of therapeutic T cells through the knockout of genes of interest while knocking in synthetic receptors that can recognize cancer cells. Performing multiple rounds of gene transfer with precise genome editing, termed multiplexing, remains a key challenge, especially for non-viral delivery platforms. Here, we demonstrate the efficient production of primary human T cells incorporating the knockout of three clinically relevant genes (, , and ) along with the non-viral transfection of a CAR targeting disialoganglioside GD2. Multiplexed knockout results in high on-target deletion for all three genes, with low off-target editing and chromosome alterations. Incorporating non-viral delivery to knock in a GD2-CAR resulted in a TRAC-B2M-PD1-deficient GD2 CAR T-cell product with a central memory cell phenotype and high cytotoxicity against GD2-expressing neuroblastoma target cells. Multiplexed gene-editing with non-viral delivery by CRISPR/Cas9 is feasible and safe, with a high potential for rapid and efficient manufacturing of highly potent allogeneic CAR T-cell products.

摘要

高效改造T细胞以表达外源性肿瘤靶向受体,如嵌合抗原受体(CAR)或T细胞受体(TCR),是癌症有效过继性细胞治疗的关键要求。基因组编辑技术,如CRISPR/Cas9,可以通过敲除感兴趣的基因,同时敲入能够识别癌细胞的合成受体,进一步改变治疗性T细胞的功能特性。进行多轮精确基因组编辑的基因转移,即多重化,仍然是一个关键挑战,特别是对于非病毒递送平台而言。在此,我们展示了原代人T细胞的高效生产,其中包括敲除三个临床相关基因(、和),以及非病毒转染靶向双唾液酸神经节苷脂GD2的CAR。多重敲除导致所有三个基因的高靶向缺失,脱靶编辑和染色体改变较少。通过非病毒递送敲入GD2-CAR,产生了具有中央记忆细胞表型且对表达GD2的神经母细胞瘤靶细胞具有高细胞毒性的TRAC-B2M-PD1缺陷型GD2 CAR T细胞产物。通过CRISPR/Cas9进行非病毒递送的多重基因编辑是可行且安全的,具有快速高效生产高效异基因CAR T细胞产品的巨大潜力。

https://cdn.ncbi.nlm.nih.gov/pmc/blobs/7f63/11177325/1a599d779f35/fbioe-12-1379900-g001.jpg

文献AI研究员

20分钟写一篇综述,助力文献阅读效率提升50倍。

立即体验

用中文搜PubMed

大模型驱动的PubMed中文搜索引擎

马上搜索

文档翻译

学术文献翻译模型,支持多种主流文档格式。

立即体验