Suppr超能文献

细胞质 TP53INP2 在 TRAIL 治疗中充当凋亡伴侣:TRAIL 与 venetoclax 在 TP53INP2 阳性急性髓系白血病中的协同作用。

Cytoplasmic TP53INP2 acts as an apoptosis partner in TRAIL treatment: the synergistic effect of TRAIL with venetoclax in TP53INP2-positive acute myeloid leukemia.

机构信息

Key Laboratory of Laboratory Medical Diagnostics, Ministry of Education, College of Laboratory Medicine, Chongqing Medical University, Chongqing, 400016, China.

Department of Hematology-Oncology, Chongqing Key Laboratory of Translational Research for Cancer Metastasis and Individualized Treatment, Chongqing University Cancer Hospital, Chongqing, 400030, China.

出版信息

J Exp Clin Cancer Res. 2024 Jun 22;43(1):176. doi: 10.1186/s13046-024-03100-0.

Abstract

BACKGROUND

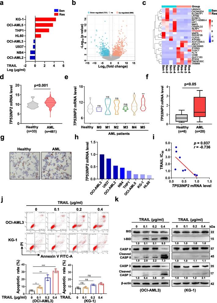
Acute myeloid leukemia (AML) is a hematopoietic malignancy with poor outcomes, especially in older AML patients. Tumor necrosis factor-related apoptosis-inducing ligand (TRAIL) is considered a promising anticancer drug because it selectively induces the extrinsic apoptosis of tumor cells without affecting normal cells. However, clinical trials have shown that the responses of patients to TRAIL are significantly heterogeneous. It is necessary to explore predictable biomarkers for the preselection of AML patients with better responsiveness to TRAIL. Here, we investigated the critical role of tumor protein p53 inducible nuclear protein 2 (TP53INP2) in the AML cell response to TRAIL treatment.

METHODS

First, the relationship between TP53INP2 and the sensitivity of AML cells to TRAIL was determined by bioinformatics analysis of Cancer Cell Line Encyclopedia datasets, Cell Counting Kit-8 assays, flow cytometry (FCM) and cell line-derived xenograft (CDX) mouse models. Second, the mechanisms by which TP53INP2 participates in the response to TRAIL were analyzed by Western blot, ubiquitination, coimmunoprecipitation and immunofluorescence assays. Finally, the effect of TRAIL alone or in combination with the BCL-2 inhibitor venetoclax (VEN) on cell survival was explored using colony formation and FCM assays, and the effect on leukemogenesis was further investigated in a patient-derived xenograft (PDX) mouse model.

RESULTS

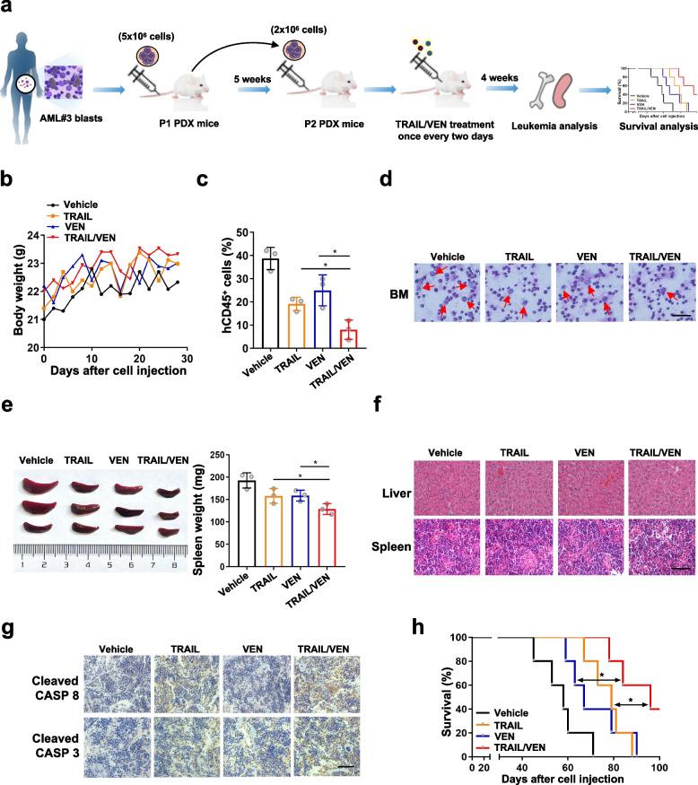
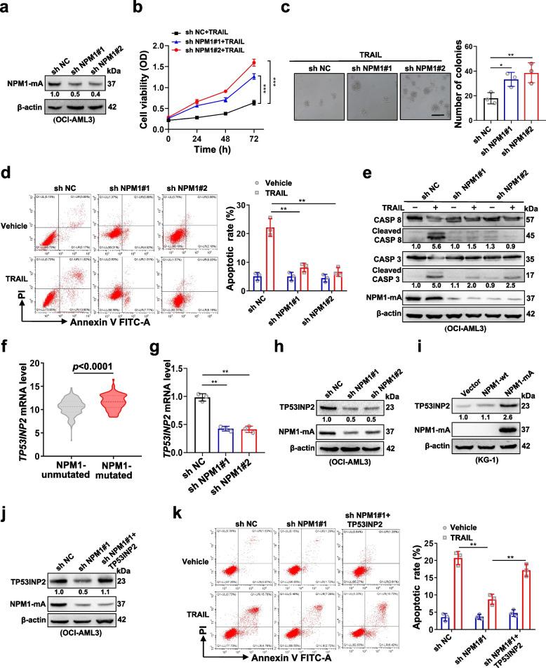
AML cells with high TP53INP2 expression were more sensitive to TRAIL in vitro and in vivo. Gain- and loss-of-function studies demonstrated that TP53INP2 significantly enhanced TRAIL-induced apoptosis, especially in AML cells with nucleophosmin 1 (NPM1) mutations. Mechanistically, cytoplasmic TP53INP2 maintained by mutant NPM1 functions as a scaffold bridging the ubiquitin ligase TRAF6 to caspase-8 (CASP 8), thereby promoting the ubiquitination and activation of the CASP 8 pathway. More importantly, simultaneously stimulating extrinsic and intrinsic apoptosis signaling pathways with TRAIL and VEN showed strong synergistic antileukemic activity in AML cells with high levels of TP53INP2.

CONCLUSION

Our findings revealed that TP53INP2 is a predictor of responsiveness to TRAIL treatment and supported a potentially individualized therapeutic strategy for TP53INP2-positive AML patients.

摘要

背景

急性髓系白血病(AML)是一种预后不良的造血系统恶性肿瘤,尤其是在老年 AML 患者中。肿瘤坏死因子相关凋亡诱导配体(TRAIL)被认为是一种很有前途的抗癌药物,因为它可以选择性地诱导肿瘤细胞的外在凋亡,而不影响正常细胞。然而,临床试验表明,患者对 TRAIL 的反应存在显著的异质性。因此,有必要探索可预测的生物标志物,以便对 TRAIL 反应更好的 AML 患者进行预先选择。在这里,我们研究了肿瘤蛋白 p53 诱导核蛋白 2(TP53INP2)在 AML 细胞对 TRAIL 治疗反应中的关键作用。

方法

首先,通过癌症细胞系百科全书数据集的生物信息学分析、细胞计数试剂盒-8 检测、流式细胞术(FCM)和细胞系衍生的异种移植(CDX)小鼠模型,确定 TP53INP2 与 AML 细胞对 TRAIL 敏感性之间的关系。其次,通过 Western blot、泛素化、共免疫沉淀和免疫荧光检测分析 TP53INP2 参与 TRAIL 反应的机制。最后,通过集落形成和 FCM 检测,探讨 TRAIL 单独或联合 BCL-2 抑制剂 venetoclax(VEN)对细胞存活的影响,并在患者来源的异种移植(PDX)小鼠模型中进一步研究其对白血病发生的影响。

结果

体外和体内实验结果表明,TP53INP2 表达水平高的 AML 细胞对 TRAIL 更为敏感。获得和缺失功能研究表明,TP53INP2 显著增强 TRAIL 诱导的凋亡,特别是在核磷蛋白 1(NPM1)突变的 AML 细胞中。机制上,由突变 NPM1 维持的细胞质 TP53INP2 作为一个支架,将泛素连接酶 TRAF6 与半胱天冬酶-8(CASP8)桥接,从而促进 CASP8 途径的泛素化和激活。更重要的是,在高表达 TP53INP2 的 AML 细胞中,同时刺激 TRAIL 和 VEN 的外在和内在凋亡信号通路显示出强烈的协同抗白血病活性。

结论

我们的研究结果表明,TP53INP2 是 TRAIL 治疗反应的预测因子,并支持针对 TP53INP2 阳性 AML 患者的潜在个体化治疗策略。

https://cdn.ncbi.nlm.nih.gov/pmc/blobs/8c0d/11193246/3f25e8ac0fa7/13046_2024_3100_Fig1_HTML.jpg

文献AI研究员

20分钟写一篇综述,助力文献阅读效率提升50倍。

立即体验

用中文搜PubMed

大模型驱动的PubMed中文搜索引擎

马上搜索

文档翻译

学术文献翻译模型,支持多种主流文档格式。

立即体验