Suppr超能文献

炎症通过激活 AZIN1 腺苷到肌苷编辑使小鼠肾脏做好恢复准备。

Inflammation primes the murine kidney for recovery by activating AZIN1 adenosine-to-inosine editing.

机构信息

Department of Medicine, Indiana University School of Medicine, Indianapolis, Indiana, USA.

Faculty of Science and Engineering, Waseda University, Tokyo, Japan.

出版信息

J Clin Invest. 2024 Sep 3;134(17):e180117. doi: 10.1172/JCI180117.

Abstract

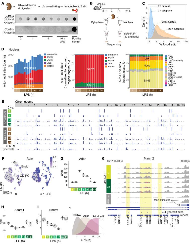
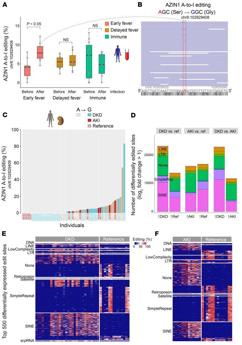
The progression of kidney disease varies among individuals, but a general methodology to quantify disease timelines is lacking. Particularly challenging is the task of determining the potential for recovery from acute kidney injury following various insults. Here, we report that quantitation of post-transcriptional adenosine-to-inosine (A-to-I) RNA editing offers a distinct genome-wide signature, enabling the delineation of disease trajectories in the kidney. A well-defined murine model of endotoxemia permitted the identification of the origin and extent of A-to-I editing, along with temporally discrete signatures of double-stranded RNA stress and adenosine deaminase isoform switching. We found that A-to-I editing of antizyme inhibitor 1 (AZIN1), a positive regulator of polyamine biosynthesis, serves as a particularly useful temporal landmark during endotoxemia. Our data indicate that AZIN1 A-to-I editing, triggered by preceding inflammation, primes the kidney and activates endogenous recovery mechanisms. By comparing genetically modified human cell lines and mice locked in either A-to-I-edited or uneditable states, we uncovered that AZIN1 A-to-I editing not only enhances polyamine biosynthesis but also engages glycolysis and nicotinamide biosynthesis to drive the recovery phenotype. Our findings implicate that quantifying AZIN1 A-to-I editing could potentially identify individuals who have transitioned to an endogenous recovery phase. This phase would reflect their past inflammation and indicate their potential for future recovery.

摘要

肾脏疾病的进展在个体之间有所不同,但缺乏一种通用的方法来量化疾病的时间进程。特别是在确定各种损伤后急性肾损伤恢复的可能性方面,这是一项极具挑战性的任务。在这里,我们报告称,对转录后腺苷到肌苷(A-to-I)RNA 编辑的定量分析提供了一个独特的全基因组特征,能够描绘肾脏疾病的轨迹。一个明确的内毒素血症小鼠模型允许确定 A-to-I 编辑的起源和程度,以及双链 RNA 应激和腺苷脱氨酶同工型转换的时间离散特征。我们发现,抗酶抑制剂 1(AZIN1)的 A-to-I 编辑,一种多胺生物合成的正调节剂,在内毒素血症期间作为一个特别有用的时间标志。我们的数据表明,AZIN1 的 A-to-I 编辑由先前的炎症引发,为肾脏做好准备并激活内源性恢复机制。通过比较基因修饰的人类细胞系和处于 A-to-I 编辑或不可编辑状态的小鼠,我们发现 AZIN1 的 A-to-I 编辑不仅增强了多胺生物合成,还参与了糖酵解和烟酰胺生物合成,以驱动恢复表型。我们的研究结果表明,定量分析 AZIN1 的 A-to-I 编辑可能可以识别已经过渡到内源性恢复阶段的个体。这一阶段将反映他们过去的炎症,并表明他们未来恢复的潜力。

https://cdn.ncbi.nlm.nih.gov/pmc/blobs/a9b9/11364396/3780465c9895/jci-134-180117-g111.jpg

文献AI研究员

20分钟写一篇综述,助力文献阅读效率提升50倍。

立即体验

用中文搜PubMed

大模型驱动的PubMed中文搜索引擎

马上搜索

文档翻译

学术文献翻译模型,支持多种主流文档格式。

立即体验