Suppr超能文献

雌激素剥夺和雌激素受体 α 拮抗剂可减少雌性小鼠的 DSS 结肠炎。

Estrogen deprivation and estrogen receptor α antagonism decrease DSS colitis in female mice.

机构信息

Institute of Biomedicine, University of Turku, Turku, Finland.

Turku Bioscience, University of Turku, Turku, Finland.

出版信息

Pharmacol Res Perspect. 2024 Aug;12(4):e1234. doi: 10.1002/prp2.1234.

Abstract

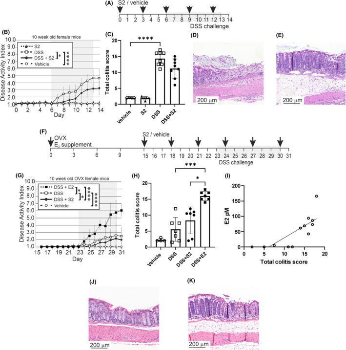
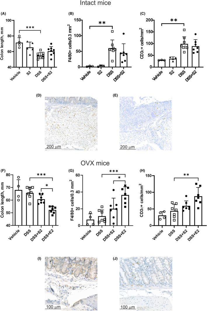
The association of hormonal contraception with increased risk of inflammatory bowel disease (IBD) observed in females suggests involvement of ovarian hormones, such as estradiol, and the estrogen receptors in the progression of intestinal inflammation. Here, we investigated the effects of prophylactic SERM2 and estradiol supplementation in dextran sulfate sodium-induced colitis using mice with intact ovaries and ovariectomized (OVX) female mice. We found that graded colitis score was threefold reduced in the OVX mice, compared to mice with intact ovaries. Estradiol supplementation, however, aggravated the colitis in OVX mice, increasing the colitis score to a similar level than what was observed in the intact mice. Further, we observed that immune infiltration and gene expression of inflammatory interleukins Il1b, Il6, and Il17a were up to 200-fold increased in estradiol supplemented OVX colitis mice, while a mild but consistent decrease was observed by SERM2 treatment in intact animals. Additionally, cyclo-oxygenase 2 induction was increased in the colon of colitis mice, in correlation with increased serum estradiol levels. Measured antagonist properties of SERM2, together with the other results presented here, indicates an exaggerating role of ERα signaling in colitis. Our results contribute to the knowledge of ovarian hormone effects in colitis and encourage further research on the potential use of ER antagonists in the colon, in order to alleviate inflammation.

摘要

在女性中观察到的激素避孕与炎症性肠病(IBD)风险增加之间的关联表明卵巢激素(如雌二醇)和雌激素受体参与了肠道炎症的进展。在这里,我们使用具有完整卵巢和卵巢切除(OVX)的雌性小鼠研究了预防性 SERM2 和雌二醇补充在葡聚糖硫酸钠诱导的结肠炎中的作用。我们发现,与具有完整卵巢的小鼠相比,OVX 小鼠的结肠炎评分降低了三倍。然而,雌二醇补充加重了 OVX 小鼠的结肠炎,使结肠炎评分增加到与完整小鼠相似的水平。此外,我们观察到在补充雌二醇的 OVX 结肠炎小鼠中,免疫浸润和炎症细胞因子 Il1b、Il6 和 Il17a 的基因表达增加了 200 倍,而 SERM2 治疗在完整动物中则观察到轻微但一致的下降。此外,在结肠炎小鼠的结肠中诱导了环加氧酶 2,与血清雌二醇水平的增加相关。SERM2 的测定拮抗特性,以及这里提出的其他结果,表明 ERα 信号在结肠炎中具有夸大作用。我们的研究结果为卵巢激素在结肠炎中的作用提供了更多的认识,并鼓励进一步研究 ER 拮抗剂在结肠中的潜在用途,以减轻炎症。

https://cdn.ncbi.nlm.nih.gov/pmc/blobs/7d3e/11222167/3166e6c17094/PRP2-12-e1234-g002.jpg

文献AI研究员

20分钟写一篇综述,助力文献阅读效率提升50倍。

立即体验

用中文搜PubMed

大模型驱动的PubMed中文搜索引擎

马上搜索

文档翻译

学术文献翻译模型,支持多种主流文档格式。

立即体验