Suppr超能文献

通过调节PPAR-γ/NF-κB信号通路研究18β-甘草次酸在溃疡性结肠炎治疗中的作用及潜在机制

Investigating the Role and Underlying Mechanisms of 18β-Glycyrrhetinic Acid in the Therapy of Ulcerative Colitis Through Modulation of the PPAR-γ/NF-κB Signaling Pathway.

作者信息

Zhu Aijing, Qiu Qingqing, Xu Zhengguang, Zhang Qilian, Sun Fang, Liu Yanzhan, Chen Zeang, Zhang Yanan, Yao Jing

机构信息

School of Basic Medicine, Jining Medical University, Jining, 272067, People's Republic of China.

People's Hospital Affiliated to Shandong First Medical University, Jinan, 271100, People's Republic of China.

出版信息

J Inflamm Res. 2025 Jun 10;18:7529-7543. doi: 10.2147/JIR.S510949. eCollection 2025.

Abstract

BACKGROUND

18β-glycyrrhetinic acid (18β-GA), a triterpenoid saponin naturally occurring in , has potent anti-inflammatory and antioxidant properties, but the therapeutic efficacy and precise mechanism of 18β-GA in ulcerative colitis (UC) remain unclear.

METHODS

To determine the therapeutic potential of 18β-GA, we constructed a dextran sodium sulfate (DSS)-induced UC model on a cohort of thirty-two female BALB/c mice and used mouse peritoneal macrophages to establish a co-culture system for in vitro experiments. We measured body weight, fecal characteristics, colon length, disease activity index (DAI) of mice, and the degree of colonic histological lesions. Changes in the composition of intestinal flora were monitored using high-throughput 16S rDNA sequencing. Combining network pharmacology and molecular docking to predict pharmacological mechanisms and using Western blot for validation.

RESULTS

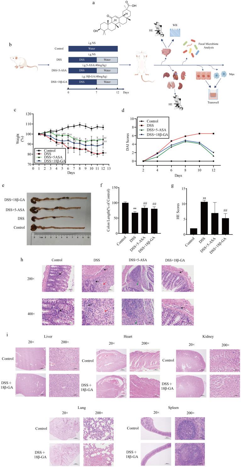
18β-GA significantly alleviated DSS-induced weight loss, colon length reduction, an increase in the DAI score, and pathological colon damage. Additionally, 18β-GA promotes a favorable environment that hindered the proliferation of pathogenic bacteria, thereby promoting gut health. Co-culture and scratch assays confirmed that 18β-GA promotes mucosal repair. Network pharmacology and molecular docking predicted potential drug targets, while Western blot analysis revealed that 18β-GA downregulated phosphorylated nuclear factor kappa-B (p-NF-κB) and activated the peroxisome proliferator-activated receptor γ (PPAR-γ).

CONCLUSION

The therapeutic application of 18β-GA in UC demonstrates a multifaceted pharmacological process. It fosters harmonious intestinal microbiota, reinstates the integrity of the intestinal barrier, and exerts its beneficial effects through modulating the PPAR-γ/NF-κB signaling pathway, underscoring its potential as a therapeutic agent for UC.

摘要

背景

18β-甘草次酸(18β-GA)是一种天然存在于[具体来源未给出]的三萜皂苷,具有强大的抗炎和抗氧化特性,但18β-GA在溃疡性结肠炎(UC)中的治疗效果和确切机制仍不清楚。

方法

为了确定18β-GA的治疗潜力,我们在32只雌性BALB/c小鼠队列中构建了葡聚糖硫酸钠(DSS)诱导的UC模型,并使用小鼠腹腔巨噬细胞建立共培养系统进行体外实验。我们测量了小鼠的体重、粪便特征、结肠长度、疾病活动指数(DAI)以及结肠组织学损伤程度。使用高通量16S rDNA测序监测肠道菌群组成的变化。结合网络药理学和分子对接预测药理机制,并使用蛋白质免疫印迹法进行验证。

结果

18β-GA显著减轻了DSS诱导的体重减轻、结肠长度缩短、DAI评分增加以及结肠病理损伤。此外,18β-GA促进了有利于抑制病原菌增殖的环境,从而促进肠道健康。共培养和划痕试验证实18β-GA促进黏膜修复。网络药理学和分子对接预测了潜在的药物靶点,而蛋白质免疫印迹分析表明18β-GA下调磷酸化核因子κB(p-NF-κB)并激活过氧化物酶体增殖物激活受体γ(PPAR-γ)。

结论

18β-GA在UC中的治疗应用显示出多方面的药理过程。它促进肠道微生物群的和谐,恢复肠道屏障的完整性,并通过调节PPAR-γ/NF-κB信号通路发挥其有益作用,凸显了其作为UC治疗药物的潜力。

https://cdn.ncbi.nlm.nih.gov/pmc/blobs/7a8e/12166955/37bcba85e835/JIR-18-7529-g0001.jpg

文献AI研究员

20分钟写一篇综述,助力文献阅读效率提升50倍。

立即体验

用中文搜PubMed

大模型驱动的PubMed中文搜索引擎

马上搜索

文档翻译

学术文献翻译模型,支持多种主流文档格式。

立即体验