Suppr超能文献

生存促进信号调节脂噬对于多发性骨髓瘤抵抗应激诱导死亡是必需的。

Pro-survival signaling regulates lipophagy essential for multiple myeloma resistance to stress-induced death.

机构信息

Department of Immunology, Roswell Park Comprehensive Cancer Center, Buffalo, NY, USA.

Department of Pediatrics, State University of New York at Buffalo, Buffalo, NY, USA.

出版信息

Cell Rep. 2024 Jul 23;43(7):114445. doi: 10.1016/j.celrep.2024.114445. Epub 2024 Jul 4.

Abstract

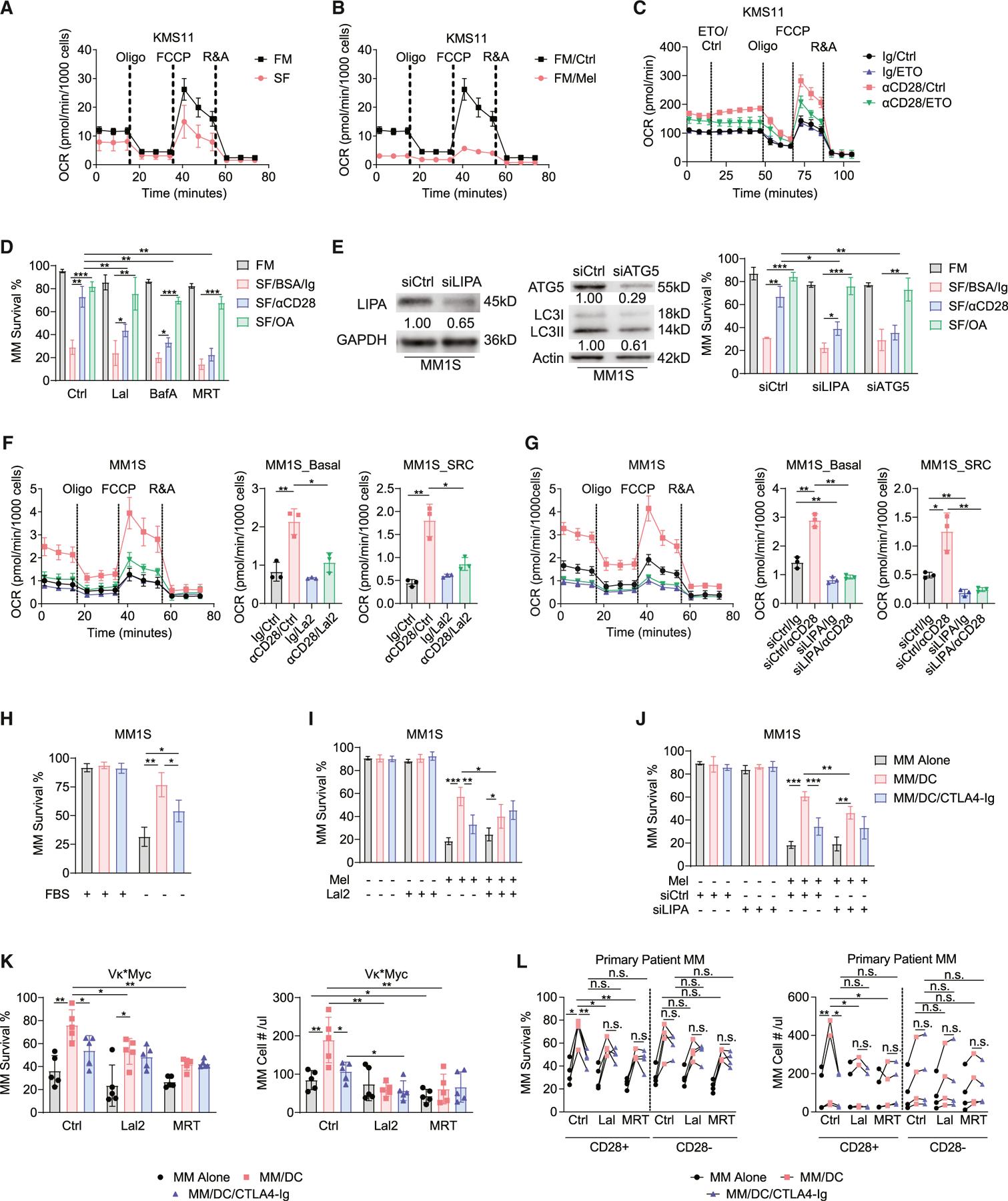
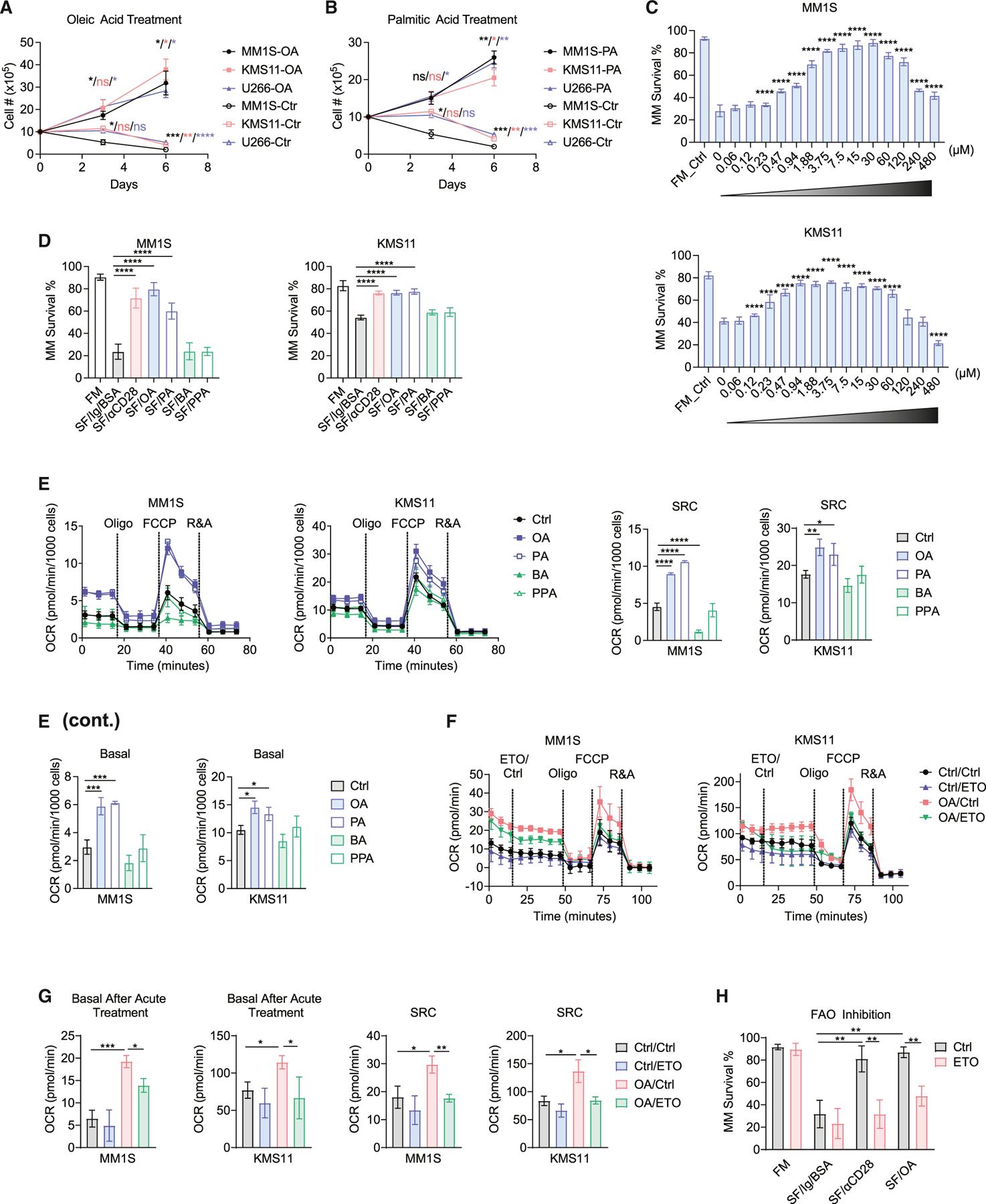
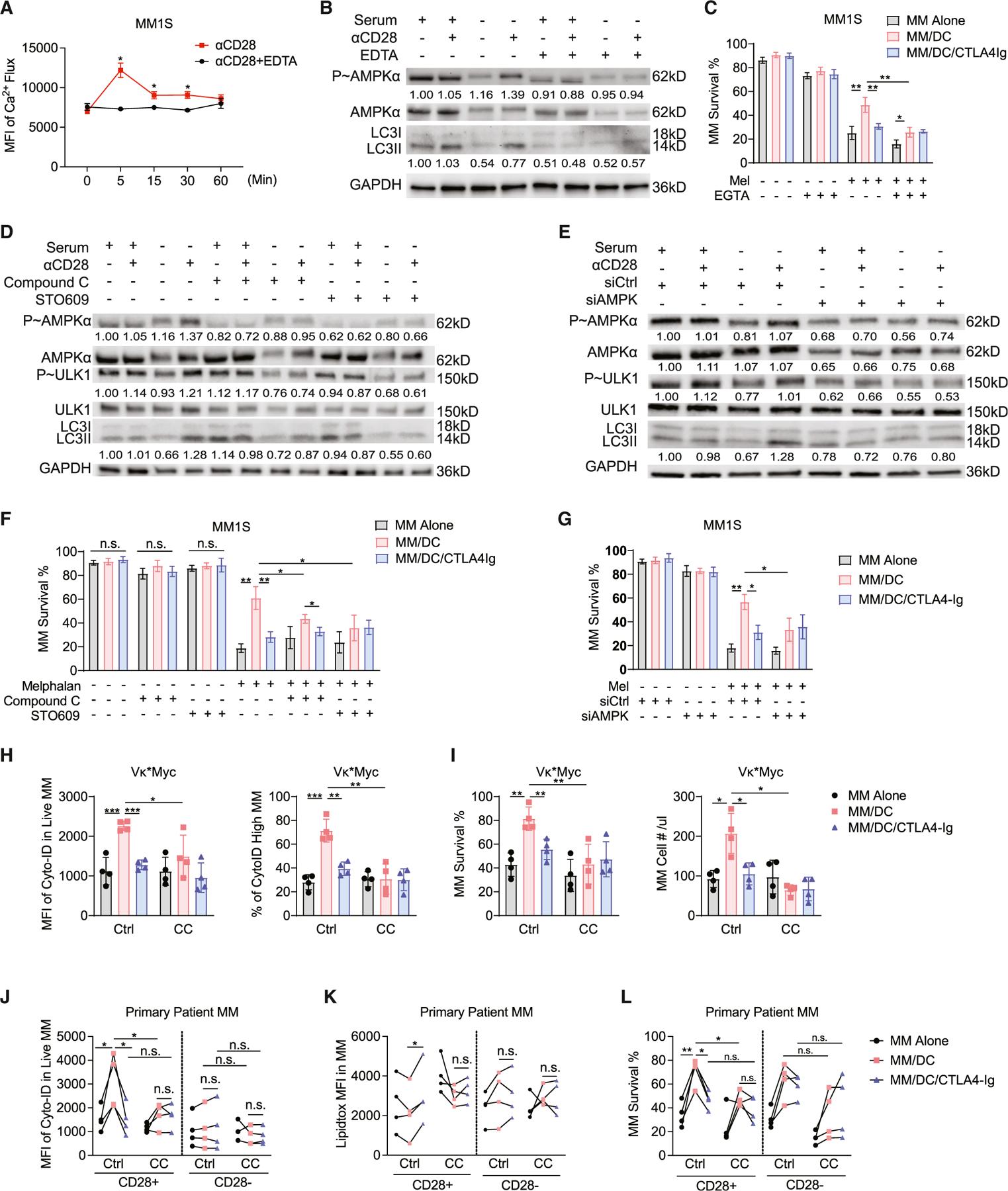
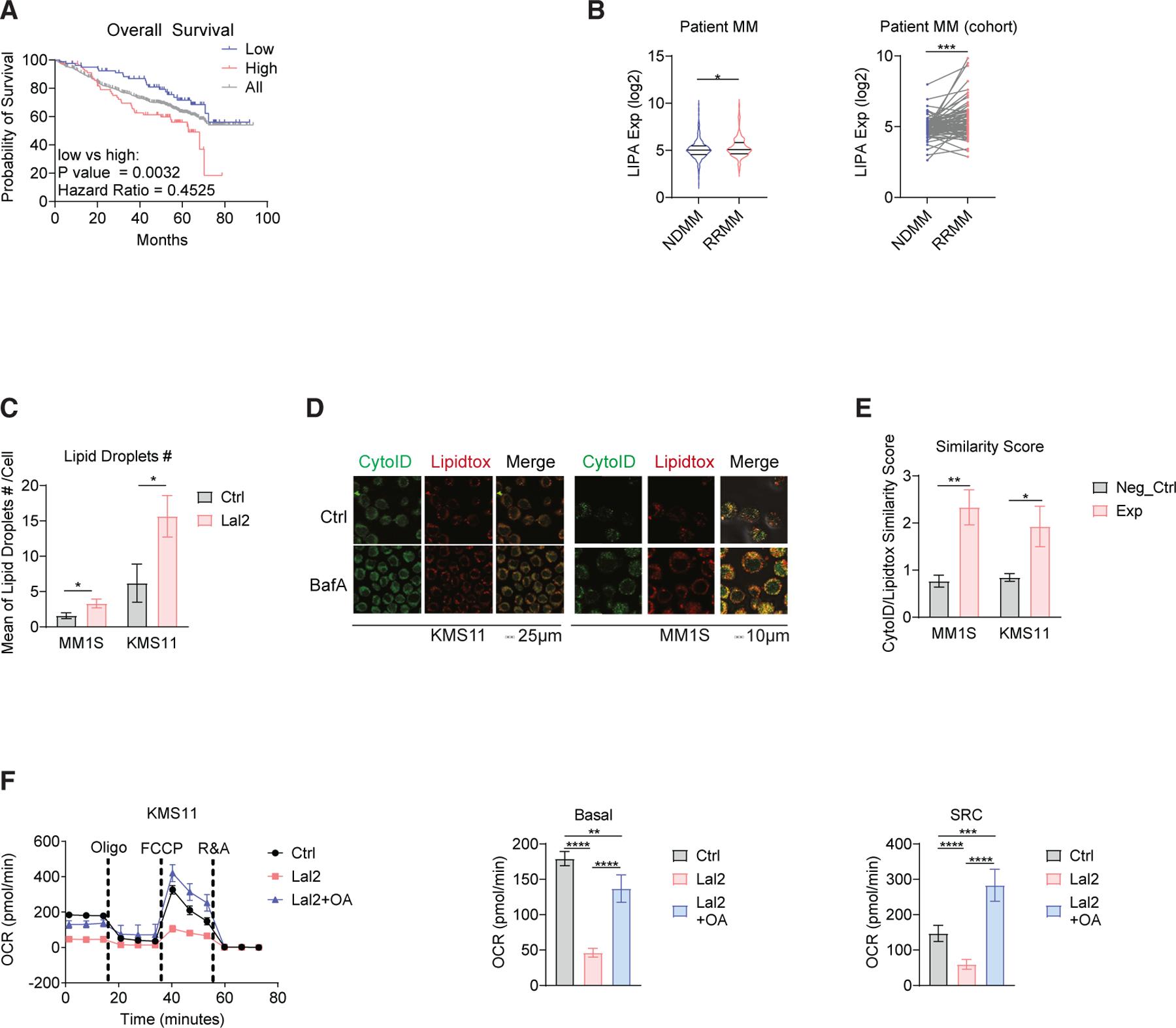
Pro-survival metabolic adaptations to stress in tumorigenesis remain less well defined. We find that multiple myeloma (MM) is unexpectedly dependent on beta-oxidation of long-chain fatty acids (FAs) for survival under both basal and stress conditions. However, under stress conditions, a second pro-survival signal is required to sustain FA oxidation (FAO). We previously found that CD28 is expressed on MM cells and transduces a significant pro-survival/chemotherapy resistance signal. We now find that CD28 signaling regulates autophagy/lipophagy that involves activation of the Ca→AMPK→ULK1 axis and regulates the translation of ATG5 through HuR, resulting in sustained lipophagy, increased FAO, and enhanced MM survival. Conversely, blocking autophagy/lipophagy sensitizes MM to chemotherapy in vivo. Our findings link a pro-survival signal to FA availability needed to sustain the FAO required for cancer cell survival under stress conditions and identify lipophagy as a therapeutic target to overcome treatment resistance in MM.

摘要

肿瘤发生中的生存代谢适应对压力的适应仍不太明确。我们发现,多发性骨髓瘤(MM)在基础和应激条件下出乎意料地依赖于长链脂肪酸(FA)的β氧化来生存。然而,在应激条件下,需要第二个生存信号来维持 FA 氧化(FAO)。我们之前发现 CD28 在 MM 细胞上表达,并传递显著的生存/化疗耐药信号。我们现在发现 CD28 信号转导调节自噬/脂噬,涉及 Ca→AMPK→ULK1 轴的激活,并通过 HuR 调节 ATG5 的翻译,导致持续的脂噬、增加的 FAO 和增强的 MM 生存。相反,阻断自噬/脂噬使 MM 在体内对化疗敏感。我们的发现将生存信号与 FA 的可利用性联系起来,FA 是在应激条件下维持癌症细胞生存所需的 FAO 所必需的,并将脂噬鉴定为克服 MM 治疗耐药性的治疗靶点。

https://cdn.ncbi.nlm.nih.gov/pmc/blobs/a09e/11318075/88a4b004aa67/nihms-2011879-f0002.jpg

文献AI研究员

20分钟写一篇综述,助力文献阅读效率提升50倍。

立即体验

用中文搜PubMed

大模型驱动的PubMed中文搜索引擎

马上搜索

文档翻译

学术文献翻译模型,支持多种主流文档格式。

立即体验