Suppr超能文献

CRY2 介导 5xFAD 小鼠睡眠剥夺引起的认知能力下降。

CRY2 mediates the cognitive decline induced by sleep deprivation in 5xFAD mice.

机构信息

Department of Anesthesiology, Xiangya Hospital, Central South University, Changsha, China.

National Clinical Research Center for Geriatric Disorders (Xiangya Hospital), Central South University, Changsha, China.

出版信息

PLoS One. 2024 Jul 16;19(7):e0306930. doi: 10.1371/journal.pone.0306930. eCollection 2024.

Abstract

BACKGROUND

Cryptochrome-2 (CRY2) is a core rhythm gene that plays a crucial role in DNA damage repair. The present study investigated the potential role of CRY2 in mediating sleep deprivation-induced cognitive decline in 5xFAD mice.

METHODS

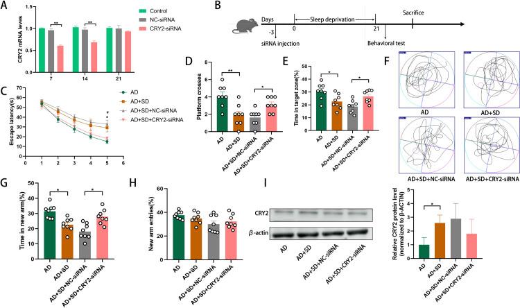
To assess the effects of SD on different brain regions of the mouse brain, we used 18F FDG PET-CT. Cognitive function was evaluated using the Morris water maze test and Y-maze. Lentivirus was used for the overexpression of CRY2, and small interfering RNA (siRNA) was used for the downregulation of CRY2 to verify the effect of CRY2. We used qRT‒PCR and Western blotting to identify the downstream factors of CRY2 and evaluated the cognitive function of mice to confirm the effects of these factors.

RESULTS

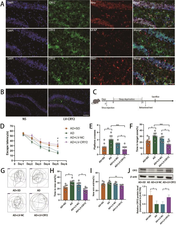
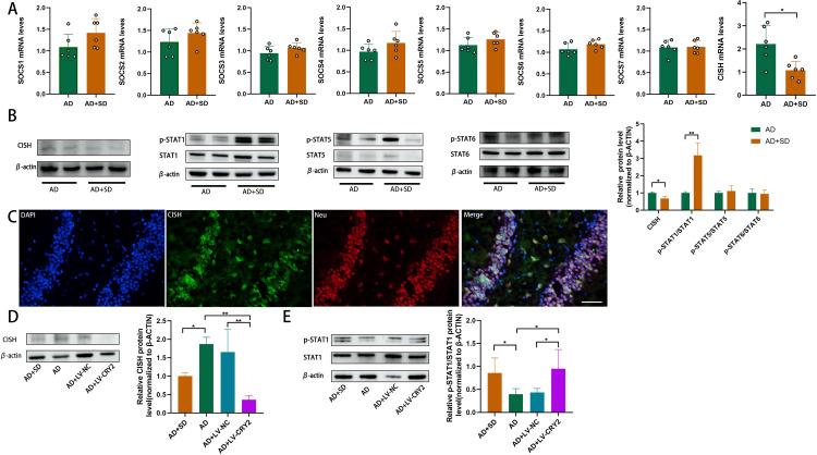
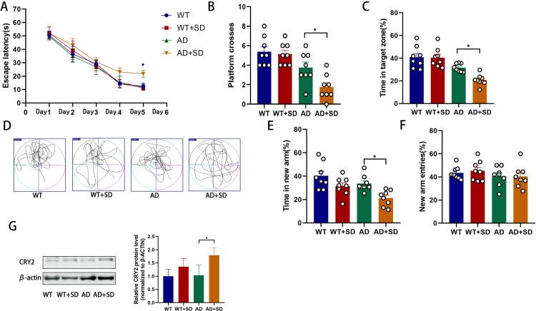
The AD mice exhibited cognitive decline after 21 days of SD and had higher expression of CRY2 compared to AD mice with normal sleep. Overexpression of CRY2 led to decreased cognitive function in AD mice, and the downregulation of CRY2 attenuated the SD-induced cognitive decline in AD mice. CRY2 reduced the expression and function of CISH, which reduced the inhibition of STAT1 phosphorylation and led to synaptic dysfunction. CISH overexpression attenuated the impairing effect of sleep deprivation on cognitive function in AD mice. Furthermore, 18F FDG PET-CT revealed that SD significantly reduced glucose metabolism in different brain regions of AD mice.

CONCLUSION

Our study demonstrated that sleep deprivation upregulated CRY2 in the hippocampus of AD mice, which resulted in synaptic dysfunction by decreasing CISH-mediated STAT1 phosphorylation.

摘要

背景

隐花色素 2(CRY2)是核心节律基因,在 DNA 损伤修复中发挥关键作用。本研究探讨了 CRY2 在介导 5xFAD 小鼠睡眠剥夺诱导认知功能下降中的潜在作用。

方法

为了评估 SD 对小鼠大脑不同脑区的影响,我们使用 18F FDG PET-CT。使用 Morris 水迷宫测试和 Y 迷宫评估认知功能。使用慢病毒过表达 CRY2,使用小干扰 RNA(siRNA)下调 CRY2,以验证 CRY2 的作用。我们使用 qRT-PCR 和 Western blot 鉴定 CRY2 的下游因子,并评估小鼠的认知功能,以确认这些因子的作用。

结果

AD 小鼠在 21 天 SD 后表现出认知功能下降,与正常睡眠的 AD 小鼠相比,CRY2 表达更高。CRY2 的过表达导致 AD 小鼠认知功能下降,CRY2 的下调减轻了 AD 小鼠 SD 诱导的认知功能下降。CRY2 降低了 CISH 的表达和功能,从而减少了对 STAT1 磷酸化的抑制,导致突触功能障碍。CISH 的过表达减轻了睡眠剥夺对 AD 小鼠认知功能的损害作用。此外,18F FDG PET-CT 显示 SD 显著降低了 AD 小鼠不同脑区的葡萄糖代谢。

结论

我们的研究表明,SD 在 AD 小鼠海马体中上调 CRY2,通过降低 CISH 介导的 STAT1 磷酸化导致突触功能障碍。

https://cdn.ncbi.nlm.nih.gov/pmc/blobs/a150/11251589/84f80b844234/pone.0306930.g001.jpg

文献AI研究员

20分钟写一篇综述,助力文献阅读效率提升50倍。

立即体验

用中文搜PubMed

大模型驱动的PubMed中文搜索引擎

马上搜索

文档翻译

学术文献翻译模型,支持多种主流文档格式。

立即体验