Suppr超能文献

成年小鼠中ATP13A2的缺失会导致进行性黑质纹状体通路多巴胺能神经元变性和溶酶体异常。

Adult-onset deletion of ATP13A2 in mice induces progressive nigrostriatal pathway dopaminergic degeneration and lysosomal abnormalities.

作者信息

Erb Madalynn L, Sipple Kayla, Levine Nathan, Chen Xi, Moore Darren J

机构信息

Department of Neurodegenerative Science, Van Andel Institute, Grand Rapids, MI, USA.

Aligning Science Across Parkinson's (ASAP) Collaborative Research Network, Chevy Chase, MD, USA.

出版信息

NPJ Parkinsons Dis. 2024 Jul 20;10(1):133. doi: 10.1038/s41531-024-00748-5.

Abstract

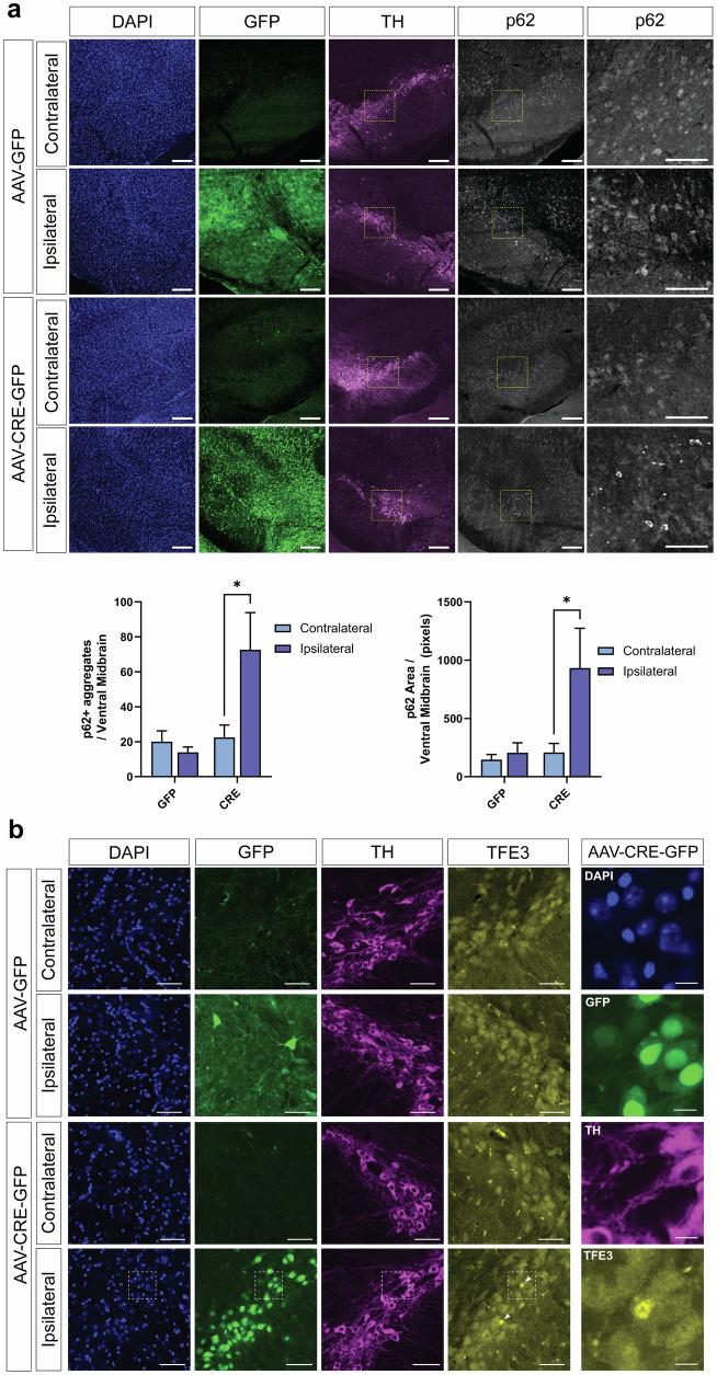
Although most cases of Parkinson's disease (PD) are sporadic, mutations in over 20 genes are known to cause heritable forms of the disease. Recessive loss-of-function mutations in ATP13A2, a lysosomal transmembrane P5-type ATPase and polyamine exporter, can cause early-onset familial PD. Familial ATP13A2 mutations are also linked to related neurodegenerative diseases, including Kufor-Rakeb syndrome, hereditary spastic paraplegias, neuronal ceroid lipofuscinosis, and amyotrophic lateral sclerosis. Despite the severe effects of ATP13A2 mutations in humans, ATP13A2 knockout (KO) mice fail to exhibit neurodegeneration even at advanced ages, making it challenging to study the neuropathological effects of ATP13A2 loss in vivo. Germline deletion of ATP13A2 in rodents may trigger the upregulation of compensatory pathways during embryonic development that mask the full neurotoxic effects of ATP13A2 loss in the brain. To explore this idea, we selectively deleted ATP13A2 in the adult mouse brain by the unilateral delivery of an AAV-Cre vector into the substantia nigra of young adult mice carrying conditional loxP-flanked ATP13A2 KO alleles. We observe a progressive loss of striatal dopaminergic nerve terminals at 3 and 10 months after AAV-Cre delivery. Cre-injected mice also exhibit robust dopaminergic neuronal degeneration in the substantia nigra at 10 months. Adult-onset ATP13A2 KO also recreates many of the phenotypes observed in aged germline ATP13A2 KO mice, including lysosomal abnormalities, p62-positive inclusions, and neuroinflammation. Our study demonstrates that the adult-onset homozygous deletion of ATP13A2 in the nigrostriatal pathway produces robust and progressive dopaminergic neurodegeneration that serves as a useful in vivo model of ATP13A2-related neurodegenerative diseases.

摘要

虽然大多数帕金森病(PD)病例是散发性的,但已知超过20个基因的突变会导致该疾病的遗传形式。溶酶体跨膜P5型ATP酶和多胺转运体ATP13A2中的隐性功能丧失突变可导致早发性家族性PD。家族性ATP13A2突变也与相关神经退行性疾病有关,包括库福-拉凯布综合征、遗传性痉挛性截瘫、神经元蜡样脂褐质沉积症和肌萎缩侧索硬化症。尽管ATP13A2突变对人类有严重影响,但ATP13A2基因敲除(KO)小鼠即使在老年时也未表现出神经退行性变,这使得在体内研究ATP13A2缺失的神经病理学效应具有挑战性。啮齿动物中ATP13A2的种系缺失可能会在胚胎发育过程中触发补偿途径的上调,从而掩盖大脑中ATP13A2缺失的全部神经毒性作用。为了探究这一想法,我们通过向携带条件性loxP侧翼ATP13A2 KO等位基因的年轻成年小鼠的黑质单侧注射AAV-Cre载体,选择性地在成年小鼠大脑中删除ATP13A2。我们观察到在注射AAV-Cre后3个月和10个月,纹状体多巴胺能神经末梢逐渐丧失。注射Cre的小鼠在10个月时黑质中也表现出强烈的多巴胺能神经元变性。成年期开始的ATP13A2基因敲除还重现了在老年种系ATP13A2基因敲除小鼠中观察到的许多表型,包括溶酶体异常、p62阳性包涵体和神经炎症。我们的研究表明,黑质纹状体通路中成年期开始的ATP13A2纯合缺失会产生强烈且渐进性的多巴胺能神经变性,这是一种有用的ATP13A2相关神经退行性疾病的体内模型。

https://cdn.ncbi.nlm.nih.gov/pmc/blobs/adf5/11271504/0733988bac62/41531_2024_748_Fig1_HTML.jpg

文献AI研究员

20分钟写一篇综述,助力文献阅读效率提升50倍。

立即体验

用中文搜PubMed

大模型驱动的PubMed中文搜索引擎

马上搜索

文档翻译

学术文献翻译模型,支持多种主流文档格式。

立即体验