Suppr超能文献

多部位电生理学和可解释机器学习揭示多巴胺能化合物的神经效应

Neural effects of dopaminergic compounds revealed by multi-site electrophysiology and interpretable machine-learning.

作者信息

Kapanaiah Sampath K T, Rosenbrock Holger, Hengerer Bastian, Kätzel Dennis

机构信息

Institute of Applied Physiology, Ulm University, Ulm, Germany.

Boehringer Ingelheim Pharma GmbH & Co. KG, Div. Research Germany, Ingelheim, Germany.

出版信息

Front Pharmacol. 2024 Jul 9;15:1412725. doi: 10.3389/fphar.2024.1412725. eCollection 2024.

Abstract

BACKGROUND

Neuropsychopharmacological compounds may exert complex brain-wide effects due to an anatomically and genetically broad expression of their molecular targets and indirect effects interconnected brain circuits. Electrophysiological measurements in multiple brain regions using electroencephalography (EEG) or local field potential (LFP) depth-electrodes may record fingerprints of such pharmacologically-induced changes in local activity and interregional connectivity (pEEG/pLFP). However, in order to reveal such patterns comprehensively and potentially derive mechanisms of therapeutic pharmacological effects, both activity and connectivity have to be estimated for many brain regions. This entails the problem that hundreds of electrophysiological parameters are derived from a typically small number of subjects, making frequentist statistics ill-suited for their analysis.

METHODS

We here present an optimized interpretable machine-learning (ML) approach which relies on predictive power in individual recording sequences to extract and quantify the robustness of compound-induced neural changes from multi-site recordings using Shapley additive explanations (SHAP) values. To evaluate this approach, we recorded LFPs in mediodorsal thalamus (MD), prefrontal cortex (PFC), dorsal hippocampus (CA1 and CA3), and ventral hippocampus (vHC) of mice after application of amphetamine or of the dopaminergic antagonists clozapine, raclopride, or SCH23390, for which effects on directed neural communication between those brain structures were so far unknown.

RESULTS

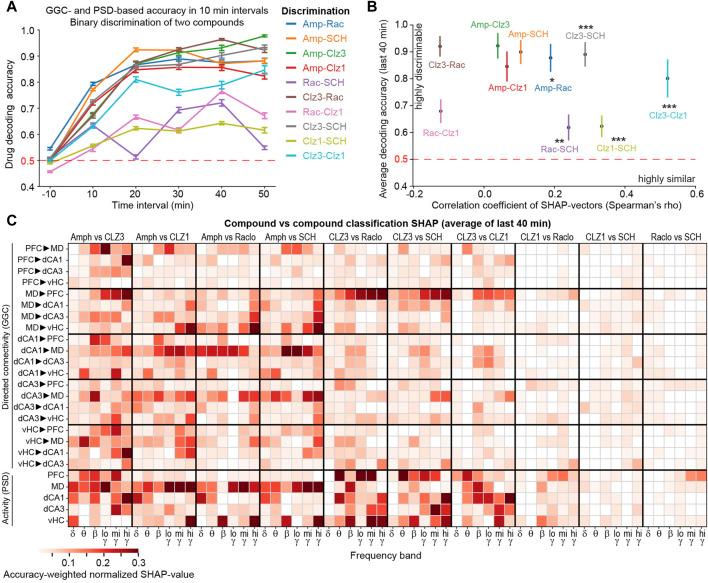
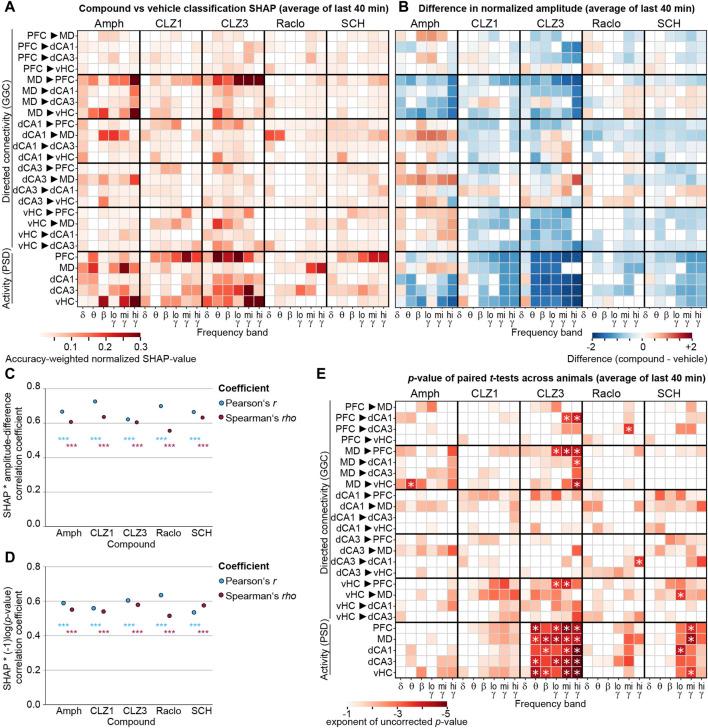
Our approach identified complex patterns of neurophysiological changes induced by each of these compounds, which were reproducible across time intervals, doses (where tested), and ML algorithms. We found, for example, that the action of clozapine in the analysed cortico-thalamo-hippocampal network entails a larger share of D1-as opposed to D2-receptor induced effects, and that the D2-antagonist raclopride reconfigures connectivity in the delta-frequency band. Furthermore, the effects of amphetamine and clozapine were surprisingly similar in terms of decreasing thalamic input to PFC and vHC, and vHC activity, whereas an increase of dorsal-hippocampal communication and of thalamic activity distinguished amphetamine from all tested anti-dopaminergic drugs.

CONCLUSION

Our study suggests that communication from the dorsal hippocampus scales proportionally with dopamine receptor activation and demonstrates, more generally, the high complexity of neuropharmacological effects on the circuit level. We envision that the presented approach can aid in the standardization and improved data extraction in pEEG/pLFP-studies.

摘要

背景

神经精神药理学化合物可能会产生复杂的全脑效应,这是由于其分子靶点在解剖学和遗传学上广泛表达以及对相互连接的脑回路产生间接影响。使用脑电图(EEG)或局部场电位(LFP)深度电极在多个脑区进行电生理测量,可能会记录到这种药理学诱导的局部活动和区域间连接性变化(pEEG/pLFP)的特征。然而,为了全面揭示这些模式并潜在地推导治疗药理学效应的机制,必须对许多脑区的活动和连接性进行估计。这就带来了一个问题,即数百个电生理参数通常来自少数受试者,使得频率统计学不适用于它们的分析。

方法

我们在此提出一种优化的可解释机器学习(ML)方法,该方法依赖于个体记录序列中的预测能力,使用夏普利加性解释(SHAP)值从多部位记录中提取和量化化合物诱导的神经变化的稳健性。为了评估这种方法,我们在给予苯丙胺或多巴胺能拮抗剂氯氮平、雷氯必利或SCH23390后,记录了小鼠的内侧背侧丘脑(MD)、前额叶皮层(PFC)、背侧海马(CA1和CA3)和腹侧海马(vHC)的LFP,目前尚不清楚这些药物对这些脑结构之间定向神经通讯的影响。

结果

我们的方法识别出了每种化合物诱导的神经生理变化的复杂模式,这些模式在时间间隔、剂量(在测试的情况下)和ML算法之间是可重复的。例如,我们发现氯氮平在所分析的皮质 - 丘脑 - 海马网络中的作用涉及更大比例的D1受体而非D2受体诱导的效应,并且D2拮抗剂雷氯必利重新配置了δ频段的连接性。此外,苯丙胺和氯氮平在减少丘脑对PFC和vHC的输入以及vHC活动方面的作用惊人地相似,而背侧海马通讯的增加和丘脑活动的增加则使苯丙胺与所有测试的抗多巴胺能药物区分开来。

结论

我们的研究表明,背侧海马的通讯与多巴胺受体激活成比例,并且更普遍地证明了神经药理学效应在回路水平上的高度复杂性。我们设想所提出的方法可以帮助pEEG/pLFP研究实现标准化并改进数据提取。

https://cdn.ncbi.nlm.nih.gov/pmc/blobs/93e3/11263031/8d2efacc79d3/fphar-15-1412725-g001.jpg

文献AI研究员

20分钟写一篇综述,助力文献阅读效率提升50倍。

立即体验

用中文搜PubMed

大模型驱动的PubMed中文搜索引擎

马上搜索

文档翻译

学术文献翻译模型,支持多种主流文档格式。

立即体验