Suppr超能文献

滑膜肉瘤新的潜在转移相关基因

Novel candidate metastasis-associated genes for synovial sarcoma.

作者信息

Zhao Zhiqing, Niu Jianfang, Wang Jichuan, Zhang Ranxin, Liang Haijie, Ma Yingteng, Ferrena Alexander, Wang Wei, Yang Rui, Geller David S, Guo Wei, Ren Tingting, Hoang Bang H, Tang Xiaodong, Yan Taiqiang

机构信息

Department of Orthopedics, Peking University First Hospital, Beijing, China.

Musculoskeletal Tumor Center, Peking University People's Hospital, Beijing, China.

出版信息

J Cell Mol Med. 2024 Jul;28(14):e18541. doi: 10.1111/jcmm.18541.

Abstract

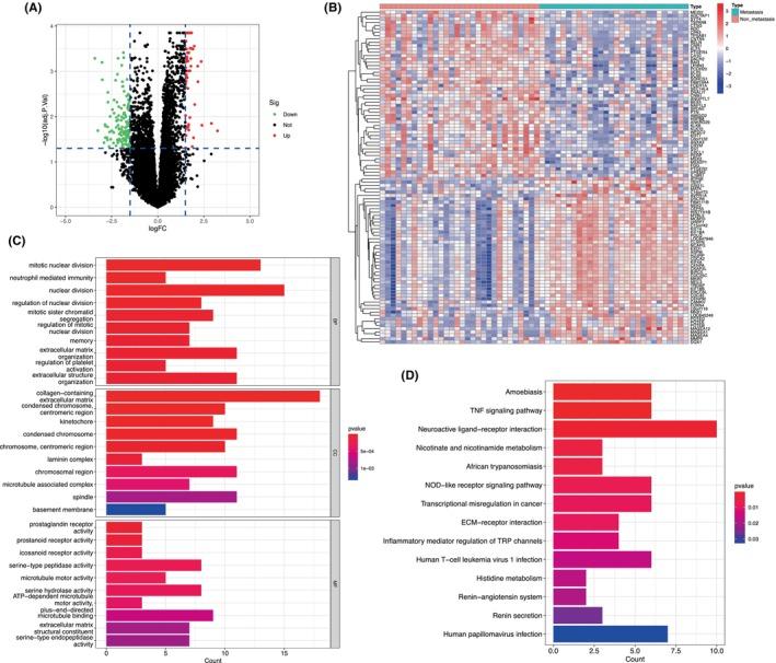
Synovial sarcoma (SS) is an aggressive soft tissue sarcoma with poor prognosis due to late recurrence and metastasis. Metastasis is an important prognostic factor of SS. This study aimed to identify the core genes and mechanisms associated with SS metastasis. Microarray data for GSE40021 and GSE40018 were obtained from the Gene Expression Omnibus database. 186 differentially expressed genes (DEGs) were identified. The biological functions and signalling pathways closely associated with SS metastasis included extracellular matrix (ECM) organization and ECM-receptor interaction. Gene set enrichment analysis showed that the terms cell cycle, DNA replication, homologous recombination and mismatch repair were significantly enriched in the metastasis group. Weighted gene co-expression network analysis identified the most relevant module and 133 hub genes, and 31 crossover genes were identified by combining DEGs. Subsequently, four characteristic genes, EXO1, NCAPG, POLQ and UHRF1, were identified as potential biomarkers associated with SS metastasis using the least absolute shrinkage and selection operator algorithm and validation dataset verification analysis. Immunohistochemistry results from our cohort of 49 patients revealed visible differences in the expression of characteristic genes between the non-metastatic and metastatic groups. Survival analysis indicated that high expression of characteristic genes predicted poor prognosis. Our data revealed that primary SS samples from patients who developed metastasis showed activated homologous recombination and mismatch repair compared to samples from patients without metastasis. Furthermore, EXO1, NCAPG, POLQ and UHRF1 were identified as potential candidate metastasis-associated genes. This study provides further research insights and helps explore the mechanisms of SS metastasis.

摘要

滑膜肉瘤(SS)是一种侵袭性软组织肉瘤,由于复发和转移较晚,预后较差。转移是SS的一个重要预后因素。本研究旨在确定与SS转移相关的核心基因和机制。从基因表达综合数据库中获取了GSE40021和GSE40018的微阵列数据。共鉴定出186个差异表达基因(DEG)。与SS转移密切相关的生物学功能和信号通路包括细胞外基质(ECM)组织和ECM-受体相互作用。基因集富集分析表明,细胞周期、DNA复制、同源重组和错配修复等术语在转移组中显著富集。加权基因共表达网络分析确定了最相关的模块和133个枢纽基因,并通过整合DEG鉴定出31个交叉基因。随后,使用最小绝对收缩和选择算子算法及验证数据集验证分析,确定了四个特征基因EXO1、NCAPG、POLQ和UHRF1为与SS转移相关的潜在生物标志物。我们对49例患者的队列进行的免疫组织化学结果显示,非转移组和转移组特征基因的表达存在明显差异。生存分析表明,特征基因的高表达预示着预后不良。我们的数据显示,发生转移的患者的原发性SS样本与未发生转移的患者的样本相比,同源重组和错配修复被激活。此外,EXO1、NCAPG、POLQ和UHRF1被确定为潜在的转移相关候选基因。本研究提供了进一步的研究见解,并有助于探索SS转移的机制。

https://cdn.ncbi.nlm.nih.gov/pmc/blobs/8366/11267982/3d4ed759d4ea/JCMM-28-e18541-g004.jpg

文献AI研究员

20分钟写一篇综述,助力文献阅读效率提升50倍。

立即体验

用中文搜PubMed

大模型驱动的PubMed中文搜索引擎

马上搜索

文档翻译

学术文献翻译模型,支持多种主流文档格式。

立即体验